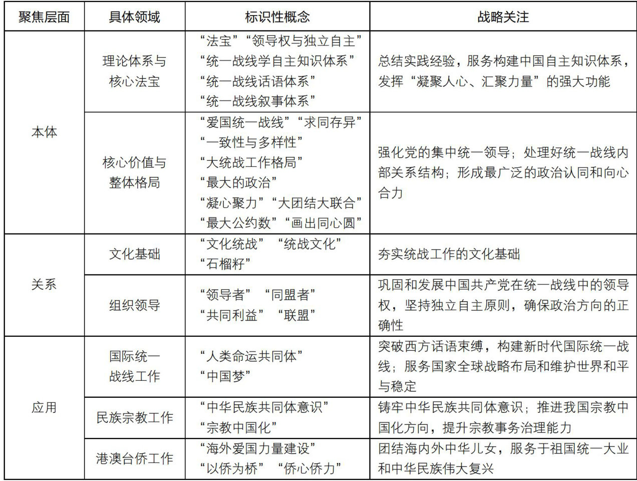
摘要:统一战线学概念体系的构建,是新时代总结中国共产党百余年统一战线实践经验、推动构建中国自主知识体系的基础性战略性命题。统一战线学概念及其体系的演进是依附于统一战线实践与理论展开的。共同体范式是解释新时代统一战线学概念体系的基本框架。“十二个必须”是新时代统一战线学概念体系化的根本遵循。我国统一战线学概念体系的标识性特征首先表现为一致性与多样性。概念体系面向全球变局与话语竞争决定了其具有鲜明的超越性与重构性。一致性与多样性、世界性与超越性服务于、服从于原创性与系统性。从战略方针到科学范畴,统一战线学概念体系的构建必须坚持系统观念,注重理论逻辑与实践逻辑的统一;坚持“两个结合”,突出中国特色与时代特征。立足“本体一关系一应用”三维构建包括统一战线本体核心概念群、关系概念群、新领域新方法概念群的统一战线学概念体系,必将提升统一战线学的学术话语权和智库支撑效能。
摘要:作为中国共产党领导的广泛政治联盟,统一战线具有鲜明的民主属性,是中国特色社会主义民主的重要组成部分和实践载体,成为一种民主形态。立足统一战线史的长时段分析,统一战线与民主的关系呈现出通过统一战线争取民主、通过发扬民主维护和拓展统一战线、通过统一战线发展民主的演进逻辑。一方面,统一战线具有组织化吸纳逻辑:基于联盟属性和有序民主要求,构建了不同于一般政治参与模式的组织化吸纳机制,以“大联合”提升国家治理体系的代表性。另一方面,统一战线具有团结政治逻辑:基于新型政党制度、人民政协协商民主、统一战线工作等,构建了不同于竞争性政治关系的团结政治样态,以“大团结”提升国家治理体系的包容性。新时代,增进统一战线的民主属性及其治理功效,需要重点调适四个方面的关系:统一战线的民主属性与其政治属性、社会属性之间的关系;统一战线的民主性与统一战线工作的行政性之间的关系;组织化吸纳的选择性与民主政治的代表性之间的关系;社会的多元化与团结政治的包容性之间的关系。
摘要:“大团结大联合”是统一战线的本质和精神内核,是统一战线学最具民族特质的标识性概念。它植根于马克思主义经典作家关于“团结”“联合”的哲学与策略思想,深度融合中华优秀传统文化中“天下为公”的大同理想、“和而不同”的古老智慧、“民惟邦本”的民本观念等优秀文明基因,在中国共产党百余年统战实践中不断演进和锻造而成。基于历史语境的变化,“大团结大联合”在新民主主义革命时期突出“阶级性联合”,社会主义革命和建设时期转向“人民性团结”,改革开放时期拓展为“爱国者联盟”,新时代则升华为绘制“最大同心圆”的引领性理念,体现了从策略工具到政治哲学、从斗争范式到引领范式、从革命修辞到文明表达、从国内整合到全球延展的逻辑深化。“大团结大联合”概念演进为统一战线学概念建构提供了重要方法论启示,即必须植根实践、把握本质、坚持发展、注重表达、强化协同,构建“从问题导向到知识生产、从现象描述到内核提炼、从具体规定到开放包容、从精准定义到有效传播、从个体概念到体系集成”的实践路径,推动概念解释力、包容力与引领力的协同跃升。
摘要:新的社会阶层人士统战工作是新时代党中央赋予统一战线的一项重要战略任务。当前我国社会结构正在发生深刻变化,新技术新产业新业态不断涌现。在此背景下,构建一套系统化、科学化的新的社会阶层人士统战工作理论体系,对于广泛凝聚共识、有效汇聚智慧与力量、不断巩固党的执政基础,具有重要的时代意义与实践价值。该理论体系可系统概括为七个相互关联、层层递进的核心组成部分:以“类型论”阐明其兼具新兴群体活力与建设主体担当的复合身份;以“发生论”揭示其在社会变迁与主动调适共同作用下的形成路径;以“结构论”剖析其群体共性与内部分层交织的复合形态;以“价值论”阐释其凝心聚力与团结奋斗并重的功能定位;以“方法论”探索经验驱动与新质赋能相结合的实践进路;以“运行论”构建政治引领与效能转化协同的机制框架;以“发展论”展望制度优势与治理效能互促的体系创新。作为中国统一战线学自主知识体系的重要组成部分,这一理论体系的构建与完善,不仅为新时代新的社会阶层人士统战工作提供系统的学理支撑与实践指引,也将在推进国家治理体系和治理能力现代化的进程中,彰显中国特色社会主义制度凝聚广泛力量、整合多元社会关系的独特优势与生机活力。
摘要:新的社会阶层人士统战工作是新时代党中央赋予统一战线的一项重要战略任务,形塑新的社会阶层人士统战标识性概念是做好新的社会阶层人士统战工作的理论前提和话语基础。“建设力”作为新的社会阶层人士在中国式现代化进程中发挥作用的核心能力体系,深刻体现了新时代统一战线理论体系和话语体系的创新。这一标识性概念根植于“两个结合”的理论滋养,兼具政治属性与治理属性,在“建设者”身份基础上生发为涵盖经济驱动力、政治向心力、文化传播力、社会协同力、生态文明守护力的动态能力集合。通过思想凝聚、组织整合、创新驱动、数字赋能、行动协同五大支撑体系,“建设力”实现了个体专业优势向群体聚合效能的转化,推动新的社会阶层人士深度嵌入“五位一体”总体布局。“建设力”概念的逻辑生成与框架建构,既是对中国式现代化进程中社会结构变迁与治理需求升级的精准回应,也是中国统一战线学自主知识体系建设的关键突破,为新时代做好新的社会阶层人士统战工作提供了理论指引与实践路径。
摘要:“一国两制”是中国哲学社会科学知识体系中最具标识性的原创概念之一。“一国两制”自主知识体系伴随“一国两制”的酝酿、提出、港澳问题的谈判、基本法的制定、回归后“一国两制”在港澳的实践、香港由乱及治到由治及兴以及“一国两制台湾模式”的提出与探索等过程而发展。其形成发展呈现实践先于理论、理论又在总结检视中引导实践的螺旋式上升过程。“一国两制”自主知识体系有相应重要特征:政治性与法律性高度统一,理论性与实践性高度统一,历史性与发展性交叉融合,跨学科与综合性交叉融合。从“一国两制”自主知识体系的框架结构来看,“一国两制”的历史书写和叙事形成其历史逻辑知识体系;“一国两制”的法律规范和探索形成其法律逻辑知识体系;“一国两制”的制度演进和完善形成其制度逻辑知识体系;“一国两制”的具体实践和案例形成其实践逻辑知识体系;“一国两制”的学理阐释和体系形成其学术逻辑知识体系;“一国两制”的内外宣介和认知形成其传播逻辑知识体系。加快构建“一国两制”自主知识体系,关键在于从中国实际和“一国两制”出发,理解其核心概念、历史脉络、制度框架与实践发展。
摘要:“爱国爱港力量”是中国共产党运用统一战线理论回应香港问题的原创性理论成果和标识性概念,其内涵随“一国两制”实践历程不断丰富发展。新中国成立后,香港同胞表现出朴素的爱国爱乡情怀,他们响应号召积极支援祖国建设。过渡时期,爱国爱港表现为赞成中国收回香港主权,以爱国者为主体的“港人治港”首次提出并初步体现在基本法草案中,爱国爱港力量成为拥护香港回归的重要力量。香港回归后,爱国爱港成为体现包容性的政治原则,致力于求同存异、最大范围团结香港社会各界,“爱国者治港”原则被多次强调,培养爱国爱港人才成为紧迫任务。进入新时代,爱国爱港被凝练为香港社会的主流价值与光荣传统,爱国爱港力量是推动香港从由乱到治走向由治及兴新阶段的社会政治基础,“爱国者治港”成为“一国两制”的核心要义。“爱国爱港力量”概念发展体现了从情感认同到制度保障的升华路径,其方法论对团结爱国爱澳力量及台湾岛内统一力量具有启示意义:以文化认同增进政治认同,在坚守底线中求同存异,实现情感倡导与制度保障有机衔接。
摘要:统筹国内经济工作和国际经贸斗争,是统筹中华民族伟大复兴战略全局和世界百年未有之大变局在经济领域的具体体现,是统筹发展和安全的必然要求,是发扬斗争精神、坚持历史主动的生动实践。从历史逻辑看,中国共产党在革命、建设与改革各个时期积累的丰富经验,为新时代统筹工作提供了宝贵的战略智慧;从现实逻辑看,我国经济发展阶段的转变与国际环境的深刻复杂变化,构成了统筹的内外动因;从理论逻辑看,这一战略部署深植于马克思主义政治经济学并以习近平经济思想为根本遵循,科学运用了矛盾学说与统筹方法论。新时代以来,我国以苦练内功应对外部挑战,统筹实践取得了显著进展:实现国内经济持续向好、对外经济工作底气明显增强、处理中美经贸关系中占据主动,彰显了战略自信。“十五五”时期,面对更趋复杂严峻的内外环境,更好统筹国内经济工作和国际经贸斗争,必须加强党对经济工作的集中统一领导,以高质量发展统筹国内经济大局,以高水平对外开放统筹国际经济空间,以增强斗争本领更好统筹发展和安全。统筹国内经济工作和国际经贸斗争,这绝非权宜之计,而是关乎中国式现代化全局的战略抉择,能够为中国式现代化行稳致远提供坚实支撑,并为全球发展贡献中国力量。
摘要:“中国人经济”是在我国发展环境面临深刻复杂变化背景下提出的概念,其核心在于将经济发展视角从国内生产总值(GDP)拓展至国民总收人(GNI),更加关注中国企业和国民在全球的资源配置能力。“中国人经济”在话语表达和发展理念上集中体现了“十五五”时期以经济建设为中心、以推动高质量发展为主题的重大部署,其在目标主体上强调国民福祉和人民至上,在空间维度上重视国民的全球经济活动,在动力机制上突出人力资本与科技创新,并与“中国经济”形成辩证统一的有机整体。重视“中国人经济”,并非对“中国经济”的否定或取代,亦不能将其等同于从“GDP导向”到“GNI导向”的简单转换。就经济发展哲学和价值贡献而言,“中国人经济”体现了对发展衡量体系与价值目标的深化认识,内蕴着“十五五”时期中国经济发展从“生产和地域导向”向“国民福祉导向”的理念演进,契合了在新型全球化背景下稳步扩大制度型开放的内在要求,为构建中国政治经济学的自主知识体系提供了新的概念工具。在实践层面,“中国人经济”从产业根基、创新驱动、经济循环、制度环境与开放空间等方面为“十五五”时期推动经济社会高质量发展提供了系统思路,并为中国参与全球经济治理、提升在国际规则制定中的话语权提供了有益参考。
摘要:“中国人经济”这一概念作为中国经济进入高质量发展阶段的理论创新,是对中国经济从主要关注经济规模到更多关注人的突破,体现了创新、协调、绿色、开放、共享的发展理念。“中国人经济”并非要取代GDP 指标,而是在把经济“蛋糕”不断做大的基础上,推动经济发展成果更全面、公平地惠及全体人民。“中国人经济”与中华民族经济高度关联,两者构成“聚是一团火,散是满天星”的辩证关系。作为“中国人经济”的重要参与主体与活力源泉,民营企业面临政策支持、市场拓展、创新驱动、情感认同等多重机遇,同时也面临政策调整、市场竞争、社会责任及国际环境等多方面的适应性挑战。民营企业需实施“双循环”格局下的新蓝海战略,深度融入国内消费升级与国际市场拓展;凝聚全球华侨资源,构建民营企业发展共同体;坚持以人民为中心,实现企业发展与民生福祉的同频共振;秉持家国情怀,争做新时代新征程民族企业。未来,“中国人经济”有望从概念创新升华为理论创新,转化为推动经济高质量发展的强大实践动力。民营企业的蓬勃发展将进一步丰富“中国人经济”的内涵,为其注入源源不断的活力与动力,形成协同共进的良好局面。
摘要:“十五五”时期,推动科技创新与产业创新深度融合是引领经济高质量发展的关键路径。场景作为连接技术与市场的“融合界面”,通过需求具象化、验证系统化和生态协同化,系统破解科技成果从实验室到产业市场的转化难题。其运作的理论逻辑是:以“场景之问”破解“创新盲区”,形成需求牵引机制;在“真实环境”中完成“协同进化”,形成迭代反馈机制;以瓦解“创新孤岛”重组“要素图谱”,形成生态重构机制。当前场景培育推动科技创新与产业创新深度融合仍面临供需对接梗阻、数据壁垒阻隔与要素配置失衡三重挑战。为破解这些难题,要构建激励相容的治理体系、完善制度保障体系、优化要素供给体系、构建系统协同机制。
摘要:传播媒介的跃迁深刻塑造着特定时代的文化形态,改变了凝聚共识的方式与场域,将凝聚社会共识的课题推向了时代前沿。新大众文艺的崛起本质上是一场关乎人心向背、力量聚散的深刻变革。新大众文艺是互联网条件下的新文化形态,其生成植根于中华优秀传统文化之中。中国共产党领导的百年文艺实践为新大众文艺奠定了坚实基础,数字技术的勃兴则为其擘画了全民参与的时代图景。在现实样态上,新大众文艺是“全民共创”的产物,是中国式现代化实践的文化反映,超越了传统文艺的反馈滞后性,集中彰显了数字技术对文化生态的深度塑造。面向未来,推动新大众文艺高质量发展,必须加强创作生态治理,主要包括:筑牢价值引领,凝聚思想共识;深耕内容提质,提升文化原创力;适应技术迭代,规范网络秩序;壮大创作队伍,夯实发展根基。新大众文艺重构了传统的文艺生产与接受模式,为多元社会注入了统一思想、凝聚共识、促进团结的强大动能。繁荣互联网条件下新大众文艺不仅是文化现象,而是一场争取人心、汇聚力量的政治实践,也是一场塑造形象、赢得认同的时代斗争。
摘要:党的二十届四中全会明确提出,繁荣互联网条件下新大众文艺。这一新部署顺应信息技术发展潮流,将有力促进新大众文艺重要功能的发挥。本文以马克思主义文艺观为指导,结合网络文学、短视频等典型案例,探究互联网条件下新大众文艺在认同构建与团结凝聚中的重要功能。新大众文艺通过情感共鸣机制夯实个体自我认同、激活群体身份认同、铸牢中华民族共同体意识,实现从个体到共同体认同的层级提升。认同构建是团结凝聚的心理基础,团结凝聚是认同构建的现实体现。新大众文艺不仅构建心理层面的认同,更通过情感联结激发群体共鸣、搭建互动平台促进协作、化解矛盾维护社会和谐,实现从认同构建到团结凝聚的递进转化。站在“十五五”新起点,相关主体需从强化价值引领,坚持正确创作导向;推进创作创新,提升作品质量;完善治理体系,营造良好文化环境等方面持续发力,推动互联网条件下新大众文艺实现高质量繁荣,进一步释放其在认同构建与团结凝聚中的巨大潜能。
摘要:党的自我革命与党的政治领导力、思想引领力、群众组织力、社会号召力的提升,构成相辅相成、辩证统一的有机整体,是新时代党的建设理论的重要创新。党的自我革命与新时代党的“四力”提升的内在贯通是新时代党的“四力”理论的重要命题。从核心要义看,新时代党的“四力”理论以党的政治领导力为首、以党的思想引领力为魂、以党的群众组织力为根、以党的社会号召力为翼,构成了紧密联系、相互贯通、相辅相成、有机统一的完整体系,着力于将党的自我革命成效转化为凝聚推进中国式现代化建设的力量。在原创性贡献方面,新时代党的“四力”理论拓展了马克思主义执政党领导国家生活的根本原则,深化了党坚持群众史观的重大原理,推进了党凝聚社会主义建设力量的重要准则。它为新时代新阶段党的“四力”实践的推进提供了首要遵循、根本路径、能力支撑、制度保障、价值根基和实践目标六方面的理论指导。未来,应聚焦新时代党的“四力”理论凝聚力量的现实任务,领悟其贯通党的自我革命和凝聚时代力量重大意义。
摘要:铸牢中华民族共同体意识与人的发展密不可分。“投资于人”强调从“物质整合”转向对“人的能力与认同整合”,有利于激发中华民族共同体中“人”的潜能。“投资于人”通过对各族人民教育、技能和健康上的投入,使人口优势转化为人才、制度优势,将“汇聚人力”和“凝聚人心”统一起来,以强化各族人民情感认同凝聚人心,以提高各族人民的知识技能汇聚人力,从而夯实中华民族共同体建设的根基。理论逻辑上,“投资于人”继承发展了马克思主义“人的全面发展思想”和“新时代人文经济学”;实践逻辑上,“投资于人”指向中华民族共同体建设;历史逻辑上,“投资于人”是对中华传统“重人”思想的创新性发展。在实践层面,“投资于人”立足政治、经济、文化、社会、生态“五维协同”的中华民族共同体建设进路。推进中华民族共同体建设实践中,贯彻落实“投资于人”理念,要在民族地区加大对教育与民生投入,健全政府主导、社会参与的“投资于人”长效制度,通过对“人的投资”铸牢中华民族共同体意识。
摘要:加快制定出台《民族团结进步促进法》,以法律权威捍卫民族团结、持续提升民族事务治理法治化水平,是我国近年来的重要立法任务。研究阐释《民族团结进步促进法》的“促进型”立法属性,对本法的制定出台和未来适用十分必要。“促进型”立法包含促进之理、促进之策、促进之责三大核心议题。在理念定位层面,《民族团结进步促进法》以铸牢中华民族共同体意识为立法主线,以促进各民族兼容并蓄共同繁荣为工作原则,以坚持依法治理民族事务为基本准则。在主体架构层面,《民族团结进步促进法》明确各级政府及其部门的工作职责,推进多方主体氛围营造的社会协同,深化民族团结进步创建的宣传教育。在责任保障层面,《民族团结进步促进法》针对纪律责任认定进行立法专门式规定,针对道义责任认定进行立法留白式规定,针对法律责任认定进行立法引用式规定。《民族团结进步促进法》遵从“促进型”立法属性、全面涵盖以上内容,将进一步构筑中华民族共有精神家园、促进各民族广泛交往交流交融,汇聚实现中华民族伟大复兴的磅礴力量。
摘要:在推动两岸关系和平发展、推进祖国统一大业的背景下,社交媒体已成为反“独”促统民间动员的关键场域。“馆长”访陆体现的是亲历者叙事驱动的认知更新模式,《没出息》爆火体现的是娱乐化表达驱动的情感共鸣模式,小红书“被封”后反而在台湾爆火体现的是数字边界政治划定的民意反弹。三个案例分别代表了“实践互动”“符号互动”与“平台赋能”的不同互动逻辑,但都体现出扩大两岸交流、消解“台独”影响的共同意涵。两岸社交媒体互动的发生与演进,植根于两岸共享的历史文化语境,依托于技术赋能的传播载体,在情感驱动与权力博弈中实现反“独”促统价值的升华。在数字时代的反“独”促统实践中,两岸社交媒体互动的价值并非停留在信息传递的表层功能,而是正在向“增强做中国人的志气、骨气、底气”升维。新时代的反“独”促统工作需善用社交媒体搭建民间沟通桥梁,通过主体培育、内容创新、平台协同、机制保障与协同联动等途径,凝聚两岸民心共识,为扎实推进祖国统一大业提供坚实支撑。
摘要:正确的中华民族历史观是以唯物史观为指导,把握中华民族形成发展规律、凝聚民族团结与共同繁荣共识的科学认知体系。中国共产党在新民主主义革命时期初步形成马克思主义指导下的整体史观,明确中华民族是“冶融而成”的文明共同体并拥有连续悠久的文明史,强调人民大众是革命主体。新中国成立后,中国共产党以唯物史观为理论基石,以民族团结为核心主线,确立民族区域自治制度,将社会主义作为中华民族发展的重要历史阶段。改革开放后,党深化对中华民族“多元一体”格局认知,将实现各民族共同团结奋斗、共同繁荣发展作为重要目标。新时代,中国共产党通过“五个共同”“五个认同”“四个与共”构建系统理论框架,实现对中华民族历史观认识的理论升华。践行正确中华民族历史观,要树立和坚持唯物史观,以“两个结合”推动理论创新,把握“一体”与“多元”辩证关系,构建中国民族学自主知识体系,借助新技术创新传播路径,为铸牢中华民族共同体意识提供学理支撑与实践指南。
摘要:20世纪初,日本学界为配合殖民扩张,鼓吹所谓“南北对立论”与“异民族统治中国论”,试图割裂中国历史。战败后,该脉络又与西方“征服王朝论”“内亚史”及“新清史”等论述合流,企图从学理上解构中国历史的连续性与整体性,消解中华文明多元一体的内在结构。“征服王朝论”在逻辑起点和分析范式上存在根本缺陷,将边疆治理简单定性为“征服”更是违背基本史实。中国历史上的契丹和女真并非“异质”文明和文化,而是生活在唐朝大一统体制下的民族;辽金统治集团不是“单一民族”,而是由包括汉人勋贵在内的多民族构成。这一时期的边疆治理重塑了东北地区民族分布格局,为更大范围的大一统奠定了基础。驳斥“征服王朝论”,关键在维护历史叙事主权。要强化中华民族共同体学科建设;从古代中国多民族社会结构出发,否定“征服王朝论”的“文化类型划分”核心谬误;推进多语种研究和国际学术对话团队建设,牢牢掌握关于中国古代族群关系与国家形态的学术话语权。
摘要:美国学者斯科特的“赞米亚”学说将包括中国西南在内的山地地区塑造为“逃避国家统治的隔绝空间”,构建“低地”与“高地”、“文明”与“野蛮”的二元叙事,存在简化历史发展脉络、忽视关键史料、解构中华文明统一性等诸多弊病。本文以先秦至三国时期西南地区与中原王朝的交往交流交融史为主线,通过考古材料与文献互证阐明“赞米亚”学说的片面性,为构建本土历史阐释框架提供史实支撑。先秦时期中国西南经由“岷山走廊”吸纳中原文化元素并融合本土特质,夜郎、滇等族群形成“耕田”“有邑聚”的定居社会。秦汉大一统时代推行郡县制,辅以册封滇王、营建西南丝路等举措实现政治与经济的深度交融。三国时期诸葛亮以“即其渠率而用之”的策略经略南中,完善柔性治理政策。这些史实充分印证西南地区始终是中华文明多元一体格局的主动参与者与共同构建者,而非“逃避国家”的隔绝之地。从三交史视角重审“赞米亚”学说,不仅是对西方中心主义伪史观的纠偏,亦可为当代铸牢中华民族共同体意识、推进边疆治理现代化提供历史镜鉴。