【摘要】基于“双减”政策与《义务教育道德与法治课程标准(2022年版)》的相关要求,教师要围绕道德与法治课程作业设计全新的路径。针对传统作业存在的问题,提出以素养目标为导向,通过实践性作业实现课程思政性、综合性与实践性的融合,作业设计应打破“知识本位”,构建“教材—生活—社会”网络,在参与式、体验式、反思式实践中释放课程立德树人价值,促进学生政治认同、劳动观念、法治意识、人格完善与社会责任感的协同发展。
道德与法治课程具有较强的政治性、思想性、综合性、实践性和科学性,能够为学生的成长奠定良好基础。生活化课堂是一种以学生实际生活为背景,将学科知识与学生生活经验相结合的教学方式。在道德与法治教学中,采用与学生日常生活紧密相连的生活化课堂教学方式有助于学生理解道德与法治的概念,培养学生的道德修养和法治观念。 一、构建道德与法治生活化课堂的意义 (一)提高学生的学习兴趣和参与度 在道德与法治教学中,
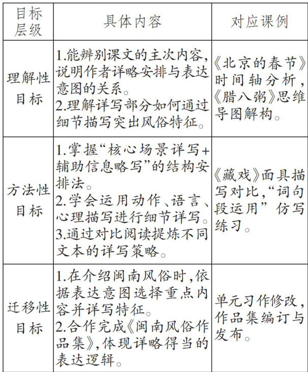
【摘要】以语文六年级下册第一单元为例,阐述逆向设计理论如何破解传统教学中目标虚化、实践脱节、评价滞后的难题。通过提炼大概念,构建逆向转化路径,形成“情境导入—策略建构一迁移创新”的实践模型。
【摘要】数学跨学科主题学习以核心素养培育为导向,通过情境多样性、合作多元性、问题开放性和活动实践性等特征,重构数学教学生态。针对实践中存在目标宽泛,指向不明;融合随意,流于形式;评价失范,体系缺位等现实问题,提出突破路径。目标精准细化,破解“目标宽泛”难题;学科深度融通,打破“融合随意”困境;建构评价体系,解决“评价失范”。
【摘要】教研与科研融为一体是教育的根本策略,也是教师综合素养提升的基本路径。从“课题进课堂”到“微型学术”浸课堂,是教科研实践落地的探索,是源自学习者的内需,也是来自真实课堂的深度思考。在厘清微型学术课堂的内涵和价值意蕴基础上,尝试以论文架构脉络的方式设计小学数学教学内容和情境,以“为何”“有何”“何处”到“何为”为学术之“脉”,形成对数学思想理解的新链路;在四“何”支撑下,经由AI赋能,创设“数形结合"之境,在微型学术课堂中获取数学思维“境脉"新增益。
【摘要】新课标颁布后,跨学科教学成为一线教学研究的热点话题。体育跨学科教学实践还存在体育与其他学科融合深度不足、教学方法不当影响跨学科教学效果等问题。基于此,从“科学 + 体育”"技术 + 体育”“工程 + 体育”“艺术 + 体育”"数学 + 体育”等方面出发,提出STEAM教育理念下的体育跨学科教学策略,以期能为体育跨学科教学指明方向,有效促进学生的全面发展。
【摘要】当前小学语文阅读教学存在思维训练碎片化、文本解读浅表化等问题,亟须通过思辨性阅读任务群的整体设计实现思辨能力的系统培养。通过文本特性设置分层任务目标、横向融合多样文本资源、构建情境化任务链等策略,并结合情境激活、问题驱动、迁移应用的教学实施步骤,探索小学语文思辨性阅读任务群的设计与实施路径,旨在为提升学生的批判性思维、逻辑推理和文本解读能力提供切实可行的实践框架。
【摘要】推进整本书阅读能够增加学生的阅读量,提升其阅读能力。《长袜子皮皮》课例由“顽童"切入,通过制作人物简历、品读相关语句、体验“顽童”之乐,理解主人公形象,把握作品内容。课例采用读写结合的方式,以诗歌写作、故事写作、人物写作驱动学生阅读,共享精彩。
【摘要】精准把握习作例文的定位与内涵,构建基于学情诊断的例文调用模型,强化问题导向的精准干预,以统整策略推动表达知识的螺旋进阶。通过厘清例文与单元要素的逻辑关联,确立其在深度学习链中的枢纽地位,最终服务于核心素养的生成逻辑。
《义务教育数学课程标准(2022年版)》提出:“感悟数的运算以及运算之间的关系,体会运算本质上的一致性,形成运算能力和推理意识。”在计算教学中,不仅要教算理和算法,还要教会学生用整体的、联系的、发展的眼光看问题,发现整数运算、小数运算、分数运算之间的联系,建立完整的知识结构。下面以“小数加减法”一课为例,探索如何抓住“计数单位"这一核心概念,建构运算的一致性。 一、明确运算逻辑,奠基一致性基石
【摘要】在教师引领下,深度学习有助于帮助学生在数学课程汇集全身心积极参与、体验成功、获得发展。但受课堂前置知识缺位、学法创新停滞、深度思考淡化、回溯延展不足等因素影响,当前数学深度学习践行现状并不乐观。本文基于信息技术的教学优势,构建了“课前启学"“兴味引学”“思悟促学”“笃行深学”的数学学习路径,探索该学习方法的深度学习价值和效果。
【摘要】围绕批判性思维的内涵及培养策略展开分析和研究,重点探析小学生数学批判性思维培养策略,给出操作性、实践性较强的培养策略。教师在教学中应设计高质量任务和问题,发展学生的逻辑推理能力;重视探究与发展过程,提高学生的辨析和质疑能力;教师转变角色并示范批判性思维的思考过程,为学生营造开放尊重的氛围。
“以学为主”是当下课堂教学改革的总体要求,运用“激趣、启思、领悟、迁移"构建有效课堂,对实现数学课堂教学改革具有十分重要的意义。在教学过程中,教师应设定充满挑战性的情景和问题,让学生原有的认知体系受到冲击,从而引发他们自我启发式的学习欲望,即“刺激兴趣”;教师还要巧妙利用紧贴时代脉搏及生活实际的教学内容,通过创新的呈现方法和引人思考的议题及活动,促使学生主动思索、质疑并自行探索,这一过程被称作"启
【摘要】文章以体认理论为核心,探讨英语多模态教学,分析体认视域下英语多模态教学要遵循的多感融合、情境具身以及动态交互三大教学原则,根据问题提出构建“多感联动”感知网络、创设“具身情境”体验空间、设计“动态交互”行动框架等教学策略,以促进对语言的理解,让学生在趣味化的学习和体验中实现语言能力与思维品质的协同发展。
【摘要]Reading time 板块是人教版 PEP英语新教材新增部分,CLIL(Content and LanguageIntegratedLearning)理论主张“内容 + 语言”整合式教学。结合教学实例探讨CLIL理论框架在此板块的应用路径,尝试将语言学习和内容实践有机整合为一体,推动语言教育从“学英语”向"用英语学"的转型,为英语教学提供Readingtime板块的实际教学案例和启示。
【摘要]图形组织器作为一种思维可视化工具,能有效促进阅读的教学与学习。在小学英语教学中,学生的水平还在起始、逐步上升的阶段,而阅读教学作为学生英语语言学习的一个部分,占有举足轻重的地位。图形组织器在阅读教学中的使用可以巩固核心语言知识,渗透文化意识,这也符合2022年版义务教育英语课程标准对学生核心素养培养的要求。图形组织器在阅读教学中的引入可以帮助学生梳理语言知识,厘清文章的脉络,从而建立与阅读文本的深层次对话。
【摘要】随着音乐教育数字化转型的加速,音乐智媒技术为多模态教学提供了新的实践路径。以小学音乐课例“时间像小马车”课件设计为例,探讨旋律线条可视化、节奏图谱交互设计、AI视频制作等技术在音乐教学中的具体应用,并结合教学实践指出未来音乐教育中技术赋能与人文关怀相平衡的发展方向,为教师的多模态教学设计提供参考。
《义务教育科学课程标准(2022年版)》(以下简称“新课标”)指出,小学阶段科学教学应设立跨学科学习活动,以此强化各学科之间的联系,提升课程的综合性与实践性。跨学科融合教学,核心就在于强调学科间的相互关联与渗透,巧妙地将不同学科的知识、方法以及思维融合为一体,为学生搭建一个更全面、更立体的知识体系。这不仅能充分激发学生的学习兴趣,而且更能全方位提升学生的综合能力,助力他们更好地融人社会。 跨学科