【摘 要】 人—数交互理论是基于特定时代注重人与数据的各种交互行为,为财务数智化转型提供了新的研究视角。文章基于人—数交互理论的本质和内涵,详细阐述了财务数智化转型所需的人、情境、目的、技术、数据、交互行为六大核心要素及其相互之间的关系;基于人—数交互理论将六大核心要素与财务本质及其职能深度融合,系统性地梳理了财务数智化转型的逻辑框架;基于财务数智化转型的逻辑框架论证了明确财务职能及其应用场景、梳
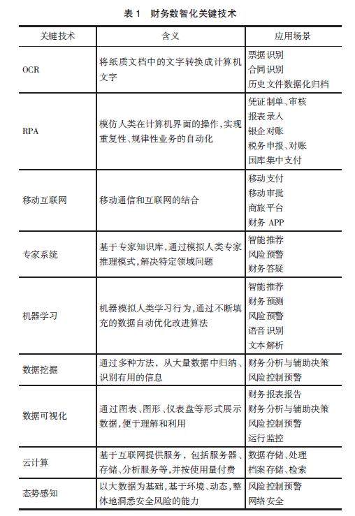
【摘 要】 顺应财务数字化、智能化转型趋势,加快建设更加高效、更为便捷、更趋精准的高校财务管理服务信息平台,是促进教育决策科学化、管理精准化、服务个性化全面提升的重要手段。文章对当前高校财务管理和会计服务中存在的问题进行了剖析,结合财务数智化转型内涵、特征、关键技术,以北京大学财务数智化转型为例,通过对北京大学财务数智平台框架搭建及财务数据中心、智能报销、财务智能客服、财务风控、财务分析与决策、数
【摘 要】 在AI赋能与新质生产力双轮驱动背景下,地方高校财务管理人才培养面临传统模式与产业数字化需求脱节的严峻挑战。文章以台州学院为例,结合党的二十届四中全会确立的“加快高水平科技自立自强,引领发展新质生产力”战略蓝图,基于“目标—路径—保障”系统化框架,探索财务管理人才培养模式的重构逻辑与实践路径。研究提出“技术+业务+本土适配”的复合型人才培养目标,通过课程体系分层嵌入数智模块、教学模式融合
【摘 要】 财会监督与内部控制融合是新时代对高校完善治理体系的要求,也是新《会计法》确立的目标。当前高校在二者融合实践上,仍面临思想认知偏差、制度供给不足、主体责任虚化、信息化建设滞后等现实问题。高校须立足办学自主权,遵循政治性、协同性和效能性原则,健全领导机制,夯实法治基础、以大学章程为纽带,实现宏观政策和微观治理规则的协同整合。具体实践中,需以立体化主体责任为依托,着力推进信息化建设,保障制度
【摘 要】 近年来,随着生存环境相关风险日益增加,可持续发展愈加受到企业及其利益相关者的重视。高管作为企业ESG的执行者,其个人特质对公司的战略决策与生存发展有着重要影响。基于此,文章以2011—2021年A股上市企业为样本,刻画高管社会资本相关指标,实证检验高管社会资本与企业ESG表现的关系,并扩展管理者特质对企业可持续发展影响的作用边界,打开二者之间的机制“黑箱”。研究发现,高管社会资本对企业
【摘 要】 随着全球对可持续发展问题关注度的提升,加强企业可持续发展信息披露已成为大势所趋,但是实践中尚存在将可持续发展与ESG信息披露等同视之的问题。为厘清两个概念之间的联系与区别,文章进行了概念溯源和辨析,发现ESG是对可持续发展的继承与发展,两者遵循相同的理念、具有类似的功能、披露相似的内容,但是也存在明显的差异。可持续发展信息披露以利益相关者责任为基础,强调企业对经济、社会与环境影响的整体
【摘 要】 智能制造作为推动国家经济结构优化和产业升级的核心动力,其发展态势对于增强国家竞争力和推动高质量发展具有决定性作用。基于此,文章锁定智能制造企业,创新性地采用固定效应模型和XGBoost机器学习模型探究了ESG表现对企业绩效的具体影响及其作用机制。结果表明,智能制造企业的ESG表现与企业绩效之间存在U型关系,只有当ESG投资的成效累积至临界水平时才能够显著促进企业绩效的提升。研发投入在E
【摘 要】 相较于社交媒体参差不齐的信息质量,交易所网络平台由于较强的证券监管提高了上市公司与中小投资者的互动质量。文章基于2010—2023年A股上市公司数据,利用投资者提问与管理层回复的文本相似度构建互动指标,检验其互动对会计稳健性的影响,研究发现交易所网络平台互动能提升会计稳健性,作用机制为降低两类代理成本,且在信息不对称程度高、分析师关注度低的企业中效果更好;这一正向效应在东部地区企业和非
【摘 要】 培育和壮大耐心资本是夯实国家战略科技力量的重要支撑,是促进产业结构优化升级的关键举措,也是加快发展新质生产力的内在要求。文章梳理了美英两国风险投资、私募股权投资为代表的耐心资本发展概况,总结出两国完善制度体系、畅通资本进出渠道、运用税收政策三方面的发展举措,结合我国风险投资、私募股权投资发展概况及面临的资本进出渠道仍需优化,出资期限偏短、资本耐心不足,投早、投小不足,国资考核体系仍需完
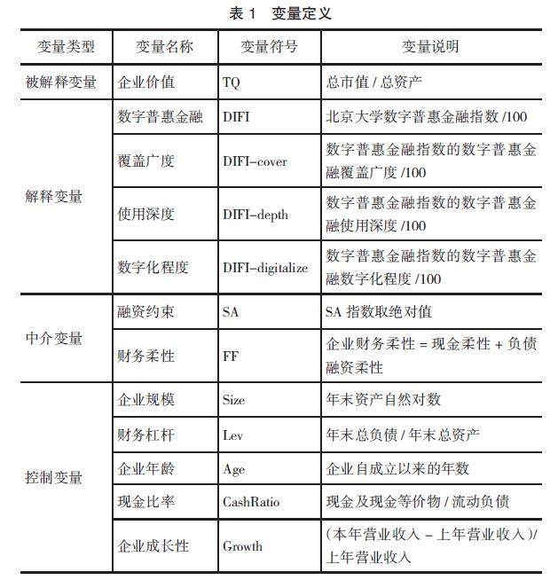
【摘 要】 数字普惠金融结合了数字技术与传统普惠金融,对旅游企业乃至旅游经济都有重大影响。文章以2011—2022年沪深A股上市旅游企业为样本,研究数字普惠金融对旅游企业价值的影响效应与作用机制,并按照企业生命周期、企业市场优势地位对全样本进行了分组研究。实证结果表明:数字普惠金融提升了旅游企业价值,其中使用深度的作用最显著,覆盖广度的作用比数字化水平更显著。机制分析发现,数字普惠金融主要通过缓解
【摘 要】 新时代国家治理体系和治理能力现代化对政府成本核算体系提出了更高要求,但现行财政总会计实务体系中财务会计与预算会计未体系性分离的问题导致成本信息缺失,不利于绩效管理导向下政府成本的科学核算。基于此,文章首先分析了现行财政总会计实务体系进一步拆分为独立的财务会计与预算会计体系的必要性,随后对财政总会计进行实务拆分和制度优化,最后构建了适应政府绩效管理的政府成本核算体系。研究为进一步推进政府
【摘 要】 财政工具在推进共同富裕“做大蛋糕”及“分好蛋糕”的过程中,扮演着不可或缺的角色。在“做大蛋糕”层面,文章通过对包含生产型公共服务、劳动力迁移以及资本跨区域配置的生产函数要素存量在稳态条件下的求解,发现生产型公共服务供给的增加,不仅能影响区域总产值,也能以改善要素边际报酬的方式,推动居民广义收入的增加。在“分好蛋糕”层面,文章通过求解两区域世代交叠模型效用最大化下的极值条件,发现按地区人
【摘 要】 税收竞争和支出竞争作为差异化的地方财政竞争行为,在推动区域经济发展中扮演着重要角色。文章基于二分法研究税收竞争和支出竞争,利用2009—2022年A股上市公司数据,实证检验两种财政竞争策略对企业ESG表现的影响。研究发现:税收竞争显著提高企业ESG表现,而支出竞争显著降低企业ESG表现;企业绿色创新既能促进税收竞争对ESG表现的提升,又能抑制支出竞争的负向影响;异质性分析表明,税收竞争
【摘 要】 新质生产力是推动高质量发展的关键,是经济发展的新动能。国家审计作为党和国家监督体系的重要组成部分,在新质生产力发展中起独特的监督作用。文章在分析新质生产力发展对国家审计的需求基础上,结合新质生产力发展的特征,探讨了以审计监督科学技术创新、绿色低碳生产、新型生产关系、现代化产业体系为核心内容的与新质生产力发展相关的现行国家审计制度保障体系;并基于国家审计业务协同,优化了国家审计促进新质生
【摘 要】 文章利用2007—2021年负责A股上市公司的审计师数据,结合双重差分模型,讨论了负责标的企业审计业务的审计师在负责非标的企业审计业务时,执业质量是否会有所提高,即卖空机制治理效果是否存在以审计师为中介的溢出。研究结果显示,卖空机制的治理效果会以审计师为中介溢出给非标的企业,中介审计师所负责的非标的业务平均审计质量显著提升。进一步研究指出,提高审计师对非标的业务的平均投入是卖空机制治理
【摘 要】 作为重要的公司外部治理机制,注册会计师审计不仅能够对公司的财务报告起到鉴证作用,还可有效遏制高管利益侵占等自利的机会主义行为。文章基于高管隐性腐败治理的独特视角,从审计师个人执业经验这一维度出发,深入探究了注册会计师审计在公司治理中的作用。结果发现,在学习效应、知识共享、声誉机制及“深口袋”理论的影响下,审计师个人的执业经验能够对高管隐性腐败行为产生显著的威慑和抑制作用。此外,在进一步
【摘 要】 在国家电网行业中,构建集中统一、全面覆盖、权威高效的审计监督体系是党和国家的基本要求,也是行业高质量发展的重要保障。随着国家电网行业的发展,以及智能电网、智慧新能源等新技术的不断涌现,传统审计模式已难以满足新的需求,如何以高质量审计监督护航电网行业高质量发展是当下监督管理的核心任务。文章依据重大电网工程特征,提出基于数据挖掘的“全覆盖—全流程—全天候”的“三全”审计模式,并进一步探讨其
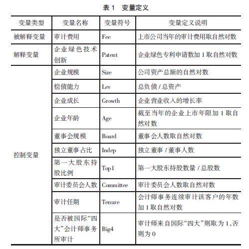
【摘 要】 在绿色转型与高质量发展背景下,企业绿色技术创新兼具战略价值与风险属性,其如何影响审计这一重要外部治理机制,是理论与实务界关注的重要问题。文章以2009—2024年A股上市公司为研究样本,实证考察了绿色技术创新对审计费用的影响。研究发现,绿色技术创新与审计费用呈显著负相关关系,且该效应主要由具备实质创新性的绿色发明专利驱动。机制分析表明,绿色技术创新通过缓解经营风险、强化内部控制与提升信
【摘 要】 当前,在构建中国自主知识体系中,首先必须肯定构成某一学科基本原理和理论的共性,然后再深入探讨其具有中国特色、符合中国国情的自主知识体系的特点。如在建构中国自主审计史知识体系中,必须弄清中西委托代理理论、审计独立性理论的同异以及研究中国审计史方法的特色。中国自主审计史知识体系主要包括与其相关的基本理论,审计在历史上的定位、机构与人员、立法、内容、方法方式、活动、精神文化、思想理论、分期,
【摘 要】 构建中国审计学自主知识体系,是服务国家治理现代化、彰显中国特色社会主义审计制度优势的必然要求。基于对487篇审计投稿的文本分析,梳理审计学研究现状,揭示了学科发展与期刊建设之间协同存在的实践引领有待深化、理论范式尚需调适、话语体系亟待完善等问题对中国审计学自主知识体系构建的不利影响。研究型审计作为一种强调以系统化、科学化的研究方法来指导、提升和深化审计实践的知识生产新范式,为解决上述问