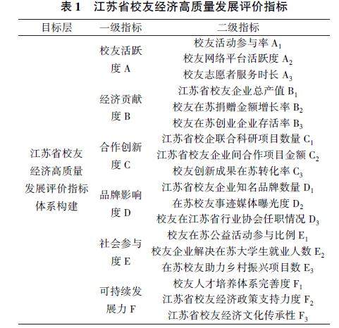
摘要:目前的校友经济研究缺乏系统的评价指标体系,致使难以对其运行效能、资源整合效益等进行精准量化与综合研判,制约了校友经济研究的深入发展与实践应用。以江苏省为例,构建校友经济高质量发展评价指标体系,设计出6项一级指标、18项二级指标。采用AHP层次分析法确定各指标权重,并进行一致性检验。结果显示经济贡献度权重最高,其他指标各占有不同的权重。基于此提出针对性建议,为江苏省校友经济高质量发展提供参考。
摘要:针对当前存在教育资源与产业需求动态匹配不足、科教融汇程度不够等问题,探讨了高等职业教育如何赋能粤港澳大湾区低空经济发展。基于三螺旋创新理论,提出构建产教融合新模式,通过政企校三方协同创新,推动教育链与产业链韧性衔接。同时,提出共建产业技术研究院、构建“需求导向—协同育人—成果转化”体系等策略,以实现人才培养质量与产业竞争力的双向提升。 关键词:职业教育;粤港澳大湾区;低空经济;发展路径
摘要:目的:结合民族地区职业教育的现状,分析职业教育高质量发展的理论基础和现实路径,促进民族地区职业教育的高效发展。方法:采用文献资料法、逻辑分析法等分析民族地区职业教育的理论需求、现实困境及实践路径,为民族地区产业发展提供理论支持和实践指导。结论:依据职业教育理论中教育公平理论、人力资源开发理论及区域经济发展理论,分析民族地区职业教育面临教育资源配置不均、师资力量薄弱、学生就业难等现实困境。提出
摘要:贵州省作为“绿水青山就是金山银山”的实践地,不仅是首批国家生态文明试验区,还走出了一条与其他省份不同的发展道路,为民族复兴交出了“贵州答卷”。但其在生态环境和经济高质量协同发展过程中也存在一定的矛盾。本文梳理2014—2023年贵州省9个州市生态环境与经济发展的耦合协调关系,揭示了各州市生态环境与经济之间的协同发展关系。结果发现:(1)贵州省各州市整体经济发展和生态环境综合评价指数呈上升趋势
摘要:商用厨具产业是滨州市的特色产业,产业经济高质量发展对推动地方经济发展至关重要。文章通过分析滨州市商用厨具产业发展现状,揭示了产业链综合竞争力不强、技术创新不足、中小企业数字化转型较慢等问题。基于此,本文提出了优化布局稳链强链、强化科技引领支撑、助力企业品牌建设、坚持人才引领驱动、加快产业数字化转型、营造良好营商环境等针对性策略,以期为相关政策制定和行业实践提供有益参考。 关键词:滨州市;商
摘要:广东省作为全国科技创新核心区域,高校与科研院所科技成果总量连续多年位居全国首位,但成果转化率与市场化效率仍显著滞后于国际先进水平。本研究基于2019—2024年多维数据,系统剖析广东省科技成果转化的规模动态、结构性矛盾及制度性障碍,提出以“需求牵引、平台赋能、人才驱动、政策保障、区域协同、机制建立”为核心的6大升级路径。研究发现,广东在技术交易体量扩大的同时,存在“重数量轻质量”“重引进轻转
摘要:人工智能正在深刻重塑政策制定技术与方法,推动政策研究从传统小样本的经验定性方法向基于大规模数据挖掘的自动化、智能化方法演进。本文旨在探索AI赋能政策智能体系的建构框架、面临的挑战,并提出促进人工智能与政策分析深度融合的实施路径,为构建科学高效的公共决策新范式提供理论和实践指导。 关键词:政策智能计算;理论框架;人工智能;政策多维解析;实施路径 中图分类号:F2 文献标识码:A
摘要:数字经济已成为驱动全球经济增长的核心动力源,其生态系统重构对传统治理模式形成系统性挑战。我国通过《中华人民共和国反垄断法》修订案的实施与《中华人民共和国数据安全法》的制度创新,逐步构建起具有动态适应性和政策包容性的新型监管范式。本文解析中国在算法治理、平台责任划分等领域实践,结合欧美监管动向,提出“分级分类监管框架+技术治理工具”融合路径,为发展中国家平衡创新与风险提供参考。 关键词:数字
摘要:增值评价作为教育评价改革的重要方向,聚焦学生学习起点与进步增幅,对于提升教学质量、促进学生个性化发展具有重要意义。基于教育数字化转型背景,探索知识图谱技术与教学评价的融合,构建多维度、动态化的知识图谱增值评价模型。结合职业院校教学改革实践,对知识图谱赋能下的教学成效进行检验,结果表明,数字技术帮助实现了对学生学习轨迹的动态跟踪,推动了教学评价从传统单一知识维度导向的静态模式,向聚焦多维进阶的
摘要:基于数智技术快速发展的背景下,商业世界经历着史无前例的改革。人工智能、区块链及大数据等新型技术在企业运营管理的各个环节得到全面运用,形成了新的商业模式和竞争格局。在这种情况下,对工商管理人才提出严格的要求,既要求他们熟练掌握丰富的传统管理知识,同时还需要具有灵敏的数智思维和超强的技术运用技能。但是,传统工商管理课程教学模式在面对数智浪潮时,不断暴露出很多问题。鉴于这种状况,本文深入探究了数智
摘要:数智化传播技术的创新和发展正深刻影响着融媒体内容生产的全过程和全领域,这也为融媒体人才培养提出了新挑战,创意写作课面向文化产业、聚焦创意思维,在中国高校本土化实践中逐渐打破了文本内容写作的边界,这与融媒体立足跨文本内容生产有着高度协同性。因此,推动创意写作课的改革,聚焦多维教学内容的设计、着力交互式情境教学策略的实施,以及构建多元创新学业评价体系是提升我国融媒体内容创作人才质量的关键。 关
摘要:在教育学领域,随着知识的指数级增长和复杂性的加剧,传统的知识传递模式与教育模式已无法满足高质量及个性化的学习需求。在此背景下,应用型高校教师数字素养的培育面临巨大挑战。因此,构建一个高水平、高覆盖的教师数字素养培养服务供给机制,以满足教师数字化发展的需求,显得尤为迫切[1]。该机制的建立与完善,不仅能够解决目前教师数字素养培养服务供给面窄、研修共同体建设不完善等问题,还能够为教师提供更加开放
摘要:针对高校教师思想政治素养面临的科研功利化、价值认同弱化及职业倦怠等问题,从思想认知、评价机制与社会环境3维度进行成因剖析,从强化教师数字素养的角度,探索以“三地三摇篮”红色资源数字化赋能教师思想政治教育创新策略,通过构建VR/AR沉浸式教学场域、开发数字导师互动系统、搭建云端资源库等技术手段,形成“数字素养提升—红色资源开发—教学实践融合”三位一体实施策略,为构建数字化思政生态、强化高校教师
摘要:该研究针对新媒体营销模式下中职电商人才培养痛点问题,以产教融合为基础,构建“双元多岗、互融互通”创新培养体系。通过校企共同制定教学目标、共同开发课程、共同编写教材、共同建设实训基地、共同培养师资、共同实施教学,逐步建立校企一体化育人机制,初步形成“双轨四段”现代学徒制培养模式。通过实践研究校企协同开发直播运营实务等项目化课程,实施“GMV+粉丝增长”数据化考核体系,显著提升学生岗位技能与创业
摘要:比较两国经济规模较为流行的算法——购买力平价和佩恩世界表,发现这两种方法比现行汇率更符合实际。本文基于中美行业增值比较发现:就第一产业和第二产业而言,中美两国估值基本符合事实;两国差异主要发生在服务行业,其中美国批发、零售业和房地产业增值被严重高估,其教育、卫生服务和公共服务增值在一定程度上也被高估。未来高质量发展是关键,绿色低碳、创新技术、基础设施将定义我国在世界的经济地位。 关键词:中
摘要:贸易战的爆发对国际经济和贸易产生了一系列影响,国内外学者对贸易战的影响进行了多维度的研究,涌现出大量文献,本文从贸易战对福利水平、贸易、就业、行业和资本市场5个方面的影响进行梳理,在总结前人研究的基础上,提出研究展望,不仅有助于更好地理解贸易战的影响,还为未来的研究提供新的思路。 关键词:贸易战;影响维度;研究展望 中图分类号:F74 文献标识码:A doi:10.
摘要:在国际贸易经济多元化的当下,对外贸易人才成为就业市场的重大需求。本文聚焦高职国际贸易与实务课程,分析教学中存在的问题与原因,通过引入OBE理念,提出课程教学改革的实施建议。 关键词:OBE理念;国际贸易与实务;课程教学改革 中图分类号:F74 文献标识码:A doi:10.19311/j.cnki.16723198.2025.19.017 0 引言 随着经济全球
摘要:本研究利用CiteSpace软件分析人工智能在外语教学研究中的应用现状。结果发现,随着大数据、云计算等技术的发展,人工智能在外语研究中的应用显著增加。尽管核心作者及机构在领域内表现突出,但合作较少,研究影响力待提升。关键词分析揭示了从机器翻译到深度学习、大数据的技术演变,及新文科、智慧教育等前沿方向。聚类分析将领域细化为学习系统应用、教育创新与数字化融合、教学技术融合3大类,展现了研究的多元
摘要:随着中日经贸合作深化与区域经济一体化加速,商务日语人才需求呈现专业化、复合化特征。本文基于产教融合理念,通过分析中日经贸数据、企业调研报告及41本商务日语类别教材,揭示当前人才培养与市场需求的结构性矛盾,并提出优化建议:一是重构教材内容,联合行业协会开发跨境电商、高端制造等6大行业模块教材,嵌入日企真实案例;二是创新教学形式,将AI翻译纠错、模拟项目策划融入教材设计;三是强化文化渗透,通过中
摘要:新质生产力作为一种以创新为核心驱动力的先进生产力形态,是推动经济社会持续进步的关键力量,对于实现高质量发展具有深远意义。在数字化时代背景下,大数据、人工智能、云计算等前沿技术不仅重构了生产要素的组合方式,还深刻变革了传统的生产关系,进而催生并加速了新质生产力的形成与发展。本文基于价值链重构视角,选择新松机器人自动化股份有限公司(以下简称新松)作为案例研究对象,采用文本分析法探究企业数字化转型
摘要:国有企业应围绕风险防控、合规运营、价值创造3个核心目标,抓好制度建设、组织保障、文化培育3个关键因素,在母公司层面、子公司层面、项目运作层面3个实施层面,开展合规管理工作。“三三三”模式强调各核心目标、关键因素和实施层面相互关联、协同作用。通过在3个层面精准发力,以3个关键因素为支撑,确保实现3个核心目标,能够有效提升国企合规管理水平,增强企业竞争力,防范各类风险,为国有企业高质量发展保驾护
摘要:本研究以“星愿联盟”为例,探讨艺术教育平台运营收入的影响因素及趋势预测。基于2023年2月至2024年12月的周度运营数据,通过多元线性回归模型分析发现:套课价格、日新增收费课程数、课程浏览量、单用户翻页数及会员用户平均消费金额对总收入具有显著正向影响,而单用户课程下载量影响不显著。进一步采用灰色预测模型GM(1,1)对收入进行预测,结果显示未来10期收入将稳步增长至201144.76元,模
摘要:通过梳理当下新疆高校基层党建工作的现状,分析美育融入新疆高校基层党建品牌创建的可行性,从思政引领铸牢美、科研兴学认知美、实践促行传播美3个方面总结美育浸润视域下新疆高校基层党建品牌创建路径,以期对全面贯彻新时代党的教育方针,提升新疆高校基层党建工作效能,对促进新疆地区民族团结、维护边疆和谐稳定产生积极作用,从边疆高校思政教育层面助力中国式现代化建设高质量发展。 关键词:美育;新疆高校;基层
摘要:高校是培养社会主义建设者和接班人的重要阵地,二级学院党建品牌的建设具有特殊重要的意义[1]。加强新时代高校党建工作品牌化建设,对于落实立德树人根本任务,加强基层党支部战斗堡垒作用具有重要意义[2]。本文结合浙江长征职业技术学院护理与健康学院学生党建工作品牌创建实际,通过探析高校学生党建工作的品牌化建设路径,旨在为打造特色鲜明、认同感强,具有示范性、富有感染力的基层党建工作品牌项目提供新的视角
摘要:随着职场人群健康问题日益突出,尤其在白领阶层中,亚健康状况和心理健康问题逐渐成为影响工作效率和生活质量的重要因素。为了更好地解决这一问题,本研究探索了“党建引领+健康服务”的模式,重点研究如何通过党建联盟推动职场人群健康关怀。通过构建“1+3+X”工作体系,结合社区卫生服务与企业党组织资源,实施多层次、个性化的健康管理方案。本研究通过问卷调查、访谈等方法收集数据,分析了职场人群的健康需求及党
摘要:以X市A集团公共产教融合实训中心为例,深入探讨公共产教融合实训中心的运营模式和机制创新。A集团作为区域内汽摩配产业的龙头企业,积极牵头筹建公共实训基地,与多所高校开展产教研合作,涵盖人才培养、订单班、共同研发等方面。分析公共实训基地建设的背景及国内外研究现状,探讨公共管理、教育管理、协同管理和成本分担机制等理论基础。对国内政府主导型、职业院校主导型、企业主导型3种公共实训基地运营模式进行比较
摘要:目的:通过构建化验收入与试剂成本间动态管控对检验流程优化及质量提升的财务驱动机制,为公立医院实现《全面提升医疗质量行动计划》中“检验结果互认”“资源高效利用”目标提供有效经济管理路径。方法:通过分析Y医院2024年检验试剂成本—化验收入匹配度数据(成本占比、损耗率等),结合DRG/DIP支付背景下检验项目的成本效益模型,提出资源配置优化策略。对策:通过实施试剂调拨机制后,旨在减少肿瘤生物诊疗
摘要:随着人们生活水平提升,老年人的获得感与幸福感愈发受到社会关注。在人口老龄化加剧的背景下,为老年人提供全面健康服务,包括医疗保健、心理支持、社交活动及经济援助等,成为社会的重要任务。长春市作为国家级医养结合试点城市,在推进医养结合模式上成效显著,然而仍面临诸多困境。因此,本文聚焦于分析长春市医养结合模式的实施困境,并提出针对性应对策略,助力健康老龄化目标的达成。 关键词:医养结合;健康老龄化
摘要:本研究聚焦边疆民族地区养老服务提质,以新疆某市9家民营养老机构为样本,运用SERVQUAL量表对123位老人进行调研。经因子分析与回归模型发现,政府政策支持(β=0.644)、需求响应能力(β=0.694)及财务管理(β=0.136)显著促进服务质量提升,而高学历群体服务落差产生抑制作用(β=-0.445)。据此提出构建“需求—政策—资金”协同机制,通过动态需求监测、精准政策实施和创新融资模
摘要:近年来,越来越多的企业采用品牌联名营销,期望获得市场成功。但越来越频繁的联名营销事件开始呈现出市场表现下滑的情况。本文旨在探讨品牌联名营销的概念及其现状,同时分析其背后爆火的原因,以及如何解决出现的市场表现下滑的原因,以期为企业进行品牌联名营销提供参考。 关键词:联名营销;品牌发展;品牌价值 中图分类号:F27 文献标识码:A doi:10.19311/j.cnki
摘要:本文聚焦数据要素化驱动我国劳动教育改革这一前沿话题,从师资力量、数字基础设施、数据安全、课程体系建设等维度识别我国数据要素化背景下我国劳动教育改革的现实困境。针对这些困境,本文从夯实师资力量根基、推进数字基建完善、筑牢数据安全防线、优化课程体系架构4个方面,提出数据要素化驱动我国劳动教育改革的优化路径,以期为劳动教育改革在数据要素化背景下的突破提供理论和实践指导,助力劳动教育高质量、可持续发
摘要:事业单位主要提供社会公共服务活动,从业人员众多。本文介绍了事业单位人员招聘制度的历史沿革,揭示了新时代事业单位人员招聘工作存在的问题,主要表现为人员规划不足、招聘信息宣传不充分、传统选拔方式存在弊端、试用期考核形式化以及人工智能技术应用进程缓慢等问题,并提出了应对策略,破解了“招非所需”“用非所长”现实困境,为事业单位人员招聘工作改革提供了新的实践路径。 关键词:事业单位;人员招聘;招聘宣
摘要:工匠精神对于智能制造产业的发展具有重要的作用,然而智能制造高技能人才工匠精神的培育往往存在课程体系设置支撑度不够、教学策略不匹配、教师自身工匠素养欠缺等问题。论文在分析当前智能制造高技能人才工匠精神培育现状的基础上,从岗课赛证融通课程体系开发、教学策略改革、校企联合育人、打造“工匠”师资队伍、教学评价改革等方面进行分析,提出了改革措施和实践方法。为智能制造高技能人才工匠精神培育路径提供了借鉴
摘要:在文旅综合经济蓬勃发展的时代浪潮中,人工智能技术的迅猛崛起为其带来了前所未有的变革机遇。艺术人才作为文旅产业创新发展的核心要素,其培养模式的革新迫在眉睫。本文深入剖析文旅综合经济的内涵与发展态势,探讨人工智能在文旅综合经济中的多元应用,阐述其对艺术人才能力素养提出的新要求,进而提出借助人工智能赋能高校艺术人才培养的创新策略,旨在推动高校艺术人才培养体系与文旅综合经济发展需求深度契合,为文旅产
摘要:随着人工智能、数字化等信息技术的普及,物流管理专业面临着与时俱进的要求。当前物流管理专业人才面临诸多问题与挑战,尤其是如何适应时代变化的节奏,培养符合时代要求的物流管理专业人才,成为各大高校物流管理专业急需解决的问题。因此本文以供应链与物流管理课程为例,探讨了如何将数字化、人工智能等时代信息技术融入课程教学改革中,为培养符合时代发展需求的新型物流管理人才提供借鉴与参考。 关键词:物流管理;
摘要:地方高校是高等教育的重要组成部分,肩负着为地方发展培养应用型人才的重任。本研究基于层次分析法(AHP),构建地方高校应用型人才培养质量评价指标体系,并以湖北某地方高校为例分析该评价指标体系的应用,找出该校在应用型人才培养中存在的问题,并提出相应的对策建议,为地方高校提升应用型人才培养质量提供参考。 关键词:地方高校;应用型人才培养;评价指标体系;层次分析法 中图分类号:F24
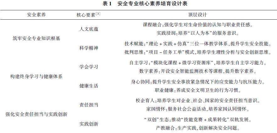
摘要:在新时代的背景下,大安全大应急框架被赋予了重要的地位,各地通过构建和完善这一框架,显著提升了应对突发事件的能力。然而,人才核心素养的培育仍难以满足岗位能力的现实需求。针对安全人才核心素养的培育缺乏顶层设计、思政教育融入不足等人才培养方面存在的问题,本文以构建‘三位一体’的安全教育体系为基础,注重安全专业核心素养的培育,从而为‘大安全大应急’建设提供坚实的人才保障。 关键词:安全应急;核心素
摘要:随着职业本科教育在我国教育体系中的重要性日益凸显,如何构建与高质量发展相适应的绩效评价体系,以促进职业本科教育的内涵式发展和创新能力提升,成为亟待解决的问题。科技发展、产业升级的大潮滚滚而来,职业院校在发展的过程中应当确保绩效评价体系能够全面反映职业本科教育的特色和需求,同时引导学校在人才培养、服务社会、产教融合等方面实现质的飞跃。 关键词:高质量发展;绩效评价;职业本科 中图分类号:F
摘要:“双带头人”教师党支部书记工作室建设是高职院校基层党建工作的重要任务。武汉交通职业学院航海技术“双带头人”教师党支部书记工作室以“两个全面”为统领,以“一室四双”为载体,建立“6个+”工作室运行机制,运用“五融五促”工作模式,推动工作室党建与业务“双融双促”高质量发展。 关键词:高职院校;“双带头人”教师党支部书记工作室;“一融双高” 中图分类号:F24 文献标识码:A
摘要:人工智能技术的飞速发展对传统教育教学产生深刻影响,对教师数智化教学能力也提出了新要求。本文以教师专业发展阶段理论、成人学习理论为基础,从教师教学发展培养培训体系、教学创新实践模式、教研共同体运行机制、教师评价体系等4方面,构建AI时代“培—践—研—评”的教师教学发展路径,为促进高校教师数智化教学能力提升提供切实可行的路径,进而推动AI时代高校教育教学改革的创新发展,为培养高素质创新型人才提供
摘要:随着社会经济的快速发展和高等教育的普及,大学生的就业问题日益凸显,这不仅关系到个人的未来发展,也影响着社会的稳定与进步,职业生涯规划教育显得尤为重要。同时,思想政治教育作为培养大学生正确世界观、人生观和价值观的重要途径,其在高等教育中的地位不可替代。因此,如何将思想政治教育与职业生涯规划教育有效结合,帮助学生树立正确的价值观,提升其职业竞争力,是摆在高等教育工作者面前的一项重要任务。本文将深
摘要:大学生创新创业教育能有效提高国家创新能力,对大学生健康成长和成才具有重要价值。文章对大学生创新创业教育现状进行剖析,发现大学生创新创业教育理念落后、课程体系不够健全、师资力量薄弱、实践平台不足和评价机制不合理等不足之处。运用文献法、个案法,提出教育理念要更新、课程体系要健全、师资队伍要建设、实践平台要打造、评价机制要完善等改革对策,并进一步从启蒙、项目、团队、个性化、氛围中设计实践路径,全面
摘要:作为社会经济发展基础支撑系统,交通运输业兼具公共服务属性与市场规制职能。交通运输部统计数据显示,近年来我国交通运输出行体量保持年均增长率不低于5%。基层交通执法人员在维护运输市场秩序、保障群众出行安全中发挥关键作用,但其长期处于高强度监管、高负荷工作及高风险执法环境,职业倦怠问题日益凸显。本文基于人力资源管理理论,系统剖析基层交通执法人员职业倦怠的现状与成因,从组织优化、轮岗机制、心理支持3
摘要:在分析建筑学研究生创新能力培养现状和行业发展趋势的基础上,讨论了建筑学研究生创新能力培养的基础条件,包括充足的知识储备,富有经验的师资队伍建设和多元的评价体系,提出建筑学研究生创新能力培养的策略,即激发学生的好奇心和兴趣、鼓励学生勇于探索、大胆设想小心求证,训练学生的批判性思维、发散思维和逆向思维,加强生产实践的综合训练,与其他学科跨专业联合培养,建立反馈机制。 关键词:建筑学;研究生;创
摘要:产教融合是当前高职教育改革的重点方向,高职院校培养的人才要满足企业的实际需求,“双师型”教师是实现产教融合的关键因素之一。文章针对高职院校土建类专业“双师型”教师发展现状,分析了其面临的主要问题。针对上述问题,探讨了在产教融合背景下,提升“双师型”教师职业素养的有效路径,包括建立校企合作机制、优化教师培训体系、创新教学模式以及建立评价与激励机制等。通过路径实施,为产教融合提供有力支撑。 关
摘要:在新文科建设的时代背景下,地方高职院校环境设计专业人才培养模式的革新迫在眉睫。本文深入探讨新文科视域下该专业人才培养模式价值重构的必要性与内涵,剖析现存问题,并从课程体系、教学方法、师资队伍、实践平台等多维度提出路径创生策略,旨在为培养契合新时代需求的高素质环境设计专业人才提供理论与实践支撑。 关键词:新文科;地方高职院校;环境设计专业;人才培养模式 中图分类号:F24 文献
摘要:公立医院是我国医疗资源的主体,应当积极探索公立医院高质量发展模式,通过建立健全内部控制机制,有效化解运营风险,强化运营管理,提升质量效益,助力医院实现健康发展。本文结合公立医院的特点,对公立医院经济运行内部控制中的风险管理问题进行探讨,在大数据技术等信息技术的推动下,提出完善公立医院内部控制管理和防范经济运行风险的有效措施,推动医院高质量发展。 关键词:高质量发展;内部控制;经济运行;公立
摘要:研究型教学与混合式教学相结合的课程建设能够充分契合“提升高阶性、突出创新性、增加挑战度”的基本原则。本文基于高级财务管理课程的建设经历,具体阐述了研究型教学与混合式教学相结合的课程建设目标和方案,详细介绍了课程建设在优化教学模式、创新教学内容、提升课堂参与和增强主动思考4个方面的实施举措。本文为其他课程融合研究型教学与混合式教学来实现“高阶性、创新性、挑战性”提供了明确的路径指引,有助于我国
摘要:税法是会计学、审计学、财务管理专业的学科专业核心课程,依托其丰富的实务案例资源,通过学习通平台进行“线上线下”混合式教学,不断挖掘课程思政元素,开展全面的教学改革,构建新的课程评价体系,使学生在掌握专业知识的同时,能在“浸润式”中接受深刻的思政教育,达成专业知识与思政教育的有机融合。 关键词:税法;案例教学;课程思政 中图分类号:F23 文献标识码:A doi:10
摘要:随着学科交叉的日益加深,统计学类专业在大学教育中的地位日益凸显。统计学专业不仅作为理学类、经济学类、工商管理类专业的核心课程,更在诸多交叉学科中发挥着不可替代的作用。本文在交叉学科背景下,对统计学类课程建设路径进行了深入探讨。首先分析了当前统计学课程的教学现状,然后从优化教学内容、创新教学模式、强化过程性考核和加强课程思政教育4个维度提出了课程建设的路径,旨在为提升统计学类课程的教学质量提供
摘要:随着数字经济的发展,会计数字化势在必行,会计数字化需要复合型会计人才,因此,会计教学亟待改革。本文基于数字化转型对会计职能要求的提高,对人才能力结构的新需求,分析现行会计培养体系在课程体系、教学模式、师资能力等方面存在的不匹配,提出构建课程设置、师资能力、教学模式三位一体的教学改革路径。培养适应数字时代需求的复合型会计人才。 关键词:会计数字化;会计教学改革;教学模式 中图分类号:F23
摘要:绩效工资制度是高校薪酬体系的核心组成部分,对激发教职工积极性、促进高校内涵式发展具有重要作用。本文以“双高”建设为背景,探讨了高校绩效工资制度的构成、特征及现实意义,并结合G学院的实践案例,剖析了当前高校绩效工资分配制度存在的主要问题,包括分配机制的结构性矛盾、短期激励与长期目标的冲突以及管理效能不足等。针对这些问题,本文提出了优化路径:调整保障性工资额度以增强弹性,加大社会服务培训力度以拓
摘要:随着人工智能技术的迅猛发展,教育领域正面临着前所未有的变革机遇。在课程思政理念深入人心的背景下,如何将人工智能技术与管理学课程思政教学深度融合,成为当前教育改革的重要课题。本文探讨了人工智能时代管理学课程思政智能改革创新的路径,分析了人工智能技术在课程思政教学中的应用优势,提出了具体的改革措施,旨在通过智能化手段提升课程思政的教学效果,培养具有社会责任感和创新精神的高素质管理人才。 关键词
摘要:在信息技术快速发展的背景下,市场营销学课程面临教学与实践脱节、内容滞后等挑战。本文基于OBE理念,探讨了课程改革的可行路径,提出通过企业调研与跟踪行业动态更新教学内容,鼓励学生参与内容共创以拓宽实践视野,构建多元化评价体系,激励学生参与学科竞赛等策略。实践表明,改革有效提升了学生的实践与团队协作能力,为课程的持续改进提供了明确方向,包括增强课堂互动、强化软技能培养和利用评价数据进行课程优化。
摘要:在信息化背景下,传统投资学教学面临理论内容复杂、实践操作不足及学习方式单一等挑战。本文以ChatGPT为研究对象,探讨其在投资学教学中的应用价值与挑战。ChatGPT可通过智能问答、个性化学习及金融建模提升学生实践能力与学习效率,弥补传统教学缺陷。然而,其应用尚存在信息准确性不足、学生依赖性增强及数据安全等问题需要进一步优化。本文认为人工智能在未来教学中的发展前景广阔,将在提升教育质量、促进
摘要:本研究立足新疆阿勒泰地区多民族文化交融特征,以高职院校“产教融合、知行合一”办学定位为基点,构建中华优秀传统文化融入新时代高职思政教育的创新路径。研究着力破解边疆高职院校存在的文化认同薄弱与实践载体单一双重困境,通过产教协同开发具象化文化载体,挖掘冰雪旅游文化、草原丝路文明等地域文化资源,构建特色实践育人机制,实现传统技艺传承与核心价值观培育的有机统一,形成铸牢中华民族共同体意识的可复制教育
摘要:学风建设是高校践行立德树人根本任务的关键抓手,是强化人才培养质量的内在要求。本文从“德、智、体、美、劳”五育探索培育符合时代发展的优良学风,以期为我国职业教育改革提供有价值的参考,在新时代背景下,培养出德智体美劳全面发展的社会主义建设者和接班人,实现人才培养高质量发展。针对当前本人所在院校学风建设的现状和存在的问题,现提出提升学风建设的思路和方法。一是打造学风建设阵地,坚持同向发力。二是提升
摘要:股权为社员权且作为权利,其对应的义务主体为公司,是公司介入股权转让的浅层原因,公司独立利益、公司法的团体法属性以及公司自治权的享有是公司介入股权转让的深层原因。公司经由通知介入股权转让,此种介入既是程序性介入,也是实体性介入。公司有权依据公司法的规定及公司章程的规定审查股权转让的合法性与合章程性,合法性审查是一种形式审查,合章程性审查可能是形式审查,也可能是实质审查。公司章程可能从程序上限制
摘要:《中华人民共和国个人信息保护法》第61条第3项规定的个人信息保护行政测评与公告,构成行政机关新的行政任务与行政权能,是行政机关履行个人信息保护职责的一项具体措施、手段。测评与公告不能逸脱依法行政框架,应接受行政诉讼的合法性审查与合法权益保护论证,在此过程中应平衡个人信息保护与利用、协调行政合法与行政效能;此外,还有必要探索“一般给付之诉”在此类案件中的适用,以共同促进形成周密的个人信息保护机
摘要:随着网络技术普及、消费观念改变和平台生态变化,非交互型数字出版物的非法转载行为逐渐通过盗版资源渠道被越来越多的用户接受并使用,对各方以及行业生态造成了显著的冲击。本文基于460份用户调研问卷结果和相关行业资料,通过文献综述、数据分析、数学建模等研究方法,从交叉视角解析非法转载行为的长期生存条件和用户使用盗版资源渠道的行为逻辑,并尝试对监管部门和正版平台提出应对策略和建设性建议。 关键词:非
摘要:本文以民营企业矛盾纠纷多元化解工作现状展开分析,提出融入公共法律服务体系、建设司法共创共建机制、建好履职法律援助平台、推进企业合规源头治理等策略,结合政法机关在矛盾纠纷多元化解工作中所取得的成效,进一步提炼工作方法,在本地民企工业园区开展法治护航公益服务,通过“三官一律”值班的形式,把专业政法队伍搬到民企门口,不断融合和发挥社会力量提供法律援助服务,方便快捷解决法律问题,以期更好地促进民企矛
摘要:本文基于OBE理念,探索德育智劳融合的项目式教学模式,并以PYTHON财务应用课程为实践案例展开研究。教学实践表明,该模式显著提升了学生PYTHON编程及财务数据处理能力,强化了学生的职业责任感,为培养具备综合素养的财务技术人才提供了新思路,对推动专业课程思政建设与实践教学改革具有借鉴意义。 关键词:OBE理念;项目式教学;德育智劳;PYTHON财务应用 中图分类号:G4 文
摘要:中国经典经济学的“德本财末”理念本质是道德修养为经济活动的基础,在中国文化传统里地位重要。文章深入剖析其在高校课程思政教育中的价值。一方面,“德本财末”能提升学生道德素质,引导学生形成正确社会价值观念,推动经济可持续发展;另一方面,“德本财末”有助于构建系统教学体系,培养有社会责任感的未来商业人才。从这些不同维度出发,体现出“德本财末”在课程思政教育中有着关键意义与核心价值。 关键词:德本
摘要:通过对河南牧业经济学院旅游学院472名在校生开展问卷调查,了解高校大学生思想政治教育工作在融媒体平台建设、内容设计、宣传途径、覆盖面、影响力、互动与反馈机制等方面的存在的问题和主要影响因素,提出针对性解决措施。 关键词:融媒体时代;课程思政;高校大学生 中图分类号:G4 文献标识码:A doi:10.19311/j.cnki.16723198.2025.19.064
摘要:针对高职教育中教学相长困境,提出育人的3个层次目标,并以此挖掘“四度育人”理念的要素内涵。围绕“以学生为中心”的思想和立德树人根本目标,提出了“四度育人”课程构建、实施与评价。针对学生困境,通过“有梯度”的问题引导、“有温度”的课程设计、“有深度”的学习内容、“有宽度”的知识拓展来破解;针对教师困境,通过有梯度的内容输出,实现分层教学;通过“有深度”的考核设计,健全考评体系;通过“有宽度”的
摘要:统计分析与软件应用课程采用混合式教学模式,依托线上平台进行课前思政情境铺设,培养学生创新和实践能力。课程由理论授课、线上自主学习、翻转课堂、形成性评价4部分组成。通过师生深入交流动态调整教学策略,强化学生数据分析综合应用能力。运用形成性评价对学生统计调查报告撰写能力、软件实践熟练程度及学习改进情况进行全面评估,并制定个性化学习策略。教师于教育环节结合专业竞赛案例,以城市交通拥堵问题、智能手机
摘要:金融工程专业思政育人体系是实现高等教育综合改革、培养应用型人才的重要途径。以课程思政为起点,通过专业思政建设,形成思政育人系统理论和系统思维,构建高水平育人体系,是“三全育人”的要求,响应了高校思政体系建设诉求及“大育人”人才培养格局的建设目标。 关键词:金融工程专业;思政体系 中图分类号:G4 文献标识码:A doi:10.19311/j.cnki.1672319
摘要:中外合作办学承载着跨文化教育的独特使命。当前这一领域面临课程思政教育边缘化、文化价值观多元化以及教学模式分散化等课程思政改革难点。为推动教育创新和培养国际化人才,高校中外合作办学课程思政改革重点任务应强调思政课程的重要性,做好课程思政的顶层设计;加强师资队伍建设,增强思政育人的自觉意识;挖掘思政元素,弘扬优秀中华文化;创新教学方法,丰富课程思政教学手段,推动中外合作办学,实现课程育人的目标。
摘要:课程思政是将“立德树人”理念融入日常教学中,它强调的是“浸润式”的教育,需要将思政内容同专业课知识进行有机地融合,其中课程思政元素的有效挖掘与融入直接影响到课程思政的效果和专业人才培养目标的实现。本文以管理学课程为例,详细列举了管理学课程各章节知识点对应的思政元素以及具体地融入课堂的形式,结合教学实际提出了管理学课程思政元素的挖掘与融入需要注意的事项,努力创建管理学课程思政新模式,进一步提升
摘要:旅游管理专业因其实践性强、行业关联度高、服务性突出、跨学科性强、动态性和创新性高的特点,在人才培养方面需要以实践能力为重点。依据旅游管理专业“1+X”证书实践经验,分析研学旅行策划与管理和旅游大数据职业技能证书的课证融合实践,探讨课证融合体系的原则、课证融合下校企合作人才培养方式变革、课程资源融合实践教学模式、促进专业认同等具体内容和措施,以期提升“1+X”证书背景下旅游管理专业育人成效,增
摘要:混合式教学改革增强专业教育与思政教育的关联,促进显性教育与隐性教育相结合。旅游经济学课程是旅游管理专业的核心课程,以旅游经济学课程为例探讨课程思政混合式教学改革。研究发现,旅游经济学课程思政存在教师课程思政混合式教学能力有限、情感体验教学关注不足、教学要素融合程度不深、教学评价体系较为单一等问题。基于此,旅游经济学课程思政需要提高教师课程思政混合式教学能力、提升学生课程思政情感体验、深化各项
摘要:本文分析“互联网+生态”背景下高职院校水土保持工程技术课程与实际岗位需求不匹配、教学滞后于行业新技术应用等问题,探索“三教”改革途径,提出水土保持工程技术逆向思维课程设计的教学方法;教学环节与“互联网+生态”相结合;建立信息化平台与资源库;构建虚拟实景交融实训;开展四维评价体系。同时改进课程教材、促进教师队伍建设等一系列改革,满足水土保持技术专业的高职毕业生的需求。 关键词:“互联网+生态
摘要:本文探讨了机器人在医疗护理中的多种应用,包括智能行为辅助机器人、手术机器人、药物分发机器人、康复训练机器人和情感支持机器人等。智能行为辅助机器人帮助老年人和行动不便者提高生活独立性,手术机器人则通过精确操作提高手术质量,药物分发机器人减少了人为错误,康复训练机器人加速患者康复进程,情感支持机器人缓解患者孤独感。远程医疗随访机器人和监控机器人通过实时监测和互动,提高了医疗服务的可及性和效率。随
摘要:本文基于对工程实践创新项目(EPIP)教学模式内涵的理解,结合机械精度设计课程的特点和教学现状,探讨了EPIP教学模式在机械精度设计课程中的适用性。基于EPIP模式,提出了课程设计的优化方案,包括工程化课程内容、项目式教学设计、多维度教学实施和多元化教学评价。基于EPIP模式的课程改革有助于实现“真教真学”,能够有效提升学生的学习兴趣、工程实践能力和创新能力,同时促进教师自身的发展。 关键
摘要:本文基于城轨车辆构造与维护课程的思政设计与实践案例,探讨如何基于“三化一结合”理念开展专业课程的思政实践过程设计。通过具体案例分析,深入讨论如何将思想政治教育融入专业课程的有效方法与实践效果。研究表明,这种融合不仅有助于学生综合素质的提升,还能够促进知行合一、教学相长的教学成效,培养具有社会责任感和创新精神的高素质技术技能人才。 关键词:课程思政;轨道交通;维护;车门系统 中图分类号:T
摘要:本文探讨单片机程序设计课程思政的教学实践,通过分析课程思政的内涵与意义,结合单片机程序设计课程的内容特点,提出了将思政元素融入课程的教学策略和方法。研究表明,通过优化教学内容、创新教学方法、完善评价体系,可以有效提升学生的专业能力和思想政治素养。本研究为工科专业课程思政建设提供了实践参考,对培养德才兼备的工程技术人才具有重要意义。 关键词:单片机;程序设计;教学实践;课程思政 中图分类号
摘要:在高职电子商务专业网页设计与制作课程开设中,效仿计算机相关专业课,教学效果不理想,教学内容、教学方法和评价指导都存在问题。本文在分析存在问题的基础上,针对当前课程变革的需求,从教学内容创新、教学方法改进和教学评价提升3个方面提出改进措施,以便课程教学适应信息化时代技术快速更新的变化,适应电子商务行业精细化要求的变化。 关键词:高职电子商务;网页设计与制作;教学变革;实践研究 中图分类号:
摘要:随着“互联网+”的快速发展,软件测试人才的需求逐渐增大。为了培养的软件测试人才更好的符合企业的需求,结合高职院校当前的软件测试课程教学情况,本研究通过AI大模型与“岗课赛证”融合进行分析。将AI大模型、岗位需求、各类软件测试大赛和“1+X”软测证书的各类知识技能点融合进软件测试课程中,对软件测试课程体系进行研究,从而实现软件测试课程教学与社会需求的深度融合。 关键词:软件测试;AI大模型;
摘要:本文以计算机网络基课程为例,针对课程特性,以企业网络工程师岗位所需的核心能力为主线,结合“岗课赛证”要求,对课程思政建设开展了实践教学研究,从重构教学内容、优化思政主线、优化教学策略、构建思政教学模式和评价体系等方面设计课程思政的建设路径。调查问卷显示,课程思政融入取得了一定的成效,在未来将继续总结提升。以期为同类课程的思政建设提供参考借鉴。 关键词:计算机网络基础;课程思政;教学研究
摘要:为贯彻落实课程思政建设要求,结合高层建筑结构与抗震课程专业特点,创新性地将历史教育与专业教学相融合,通过多元化教学手段,提升学生的历史认知与综合素养。本文主要论述了该课程进行的课程思政创新设计,同时根据创新设计开展实践,并搜集整理了32位同学汇报PPT及汇报视频,搜集反馈留言811人次,共计4.7万余字。通过对搜集的材料进行常态化分析和AI分析,为该班级后续课程的思政建设提供着力点,也为本课
摘要:航空背景下高职院校航空工程制图课程,不仅具有一般机械机制所讲的基础知识,还包涵飞行器的特有画法。课程基于教育部课程思政建设要求,结合航空工业特色,构建涵盖通识知识与专业模块的课程体系。围绕航空类高职航空工程制图课程的思政元素融入展开研究,旨在通过专业教学与思政教育的有机融合,培养兼具技术能力与家国情怀的航空人才。 关键词:航空背景;工程制图;课程思政 中图分类号:TB 文献标
摘要:课程思政是中国特色社会主义高等教育的理论与实践创新,在学科理念上坚持以教育学生为中心,是对新时代教育理论体系的生动实践。在现代教育思想指导下,本文对矿区水资源可持续利用虚拟仿真教学课程思政的发展与特点、课程改革等方面进行了阐述。在课程改革中,将政治教育融入教学过程,可以发挥课程的育人作用,培养德智体美劳全面发展的社会主义建设者。文章提出了在新形势下课程建设与教学改革的合理化建议,学生教育的最
摘要:西藏自治区作为我国重要的生态屏障,其环境生态类实验教学面临资源匮乏、手段单一等挑战。本文针对西藏高校存在实验设备陈旧、教学方法缺乏针对性、教师信息化能力不足等问题,提出实施区内外学生数字化技术互助机制、引入移动学习平台重构课程内容、构建虚实融合的高原实验教学体系,建立数字化实验教学成效评估体系,旨在为环境生态类实验教学的数字化转型提供理论和实践指导,持续为建设美丽西藏提供坚实人才和智力支撑。
摘要:课程思政教育目的是培养学生社会主义核心价值观。药理学作为一门研究药物与机体相互作用的科学,对医学事业的发展具有重大意义。药理学虚拟仿真实验开展课程思政教育,挖掘思政元素可以培养学生医德医风。本文以药理学虚拟仿真实验思政教育现状为着力点,对课程思政展开研究,通过挖掘与提炼药理学虚拟仿真实验思政元素,改革药理学仿真实验教学目标、内容、方法以及反馈方式,创建药理学虚拟仿真课程思政课堂。 关键词: