摘要:教材编写是课程改革的重中之重,青岛版小学数学教材根据新课标的要求,进一步凝练特色,推陈出新.新教材具有突出核心素养的育人主线,强化育人导向;注重内容的准确性、适宜性,确保教材的权威性;优化内容编排,凸显教育性这3个方面的编写特色.教师在使用教材时,应精准解读教材内涵,能根据需要灵活运用教材;应深入领会教材的编写特色,实施单元整体教学设计;应依托教材的情境串,善用3C教学法启思导疑;应充分利用教材编排,设计学习的表现性评价,以更有效彰显教材的教育价值.
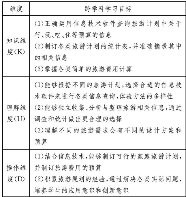
摘要:跨学科主题学习能够打破学科壁垒,培养学生综合运用知识解决复杂现实问题的能力,促进其核心素养的全面发展.本文以小学数学“综合与实践”课程与跨学科主题学习的融合为切入点,选取“制订旅游计划”作为典型案例,系统阐述了跨学科教学的实施路径:基于教材内容确定关联学科与核心大概念,运用KUD三维目标模式设计学习目标,科学规划三课时教学流程,并实施表现性评价,从而有效促进学生核心素养发展,切实落实新课标提出的跨学科学习理念.
摘要:数学教学中问题链能有效激活学生的学习欲望和思维动力,而数学大概念的运用可以提升问题链的教学价值,使学生的数学学习更加结构化,实现深度学习.因此,做好基于数学大概念的问题链设计应围绕大概念重构教学目标,设计三维问题阶梯,嵌入认知冲突,做好实时的优化,才能保障基于数学大概念的问题链设计和实施,促进学生数学核心素养的发展.
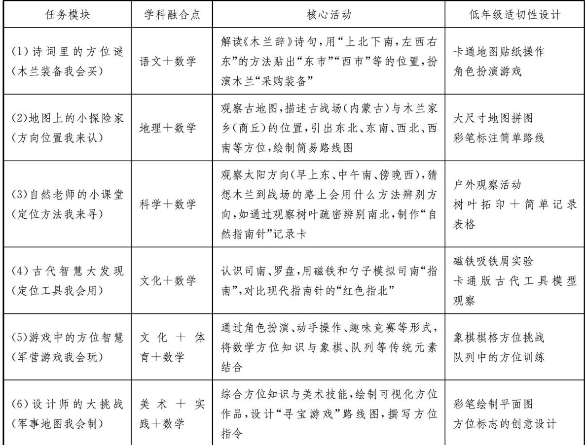
摘要:基于跨学科视角的小学数学大单元教学改革,反映了数学课程与核心素养培养的要求,它打破了传统单一学科的壁垒,促进了不同学科之间的交流与融合.本文以“位置与方向”单元为例,阐述如何以“方位认知”为核心,联动语文、地理、科学等学科,设计“情境串联—学科融合—实践应用"的大单元教学模式,旨在突破传统方位教学的局限性,培养学生的空间观念、跨学科思维及综合应用能力,为小学数学大单元教学提供可借鉴的实践路径.
摘要:情境教学法对于小学数学教学的意义重大,它通过创设贴合学生生活实际的教学情境,激起学生的探索欲望,提升课堂参与的水平,推动学生对数学知识的领悟与运用.本文对小学数学情境教学的关键意义及高效应用策略展开探究,包括根据学生生活的现实情形创设教学情境、依靠故事性的情境引发学习的热情、借助游戏化的场景增强课堂参与度以及采用多媒体资源创设直观情境.通过这些策略,旨在帮助教师更善于引导学生于具体情境之中开展数学问题的探索,推动学生数学思维的发展及问题解决能力的提升.
摘要:当前小学数学情境教学普遍存在形式化、偏离教学目标等问题.本文基于核心素养理论框架,系统阐释了数学情境化教学的实施路径,提出了生活化、叙事性、问题导向和实践操作四类情境创设方式,并结合教学实例分析其应用价值.提出的“目标—内容一情境”一致性原则及以生为本的改进方案,为教师优化课堂教学提供了可操作的方法指导.
摘要:几何教学能培养学生的逻辑推理能力与抽象思维,提升数学核心素养.当前小学数学几何教学存在忽视学生思维发展的阶段性、过度依赖直观操作、评价方式单一以及教学内容碎片化等问题.范希尔理论通过划分几何思维水平和教学阶段,提供了系统化的教学框架,有助于引导学生从直观感知逐步过渡到逻辑推理.本文通过该理论提出四项教学策略:关注需求,扎根几何课堂;问题导向,促进合作探究;巧用评语,重视思维表达;回顾课堂,建构知识体系,旨在强化学生数学思维表达能力,建构知识内在关联框架,优化教学效果.
摘要:在学科育人背景下,小学数学问题场的生成成为促进学生认知与思维发展的重要手段.本文首先分析了问题场的定义,随后阐述了问题场在数学教学中对学生思维活跃性、兴趣激发和问题解决能力提升的重要作用,最后提出了动态生成问题场的教学策略,包括教师创设情境与问题引导、学生思维碰撞与问题发现、问题场的动态调整与拓展以及问题场动态生成策略的评价等关键内容,旨在为提升小学数学教育质量提供新的思路与方法.
摘要:近年来,基于大观念的单元整体教学理念在不同学科的课程设计与教学实践中日益受到重视并广泛实施.该理念引发广大教育工作者关注的原因在于,对大观念的理解与运用能够契合核心素养的本质要求.本文以“比例”单元为主要研究对象,在“联结”视角下,提出“鸟瞰整体,联结材料”“揣摩学情,联结主体”“开阔视野,联结美学”三个维度的单元整体教学设计,以期促进学生核心素养的发展.
摘要:在教学实践中,创设真实的学习情境能够激发学生的兴趣,任务的层次递进有助于学生逐步掌握复杂的空间概念,而通过实施互动和实践活动能够加深学生对空间知识的理解与运用.本研究探讨了小学数学“空间观念”单元的整体教学模式,提出了基于“情境一任务—活动”三维模式的教学框架.该模式包含情境创设、任务设计和活动实施三个维度,旨在提升学生的空间思维能力与数学应用能力.
摘要:量感是连接抽象数学概念与现实世界的重要桥梁,也是学生需要培养的核心素养之一.长度量感作为量感的重要组成部分,对小学生的整体量感发展具有奠基性作用.其中,低学段学生在量感培养过程中表现出认知层次低、直观体验不足等特点.本文以“认识厘米"教学为例,通过长度单位的体验式教学,培养小学生的长度量感,以期助力小学生整体量感素养的落实.
摘要:量感作为新课标中新增的核心素养,强调对物体属性的感知、测量与估计能力.本研究基于大单元教学,通过构建“四级量感"进阶模型,并在迁移创造中培养学生量感.研究结果表明,设计丰富的具身体验活动,能有效提升学生对体积单位的理解与量感水平.单元前后测的数据对比显示,学生单位意识显著增强,量感水平逐级升高,这为小学度量教学提供可借鉴路径.
摘要:在核心素养导向深入推进背景下,小学数学单元教学亟需实现目标统整、内容贯通及实践转化.本文立足苏教版小学数学“元、角、分”单元,围绕“认识人民币”主题活动,设计以核心素养为导向的单元整体教学策略,同时聚焦“数感建构、符号表征、应用实践”三大维度,分析当前教学中存在的若干问题,并针对性提出解决问题的路径与策略,旨在提升学生对数学知识结构认知能力、符号迁移能力以及实践应用能力.
摘要:数学核心素养的培养,需要教与学方式的真正改变.本文基于境脉学习理论的小学数学教学,聚焦目标性、互动性、系统性与适应性特征,通过创设真实情境、设计核心问题、组织生成性活动等策略,促进学习者与环境中各要素深度交互.学生在沉浸式境脉中主动建构知识网络,实现境脉化理解与生命成长,这为数学核心素养的有效落实与学生的可持续发展奠定基础.
摘要:目前在小学阶段,教师对几何直观的重视不足.数学知识的形式化特点和学生思维的具体化需求之间存在矛盾.在教学过程中,教师往往忽视引导学生从具体到抽象的思维发展,只偏重数学知识的机械记忆,这使得学生难以深入理解与思考数学问题,逻辑思维得不到锻炼.其中,小学第三学段是培养学生几何直观能力的重要时期.这一阶段的几何直观水平将直接影响他们未来的数学学习.
摘要:作为小学数学核心素养之一的空间观念,对学生的空间想象力、创新意识和创新能力的发展有着极为重要的作用,提升空间观念能够促进学生的终身发展.然而,如何在教学中发展学生的空间观念对于一线教师来说还存在一定困难.“图形与几何”是小学数学四大领域之一,其在小学第三学段的教学内容相当密集,这正是学生空间观念发展的重要时期.因此,笔者以第三学段为例,结合“图形与几何”相关课程来探讨空间观念培养的教学策略.
摘要:数学理解不仅是对数学知识的理解,也是对数学结构、数学思想等的理解.本文以“认识长方体和正方体"教学为例,以数学理解的五个层次为主线,尝试构建以数学理解层级发展为核心的课堂教学模式,旨在探索数学核心素养培养的有效路径.
摘要:在“双新"教育改革背景下,跨学科主题学习已成为培养小学数学学科素养的重要方式.设计与实施小学数学跨学科主题学习时,需先明确其教育价值与设计原则,再从主题筛选、目标设定、任务构建、活动组织及效果评估等维度系统推进.本文以“欢乐购物街”主题为例,分析跨学科主题学习的实施策略,旨在为义务教育阶段数学跨学科教学提供理论参考与实践范例.
摘要:小学数学课程高度重视学生综合实践能力的培养,强调将数学知识与实际问题相融合,以提升学生的应用意识与创新能力.本文以“设计班级储物柜”为例,构建融合空间测量、数据分析与几何图形建模的综合性学习情境,引导学生在真实问题解决中应用数学知识.研究结果表明,项目式学习有助于提升学生的空间想象能力、数据处理能力与数学表达能力,增强其对数学学习的价值认同与现实联系意识.
摘要:小项目学习作业将项目式学习与优化作业设计相结合,为落实“双减”政策提供了新方向.本文阐述小项目学习作业的内涵与价值,并提出其实践路径,旨在使数学作业更具吸引力、驱动力和生长力.
摘要:数学概念是数学教学的核心内容,对概念的准确理解直接影响学生的数学学习成效.然而,目前的概念教学存在弱化探索与理解的问题,严重影响学生学习效果.本文介绍了微项目学习的概念内涵与相关特点,分析其应用于概念学习的独特优势,并提出了“微设计”“微任务”“微环节”这三种将微项目学习嵌入概念教学的实践路径,结合具体的小学数学教学案例,演示如何借助微项目学习将概念从“纸上"理解转化为“手上"操作,从固定“答案”导向“问题"探究,从“单向"讲授走向“对话"建构,最后基于以上实践路径进一步反思提炼在概念教学中实施微项目学习的基本原则.
摘要:跨学科的项目化学习已成为培养学生综合素养的重要途径.本文以“图形与几何”领域的“神奇的七巧板"项目化学习为例,该学习活动遵循趣味性、丰富性、循序性、有效性、激励性和发展性等原则,按照“认知导入,激发兴趣”“动手操作,培养技能”“文化溯源,激发情感”“创意拼图,体验美感”“语言表达,促进思维”“创新实践,发展思维”的流程展开实践.通过这一过程,学生能在操作体验和创造中主动参与学习,培养空间观念和想象力,发展创新意识和实践能力,提高审美与鉴赏水平,丰富数学文化底蕴,进而全面提升核心素养.
摘要:在小学数学知识体系中,“度量衡”知识涵盖众多测量概念,是学生对现实量化认知的基础.然而,传统教学模式下的相关知识呈现碎片化,严重制约学生实践能力的发展.本研究聚焦项目式学习这一创新教学策略,深入探讨其在小学数学“度量衡”知识教学中的应用价值.
摘要:在“双减"政策背景下,义务教育阶段学生作业问题备受社会关注,而作业既是数学教师了解学生学习态度和掌握情况的重要途径,也是学生获取知识技能、促进全面发展的关键环节.因此,本研究基于“双减"政策要求,对小学数学作业开展系统调研和分析,深入剖析当前作业设计中存在的主要问题及其成因,并探索符合“双减”要求的作业优化策略.
摘要:单元作业作为课堂教学的重要延伸,当前存在碎片化、机械化、实践性不足等问题.本文基于整体性课程视域的作业设计观,以苏教版“因数与倍数”为例,探讨核心素养导向的单元作业设计策略.研究表明,优化后的单元作业能有效提升学生的数学核心素养,同时促进教师对课程目标的整体把握.
摘要:在小学“图形与几何"领域新增尺规作图内容,旨在为初中阶段更抽象、复杂的尺规作图学习奠定基础.学习进阶理论描述了学生对某一核心概念的纵向思维发展过程,这一理论与教学衔接的出发点高度契合.本文基于学习进阶理论,以“图形的认识与测量”为核心概念,以范希尔几何思维水平为进阶发展框架,构建了学习进阶模型.该模型的建立有助于实现小学与初中尺规作图教学的有效衔接,帮助学生建立系统的知识体系,降低学习难度,使其更快适应后续学习.
摘要:为促进学生思维可视化发展,教师应在课堂教学中引导学生运用画图策略分析与解决问题.作为一种基础且有效的思维外显方法,画图策略能够将内隐、模糊的思维过程转化为直观、清晰的图形表征,使思考路径和关键节点得以可视化,从而帮助学生更高效地厘清思路.因此,在小学高年级数学教学中,教师应重点强化画图策略的教学,培养学生运用画图策略梳理思维过程的习惯,从而提升学生解决数学问题时的逻辑思维能力与实践应用能力.
摘要:2022年版新课标将十个核心概念发展为十一个核心素养.其中,“量感”作为新增的核心素养,主要指对事物的可测量属性及大小关系的直观感知.这一调整使小学阶段的核心素养体系更加具体化,更强调对实际经验的感悟和理解.本文以小学第三学段为例,探讨提升小学生量感的策略,以期为教师教学实践提供参考.
摘要:量感的形成和发展有助于学生从定量角度认识和解决问题.通过系统的量感培养,学生能够逐步增强数学能力自信,提升自我认知与自我管理技能,从而强化自信心与自律性,为全面发展和健康成长奠定坚实基础.
摘要:与传统被动接收的数学教学模式相比,人工智能技术为教学方法与模式的革新提供新的可能性.本文以“分数的初步认识”教学为例,研究人工智能在学习目标智能分解与精准对接、多模态资源自动生成与推送、自适应学习系统下的分层任务设计、智能对话反馈与即时纠错机制以及VR/AR情境创设与操作体验增强五个维度赋能课堂教学的可行性路径,并通过教学效果评估与学习数据分析,进一步验证人工智能赋能下的小学数学教学模式能有效提升教师教学效能、学生学习效果和课堂参与度,为未来的数学教学改革提供了理论支持与实践参考.
摘要:随着教育信息化水平的深入发展,数字化工具在小学数学几何教学中的价值日益凸显.传统几何教学静态、不直观,同时缺乏针对性,限制了学生几何直观能力的发展;而数字化工具具有动态交互、多媒体形式丰富的特点,能将抽象的几何知识具象化,极大地提升了学生的学习效果.本文系统研究数字化工具在几何教学中的优势,并详细分析其具体应用形式与潜在优势,
摘要:小学数学教学中引入信息技术,能够显著拓展教学手段,提升教学成效,提高学生学习积极性.信息技术通过动态化、可视化呈现有效降低抽象概念理解的难度,激发学习兴趣;其个性化学习支持与虚拟实验工具助力精准教学与实践能力培养.本文系统探讨了信息技术在小学数学教学中的应用价值与实施路径,通过分析其应用模式,旨在为信息技术深度融入小学数学课堂提供实践参考,推动小学数学教育的创新发展.