中国新型政党制度研究 | 提升中国特色社会主义参政党地方组织效能研究
中国新型政党制度研究 | 提升中国特色社会主义参政党地方组织效能研究
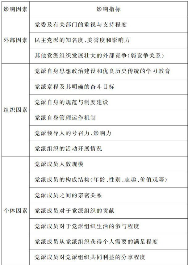
[摘要]作为新型政党制度的重要政治主体,中国特色社会主义参政党地方组织效能如何,直接关系到各民主党派地方组织的生命力、凝聚力和影响力。新时代提升参政党地方组织效能这一命题的提出,表明参政党建设需要改变侧重于组织数量上的发展逻辑,转向以组织效能发挥为主线驱动民主党派组织能力建设的升级和优化。运用管理学相关理论,本文旨在探析参政党地方组织效能的基本内涵,并结合各民主党派自身建设现状及其影响因素的实证分析,初步探索构建参政党地方组织效能的评估指标体系,推动参政党地方组织效能发挥及其自身建设相互关联、有机融合且相互促进。