近日,司长表示,在以习近平同志为核心的党中央坚强领导下,各地区各部门深入贯彻党中央、国务院关于“三农"工作决策部署,克服干旱、洪涝等自然灾害影响,实现夏粮稳产、早稻增产,2025年粮食有望再获丰收,畜牧业生产稳定发展,农产品价格平稳运行,前三季度农业经济形势呈现稳中向好发展态势。 一、秋粮生产总体稳定,全年粮食有望再获丰收 夏粮稳产,早稻增产。2025年,我国夏粮生产克服旱情等不利因素影响,实
为贯彻落实《加快建设农业强国规划(2024—2035年)》等中央文件部署要求,健全便捷高效的农业社会化服务体系,农业农村部、国家发展改革委、财政部、自然资源部、中国人民银行、金融监管总局于近日联合印发《关于加强现代农事综合服务中心建设的指导意见》(以下简称《指导意见》),提出以提高农业社会化服务质效为目标,以提升粮食和重要农产品生产全链条服务能力为重点,坚持市场导向、因地制宜,聚焦关键薄弱环节,着
《河南省粮食安全保障条例》(以下简称《条例》)已于2025年9月29日经河南省十四届人大常委会第二十次会议审议通过,将于12月1日起正式实施。《条例》共10章65条,分为总则、粮食生产、粮食储备、粮食流通、产业发展、粮食调控、粮食应急、监督管理、法律责任、附则。 《条例》对耕地保护提出严格要求,各级人民政府应当执行最严格的耕地保护制度,禁止任何单位和个人闲置、荒芜耕地,明确应当通过建设和提质改造
摘要:在乡村振兴战略深入实施的背景下,传统村落活化日益成为城乡融合发展的重点议题。针对当前研究中存在的评价体系片面、指标适应性差等问题,文章以郑州市25个国家级与省级传统村落为样本,结合地方实际,构建了涵盖生活宜居性、经济发展潜力、文化保护程度和政策支持四大维度的活化评价指标体系,并基于层次分析法(AHP)赋权,形成了系统的综合评价模型。研究结果表明,郑州市传统村落活化水平整体处于中等偏低状态,呈“两头少、中间多”的分布格局,经济与政策因素影响显著,而文化维度表现相对薄弱。根据综合得分划分村落活化等级,并提出因地制宜的差异化提升策略。研究构建了适用于区域实际的活化评价框架,为中原城市传统村落的可持续发展提供了理论支撑与评价工具。
摘要:研究以中国知网(CNKI)为文献检索与数据获取平台,筛选2000—2024年江西省传统村落研究的相关文献。在此基础上,借助CiteSpace计量工具对筛选所得文献进行处理。从分析结果来看,江西省传统村落相关研究可划分为3个发展阶段:2003—2010年属于起步发展阶段,该阶段的发文量较少,研究内容主要集中在传统村落的基础性保护策略制定与旅游开发规划方案设计两大方向;2011—2019年为快速发展阶段,2019年发文量最高(为31篇),此阶段对文化保护和活态传承的研究较多;2020—2024年为高位调整阶段,此阶段发文量逐年减少,到2024年有所回升,主要研究方向为空间治理、文化传承等。尽管发文量总体呈上升趋势,但存在研究方法创新不足、理论转化实践较少等问题。因此,需要创新方法,强化跨学科整合,推动理论成果向实践转化,为传统村落可持续发展提供科学理论支撑。
摘要:平陆运河作为我国西部陆海新通道的骨干工程,全长约 135km ,纵贯广西壮族自治区腹地。平陆运河沿线分布着12个中国传统村落及多个历史文化名村,它们承载着独特的文化景观与生态智慧。然而,平陆运河的开工建设,可能会给这些村落带来人居环境退化、产业动能不足、生态保护压力加剧等多重现实挑战。为精准评估平陆运河沿线村落人居环境现状,揭示其多维特征,研究利用SWOT分析法与AHP层次分析法,构建定量与定性相结合的综合评价模型,旨在为在乡村振兴战略背景下科学推进村落人居环境优化提供决策依据。
摘要:在乡村振兴战略全面推进的时代背景下,推动实现农村互助养老高质量发展有助于保障基本民生福祉、激发乡村内生动力、促进乡风文明建设、提高基层治理水平。当前,我国农村互助养老高质量发展仍面临运行机制不健全、资金供给不足、养老观念落后、专业人才匮乏等现实困境。对此,相关部门应从健全运行机制、拓展资金渠道、加强宣传教育及培养专业人才等方面协同发力,以实现农村互助养老高质量发展,助力乡村振兴。
摘要:在长期的历史发展中,广西壮族自治区靖西市依托当地丰富的中草药资源,发展形成了端午药市这一独特的民族医药民俗活动和文化景观。随着时代的变迁和社会的发展,靖西端午药市在多种因素的影响下,面临着诸多传承发展困境,主要体现在3个方面:一是在经济利益驱动下,靖西端午药市的民族医药文化特质逐渐淡化;二是靖西端午药市的传承发展缺乏可持续发展规划和机制;三是在社会变迁过程中,靖西端午药市传承发展的群众基础日益薄弱。在实施乡村振兴战略的背景下,靖西市应立足当地独特的资源禀赋,以文化赋能、政策支持、科技驱动、产业升级为核心战略,进一步强化端午药市的药材品牌与文化品牌建设,构建端午药市传承发展共同体,打造民族医药全产业生态圈,为端午药市的传承发展筑牢产业根基,从而推动端午药市的现代化转型发展。
摘要:农民精神生活共同富裕是实现全体人民共同富裕的应有之义,扎实推进全体人民共同富裕对于实现中国式现代化意义重大。农民精神生活共同富裕的出场有其必然逻辑,根植于马克思主义关于人的自由全面发展理论,赛续于中国共产党领导农村文化建设经验,立足于新时代全体人民全面共富的时代诉求。然而,当前在推进农民精神生活共同富裕的过程中存在物质与精神脱节、供给与需求失衡、内容与形式断裂等问题。为此,相关部门应通过坚持协调发展理念、实施文化供给侧结构性改革、破除文化建设中的形式主义弊端等措施,切实推动农民精神生活共同富裕的实现。
摘要:探究乡村振兴背景下农村公共文化体系建设的有效路径,以提升农村公共文化服务水平,助力乡村振兴战略实施。梳理农村公共文化体系建设的意义,分析当前建设现状与阶段性成绩,深入剖析其存在的投入、人才、活动、设施管理等方面问题。揭示农村公共文化体系建设面临的多重困境,有针对性提出增加政府投入、强化人才建设、丰富文化活动、加强设施管理等对策。采取上述对策可推动农村公共文化体系完善,满足农民文化需求,为乡村振兴提供有力文化支撑。
摘要:在乡村振兴战略与数字经济赋能的双重背景下,农村跨境电商已成为推动农村产业升级的新引擎。然而,大部分高校培养的跨境电商人才与农村市场需求仍然存在脱节现象。高职院校作为培养地方应用型人才的重要基地,亟须创新人才培养模式,以满足农村跨境电商产业对高素质人才的需求。“科教 + 产教”双融合是职业教育改革的重要方向,为解决人才培养问题提供了新思路。以“科教 .+ 产教”双融合为研究背景,系统探讨高职农村跨境电商人才的培养路径,对破解跨境电商人才供给侧改革的挑战具有重要参考价值。
摘要:探讨城乡建设用地增减挂钩政策在盘活农村存量土地资源、优化城乡空间布局、助力乡村振兴等方面的作用。以山东省莒南县坊前镇祥和社区库区移民避险解困项目为典型案例,综合运用实地调研、深度访谈及政策文本分析法,深入剖析祥和社区将增减挂钩政策与库区移民安置、产业发展、生态修复、乡村治理等深度融合的创新实践。研究结果表明,祥和社区通过科学规划引领、土地综合整治、产业融合发展、环境优化提升等多项举措协同推进,不仅彻底消除了地质灾害威胁,改善了人居环境,还有效激活了土地要素,壮大了特色产业,拓宽了居民增收渠道,提升了乡村治理效能,最终实现了“搬得出、稳得住、能发展、可致富”的目标。该社区的实践为资源禀赋受限、发展空间受限的乡村地区探索出一条“政策集成、要素激活、产业升级、生态宜居”的振兴新路径,提供了可复制、可推广的营南经验。
摘要:党建如何引领乡村治理,是党和国家长期重视的问题。以此为导向,从党建引领“四治”融合助力乡村振兴的内在逻辑出发,指出在党建引领"四治”融合助力乡村全面振兴的过程中,面临着基层党员干部引领作用不强、党建引领“四治”融合各要素间融合度不足、乡村振兴人才配置不到位等现实困境,总结党员牵头打造乡村振兴先锋队、构建党建引领“四治”融合统合体系以强化协同联合、党建引领多元共治以优化乡村振兴人才配置等创新路径,旨在充分发挥党建引领作用,增强党建与“四治”融合的协同性,加快乡村全面振兴进程。
摘要:从解构视角探究智慧农场助推农业高质量发展多重因素协同作用的多元驱动路径,为优化农业资源配置、提升农业发展效能及推动农业现代化实践提供参考。基于2013—2021年中国省级面板数据,运用TOE理论框架与动态QCA方法,探究智慧农场助推农业高质量发展的多因素联动效应,揭示不同阶段的影响因素对农业高质量发展的动态作用机制。研究发现:技术应用水平、技术创新水平、人才队伍支持、专项财政支持、生态环境与产业依赖等6个前因条件均非必要条件,但技术条件的必要性呈持续强化趋势;识别出驱动农业高质量发展的M1\~M4四类组态路径;动态分析显示,2015年M3与M4路径效能显著衰减,可能源于此阶段技术创新水平不足对路径效果的制约。据此建议:构建数字技术赋能的农业技术创新体系,强化产学研协同培养复合型人才;突出智慧农场的生态效能,实现农业资源精准配置;建立区域差异化发展机制,因地制宜培育农业新业态新模式。
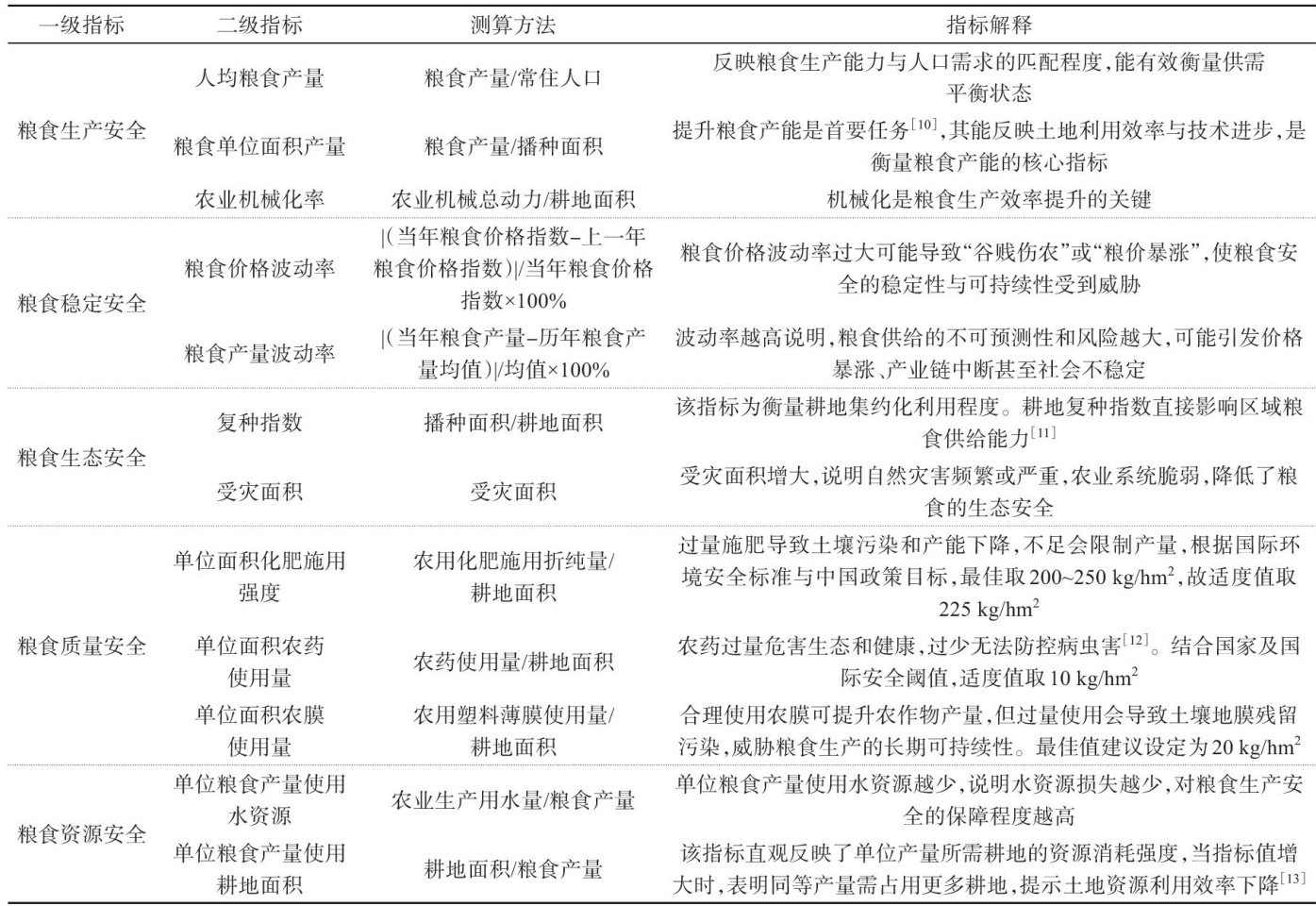
摘要:2025年中央一号文件指出,需持续增强粮食等重要农产品供给保障能力。为全面把握粮食安全态势,文章以2014—2023年中国30个省(自治区、直辖市)(除港澳台及西藏自治区)的面板数据为基础,构建包含粮食生产、稳定、生态、质量、资源的综合评价指标体系,采用熵权TOPSIS法测度粮食安全水平,并结合Dagum基尼系数探究各省粮食安全的现状与区域差异,最后构建空间杜宾模型探究农业补贴政策对粮食安全的影响。研究发现:粮食安全水平呈现出持续升高的态势,粮食主产区与其他区域差异较为明显,粮食安全水平存在空间溢出效应,财政支农补贴与当地粮食安全水平呈显著正相关,相邻地区呈现负相关。文章为提高粮食安全水平、优化农业补贴政策提供了全新的分析视角,具有重要的理论与实践意义。
摘要:在数字乡村建设持续推进的背景下,乡村旅游产业数字化转型日益成为推动乡村振兴的重要驱动力。数字化转型并非单纯的技术导入过程,而是技术与乡村复杂社会系统深度互构的动态演化过程。然而,当前乡村旅游产业数字化转型正面临着产品创新力低、生产方式创新迟滞、新市场开拓缓慢、新供应链尚未打通和新组织形式缺位等困境,其深层原因在于技术与乡村社会系统间的错位。为摆脱上述困境,需要采取以需定策、适配为本、文化共创、链接在地和共治赋能的优化路径。
摘要:在全面推进乡村振兴与加快建设农业强国的背景下,特色农业凭借对地方资源的精准挖掘,成为推动“三农”工作的重要途径。云南省富宁县依托资源与区位优势积极发展以八角、甘蔗、油茶为代表的特色农业产业,这些产业是推动当地乡村振兴的重要引擎。然而在产业发展过程中,富宁县也面临着科技人才匮乏、产业融合层次低、联农带农机制弱等困境,制约了产业的可持续发展。为此,该研究基于富宁县特色农业产业发展实践,通过国内外案例分析与经验借鉴,针对性地提出强化科技与人才支撑、加强产业高质量融合、完善利益联结机制等优化路径,为促进富宁县特色农业提质增效提供了思路,也为相似地区推动乡村产业振兴提供了有益参考。
摘要:推进现代设施农业高质量发展对河南省扛稳粮食安全重任、确保重要农产品稳定安全供给具有重要意义。研究在分析河南省现代设施农业发展基础和优势的前提下,指出发展过程中存在质量升级空间较大、发展模式有待优化,技术创新尚存短板、全链条科技支撑仍待增强,产业化发展水平不高、综合竞争力亟待提高,要素配置不够优化、供需匹配度尚待提升等方面的问题。进一步地,从坚持规划引领、突出全链推动、聚焦项目带动、强化创新联动等方面提出促进河南省设施农业发展质量、效益和竞争力全面提升的对策建议。
摘要:随着消费升级和市场对优质农产品的需求增长,高油酸花生因其高营养价值与耐贮藏特性成为花生产业化发展的着力点。新乡市依托黄淮海花生主产区的自然禀赋与科研优势,初步形成了高油酸花生产业链,但仍面临生产标准化不足、加工技术薄弱、品牌价值分散等问题。研究系统梳理了新乡市高油酸花生产业的发展现状,从政策、技术、产业链整合等维度提出对策建议,旨在推动新乡市高油酸花生产业向高端化、智能化转型,为全国油料产业升级提供“中原样本”。
摘要:为明确河南省开封市花生田昆虫群落的组成结构,研究采用马来氏网法对该地区花生田昆虫群落结构进行调查分析。结果表明:在花生生长期间,共收集到昆虫样本40495头,隶属于12个目106个科,以膜翅目( 27.36% )、双翅目( 22.64% )为开封市花生田昆虫群落优势类群,其次为鞘翅目( 14.15% )、鳞翅目( 12.26% )和半翅目( 10.38% );8月下旬花生田昆虫数量最多(10318头),群落多样性指数在 2.1247~2.7110,8 月下旬昆虫群落科级丰富度最高( S= 77),群落均匀度指数在 0.489 1~0.638 1 ,群落优势集中指数在 0.111 0~0.237 3 。研究结果初步揭示了开封市花生田昆虫的种类、数量和群落多样性,实时了解了昆虫群落的动态变化,为进一步科学管理花生田和害虫防治提供科学依据。
摘要:桑黄是一种珍贵的菌类药材,在传统医学和现代医药研究中均具有重要价值。近年来,随着人们健康意识的提升,中药材桑黄的市场需求量逐年增加。但由于野生桑黄生长较慢,且野生资源日益稀少,发展桑黄的人工栽培已成为必然趋势。然而,人工种植桑黄对技术要求较高,这在一定程度上限制了其种植规模,严重制约了桑黄产业的发展。该研究聚焦于河南省现有的桑黄品种,深入探究了野生桑黄和人工栽培桑黄的生长习性和生长所需的环境条件,在此基础上总结了桑黄的生物学特性设施栽培技术。此研究旨在为当地桑黄的人工栽培工作提供参考,从而促进桑黄产业的持续稳定发展。
摘要:烟草黑胫病是一种由烟草疫霉菌引起的土传性真菌病害,其对中国主烟区烟叶种植的可持续发展构成了严重威胁。尽管长期以来利用化学防治方法防治烟草黑胫病已取得了一定成效,但其带来的病原菌抗药性增强、烟叶农药残留累积及环境污染等问题,已对烟草行业的绿色转型与烟叶产品质量的提升造成了明显制约。与之相比,绿色防控技术通过综合运用农业管理措施、绿色农药及生物制剂,并结合预测预报系统,可有效规避上述风险,同时减少化学农药的投入量。该研究结合烟草黑胫病的特点和发生现状,对烟草黑胫病绿色防控中的三大核心措施(抗性品种选育、农业防控手段和生物防治技术)进行系统性分析,以期推广绿色防控技术、提升烟草黑胫病绿色防控水平、提升病害治理效能,为中国烟草种植业发展提供理论支持和实践依据。
摘要:在全面推进乡村振兴战略的背景下,有效盘活乡村本土资源、激发内生动力是乡村产业可持续发展的关键。针对当前部分乡村艺术实践中存在的与本土文化脱节、资源利用模式单一及难以形成持续效益等问题,该研究以北京市房山区大峪沟村“博士小院”为例,采用参与式行动研究法,深入挖掘并创造性转化当地特色的柿子元素及野生植物资源,将其融入乡村院落、街巷、村口、农场等场景装饰,塑造了独具地方特色的文化品牌,并总结出“四维联动”的资源转化模式,成功将自然生态资源转化为文化资本与经济收益,有效挖掘和转化了乡土资源,激发了乡村内生发展活力,为同类乡村依托微小切口实现文化振兴与产业融合提供了可借鉴的范式。
摘要:在乡村振兴战略持续推进的背景下,乡村绿化与生态系统平衡成为景观重塑的核心议题。本文在研究梳理当前乡村绿化空间配置与生态系统运行中存在的空间割裂、生态通道断裂、生态修复策略缺失与生态矛盾凸显等问题的基础上,提出了重构格局、强化系统联动,恢复节点、提升循环能力,调整用地结构、减缓环境压力综合策略体系。研究结果表明,以系统性规划与生态逻辑为引导的乡村景观建设,能够有效增强生态循环能力,缓解区域环境承载压力,对优化乡村空间结构、提升人居环境质量具有重要的现实意义。
摘要:实施农村村口公园改造提升项目有助于推动城乡一体化进程,促进农村精神文明发展。该研究以北京市大兴区青云店镇曹村村口公园为研究案例,通过资料查找、效果分析等方法,探讨了该公园建设的背景、具体设计原则与改造内容。此外,文章提出节能、扬尘防治和安全施工等保障措施,从而确保项目顺利推进,以期为农村村口公园改造提升工作提供参考。
摘要:生态安全格局是保障区域生态安全、维持生态系统服务和促进可持续发展的关键空间策略,已成为地理学、生态规划及景观生态学等领域备受关注的核心研究议题。该研究以2001—2025年我国区域生态安全格局为研究对象,利用CiteSpace软件对我国2001—2025年区域生态安全格局的相关研究成果进行可视化分析。通过关键词共现、聚类分析,发现研究热点集中于“生态廊道”"土地利用”"风景园林”及“空间格局”等主题,研究演进阶段从早期景观格局分析评价逐步转向多尺度耦合和人工智能的系统性格局优化,且跨学科融合与动态适应性规划相关研究存在尚未完善的情况。研究成果可为推动该领域向纵深发展提供理论支持。
摘要:以中国成渝城市群为研究对象,基于2000—2021年日间地表温度( (LST) 数据,量化不同土地利用类型对地表热效应的贡献度,系统分析区域日间热环境的时空演化特征,并探讨建设用地与LST的相关性,揭示土地利用对城市群日间热环境的影响机制。结果表明:在热环境变化方面,中温区占比虽最大,但呈下降趋势(从2000年的 53% 下降到2021年的 46% ),高温区显著上升(从2000年的 4% 上升到2021年的 9% );在土地利用变化方面,耕地面积呈递减趋势,建设用地持续扩张;在热效应差异方面,耕地、建设用地呈正贡献(增温),林地、草地呈负贡献(降温),且耕地、建设用地贡献突出。由此可知,成渝城市群建设用地的快速扩张显著加剧了区域热环境问题。为缓解该状况,建议优化土地利用结构,控制建设用地扩张,改善区域热环境。
摘要:京津冀协同发展是国家区域协调发展战略的重要一环,也是学界关注的热点议题。该研究凝聚京津冀地区湿地研究力量,基于政策分析和实地调研,指出海兴湿地保护在人为活动干扰、生态补偿机制欠缺、协同机制不足等方面面临的困境,提出多元协同的湿地发展建议,为京津冀生态协同向纵深发展、促进生态脆弱区可持续发展提供理论参考和实践路径。
摘要:矿区复垦与生态重建是促进区域可持续发展的关键路径。该研究通过系统评述国内外矿区复垦与生态重建的理论基础、技术方法及研究现状,重点分析“地貌重塑—土壤重构一植被恢复”三位一体的系统性技术框架及其内在的协同作用机制。研究表明,在土壤重构环节,固体废弃物资源化循环利用技术、表土资源保护性利用技术及生物一生态协同综合改良策略的应用能有效提升复垦土壤的品质;在植被重建环节,要严格遵循生态适应性原则,对先锋植物进行物种筛选,并对植物配置策略、恢复群落结构设计进行优化。对矿区复垦与生态重建的研究正经历从单一环境要素修复向生态系统多功能性整合的转变,日益强调景观空间格局的优化调控与生物多样性网络的长期维持。未来,应加强多学科交叉融合,发展智能监测与适应性管理技术,构建“生态一经济一社会”协同发展的矿区复垦新模式,为全球矿区生态修复提供理论支撑和技术路径。
摘要:该研究从取用水现状、节控水成效等方面出发,分析武威市水资源现状,总结当地管水治水的主要做法,得出要完善制度体系、坚持综合施策等经验启示。同时,结合实际情况,发现武威市资源性结构性缺水现状主要表现为水资源分布不均、“有土无水”问题突出、生态治理对水资源刚性需求大、用水结构不合理等。基于此,提出打好“节水”"控水”“兴水”“调水”“管水”“护水”组合拳的对策建议,以促进武威市社会经济发展。
摘要:丹江口水库作为南水北调中线工程的核心水源地,其消落区治理将直接关系到国家水安全战略。该研究通过系统梳理库区刚性支护技术体系(传统砌石、锚固、生态—刚性复合结构),结合鄂北渠首清泉沟项目实践,提出"浆砌石框格+干砌石填充+耐淹植物”的生态优化方案。采用对比研究法从多维度(包括稳定性、生态性、经济性、景观性)对改良前后的浆砌石护坡进行对比,最终证明改良后的护坡在各方面均优于传统的浆砌石护坡。未来,可推广“刚一柔一智”三级防护模式,构建水安全、生态与经济多维平衡的治理体系。