摘要:为了更好地学习党的二十届四中全会精神,本刊编辑部组织了一组笔谈。贺祖斌谈到,高校要正确处理好编制“十五五”规划的几大关系,分别是改革与稳定的关系、传承与创新的关系、重点突破与整体推进的关系、内部资源整合与外部资源拓展的关系。石佑启谈到,外语院校服务高水平对外开放,要从价值维度上深化认识,从战略维度上强化支撑,从实践维度上找准路径。高水平对外开放是习近平总书记一以贯之的重要要求,是中国式现代化
党的二十届四中全会提出要一体推进教育科技人才发展,统筹教育强国、科技强国、人才强国建设。党中央提出要在2035年如期实现建成教育强国目标,“十五五”时期是基本实现社会主义现代化夯实基础、全面发力的关键时期,在基本实现社会主义现代化进程中具有承前启后的重要地位,也是建设教育强国的关键时期,必须把教育摆在中国式现代化进程中的先导地位进行部署。高校作为教育、科技、人才的交汇点,必须统筹编制好“十五五”规
当前,世界之变、时代之变、历史之变正以前所未有的方式展开,国际经济合作和竞争局面正发生深刻变化。习近平总书记强调:“中国扩大高水平开放的决心不会变,中国开放的大门只会越开越大。”这彰显了中国扩大高水平开放的坚定信心和决心。党的二十届四中全会将“扩大高水平对外开放”作为“十五五”时期重要战略部署,明确提出“稳步扩大制度型开放”“推动贸易创新发展”“高质量共建‘一带一路’”等关键任务。高水平对外开放是
在全面建设社会主义现代化国家迈入新阶段的关键历史节点,中国共产党第二十届四中全会胜利召开。全会明确指出,“十五五”时期是基本实现社会主义现代化的关键阶段,而实现这一宏伟目标,离不开高等教育的系统性支撑与引领性贡献;全会审议通过的《中共中央关于制定国民经济和社会发展第十五个五年规划的建议》(以下简称《建议》),不仅为未来五年经济社会发展擘画了蓝图,更将“一体推进教育科技人才发展”置于支撑中国式现代化
党的二十届四中全会审议通过的《中共中央关于制定国民经济和社会发展第十五个五年规划的建议》(以下简称《建议》),对未来五年发展作出顶层设计和战略擘画,必将为基本实现社会主义现代化奠定坚实的基础。教育、科技、人才是全面建设社会主义现代化国家的基础性、战略性支撑,高等院校要紧抓历史机遇,增创发展优势,在社会服务中展现新担当新作为。 一要深刻把握未来五年经济社会发展的指导思想、重大原则、主要目标、战略任
党的二十届四中全会审议通过的《中共中央关于制定国民经济和社会发展第十五个五年规划的建议》,立足2035年基本实现社会主义现代化战略目标的全局高度,明确“教育强国、科技强国、人才强国”建设作为核心战略部署,深刻揭示了教育、科技、人才三者相互支撑、协同发力的内在逻辑,为新时代高等教育改革发展提供了根本遵循。高校作为人才培养、科技创新与社会服务的关键力量,必须肩负落实教育强国目标的时代使命。这就要求高校
党的二十届四中全会再次强调“办好人民满意的教育”。要实现这一人类教育史上的伟大理想,不仅要建设若干所世界一流的研究型大学,更要办好占中国高等教育绝对主体的地方大学。 数据显示,截至2024年12月,我国普通高等学校达3119所,其中地方高校数及校生人数占比均超过 90% 。这些由省级及地市级政府举办的高校,是与最广大人民群众地理距离最近、利益关联最直接的高等教育供给者。它们承载着为区域经济社会发
摘要:刘道玉作为中国当代杰出的教育家,其教育思想以“人的解放”与“创造的自由”为核心,构建了一套系统而深刻的教育理论体系。其思想精髓在于:教育应回归“育人”本质,反对功利化与工具化;大学应成为守护“批判与创造的自由”的精神堡垒,坚决推进“去行政化”;师生关系应建立在“教育爱”与主体间性基础上,强调学生回归学习主动权与教师坚守学术操守;教育管理则应以服务为导向,营造弹性、开放、以学生为中心的环境。刘道玉的教育思想不仅对当前“内卷化”“五唯痼疾”“创新乏力”等教育问题具有深刻的解释力与批判力,也为中国高等教育的改革与发展提供了具有本土价值的思想资源与实践路径。
摘要:缓解城市流动人口相对贫困是推进新型城镇化建设、实现共同富裕的应有之义,实证检验高等教育缓解流动人口相对贫困的效应,将为高等教育参与城市相对贫困治理提供经验证据。基于2018年中国流动人口动态监测中珠三角9市的调查数据,采用Logit模型和Shapley分解方法,估计高等教育对流动人口缓解相对贫困的影响程度。研究发现:珠三角9市流动人口的相对贫困发生率达 37.1% ;高等教育缓解城市流动人口相对贫困的效应显著;流动人口接受本科及以上学历教育的缓解相对贫困效应高于大专学历;Shapley分解表明,与其他因素相比,高等教育对缓解城市流动人口相对贫困具有极高贡献率。研究建议,加大高等教育投入,因地制宜推进高等教育资源供给扩容;结合区域产业发展需求,优化高等教育层次结构;推进高等教育数字化转型,提升流动人口学习的便捷性;识别城市流动人口相对贫困的差异化特征与教育需求,增强高等教育参与城市减贫治理的精准性。
摘要:我国高校评价是在高等教育规模扩张中产生的,其制度化的形成则是规模扩张衍生的质量危机和应对全球化挑战共同作用的结果。基于历史制度主义的分析范式,探究改革开放以来我国高校评价政策的驱动逻辑与革新路径。研究发现,路径依赖是我国高校评价保持内在稳定性与连贯一致性的重要阐释机制,体现在回报递增效应、场域自我强化和多主体契约效应等;关键节点在政府主导作用力下成为高校评价的主要变迁动力,本质上是自上而下的“强制性”制度变迁。进一步,借鉴发达国家经验,推进政府、高校和市场多主体协同参与治理共同体建设、推进基于高校分类分层的评价制度建设、建构科学的评价范式与指标、重塑以内部评价为核心的专业主义精神等成为我国高校评价不断赋能创新的有效革新路径。
摘要:在当代中国深入推进“双一流”高校建设之际,如何善筹、善用社会财富,为“双一流”建设提供有效资金支持,已成为不可忽视的重要课题。为更好了解当代中国高校基金会在筹款过程中面临的筹款伦理问题与道德困境,课题组根据科学方法选定部分高校基金会工作人员作为典型代表展开实证调研。基于对调研数据的演绎分析与归纳总结,课题组对当代中国高校筹款过程中出现的道德认知误区、道德冲突与道德争论等进行了全景式镜像扫描,然后运用溯因推理对问题成因进行因果解析,并据此从情感维度、规范维度、教育宣传维度提出兼具规范性和可操作性的应对之策。文章以功利主义、义务论以及美德伦理等多元伦理理论作为分析框架,采用动态公众反思平衡方法,力求在专业知识与公众意见之间形成互动、达成共识的过程中构建当代中国高校筹款伦理规范。同时,鉴于当代中国高校筹款伦理建构仍处于初步探索期,课题组在借鉴国内外筹款伦理规范性原则和具体条款基础上,采用过程治理方法,既注重对高校筹款人资格准入的品格考察,又在品格与规范性条款相结合的基础上建构和优化筹款伦理守则,规范筹款行为;在筹款绩效评价上既强调筹款结果,又兼顾动机与情感,以期从制度顶层设计层面对筹款人及其活动或行为予以引导、规制与调整,从而塑造筹款人的职业美德,促进高校筹款事业高质量发展。
摘要:学位标准是硕士研究生培养质量保障体系的重要内容,具体由国家学位授予标准和高校学位授予标准两部分构成,培养单位设定学位授予标准兼具法律授权性和学术自治性的双重属性。基于36所高校的实证研究发现,通过“不得”“应当”“必须”等强令行为模式强化过程管理成了从严控制的主流范式。但是,相互之间借鉴、模仿又使得研究生教育很容易陷入“千校一面”的低效竞争陷阱,一定程度制约了教育错位发展和差异化格局,以及引发超越性、抄袭性、封闭性和混同性等表达偏差。在高校治理体系和治理能力现代化建设过程中,高校自治应当把握不违反国家立法的“不抵触标准”,遵循分层、分类评价的“相适应要求”。
摘要:工程实践是工科生能力培养的重要环节,研究基于政策工具理论视角,以1949-2021年国家层面出台的109份相关政策文件为分析蓝本,构建“政策工具-政策内容-政策时间”三维分析框架,运用内容分析法进行量化分析。研究发现,我国工科生工程实践教育政策历经五个时期,政策工具使用阶段性明显,政策工具的结构不协调;与政策内容匹配度低,过度依赖命令型工具,象征和劝诫型、系统变革型工具使用不足,多种工具组合使用但组合形式单一。建议政策制定兼顾延续性与创新性,聚焦学生工程实践能力培养目标,动态调整以提高政策内容的针对性和有效性,优化政策工具组合,推动政策精准实施,优化政策环境,通过强化政府支持为学生工程实践提供资源和资金支持。
摘要:文章立足新时代教育评价改革,创新引入KSA三维评价理念,将高校公共体育课程评定由单一体能拓展至健康、心理、社会适应与价值观的多元维度。在此基础上构建涵盖4个一级、11个二级、33个三级指标的综合体系,将运动技能、健康水平、行为与情感态度、价值观有机融合,凸显隐性因素与多维协同。同时采用文献分析与德尔菲法提炼初始指标,结合FAHP与DEMATEL优化权重及关联度,从而做到结构严谨、层次清晰。最终结果显示健康水平权重最高,其次为情感态度与体育行为,该体系更为全面立体,有助于学生知行合一、身心并进,为高校公共体育教学评价改革提供可操作性参考。
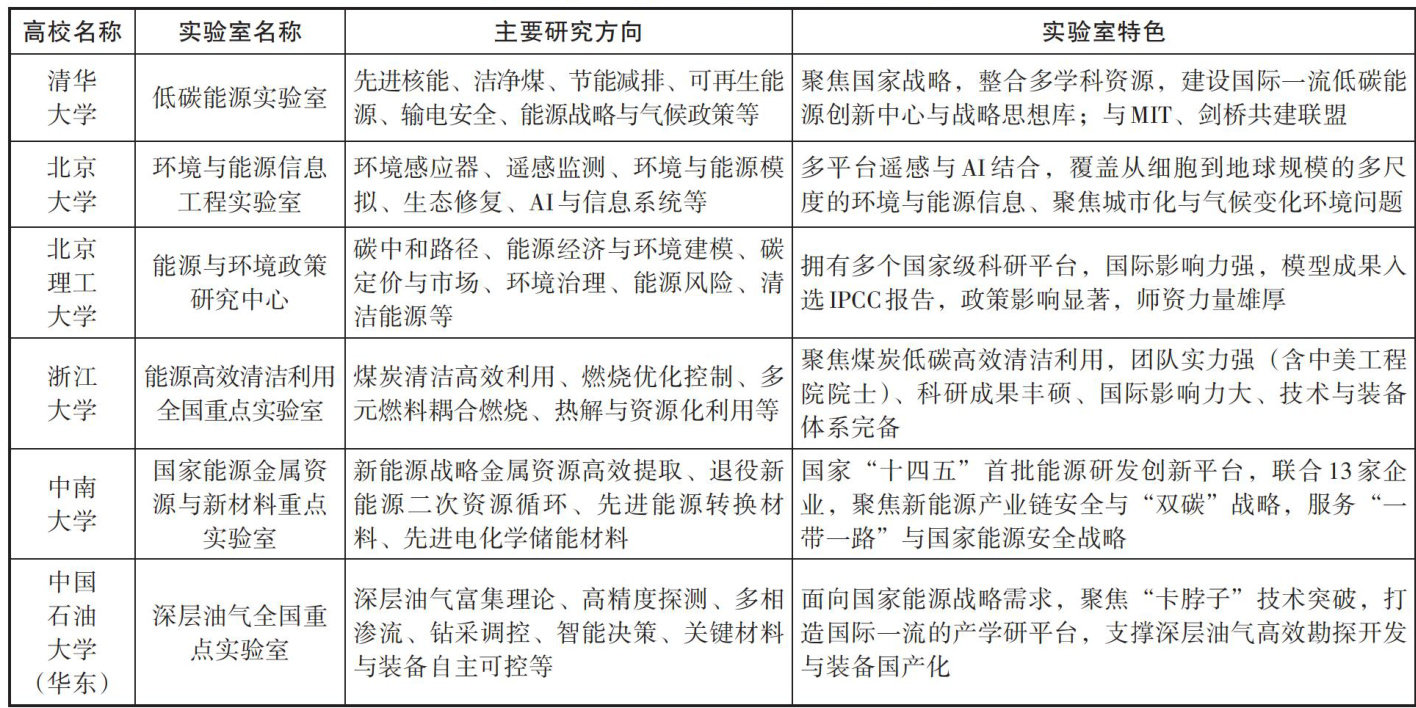
摘要:在“双碳”战略背景下,能源环境类学科对实验教学平台的依赖程度日益增强。本文在分析能源环境实验室功能与特点的基础上,结合当前实验室建设过程中存在的复合型师资队伍建设不足、数据平台孤岛与协同机制缺失、经济反馈链条尚未闭环、产学研融合与案例资源匮乏等关键问题,从理念重构、体系优化、平台升级等多个维度进行了深入思考,提出了具有针对性与可操作性的建议。研究旨在为高校能源环境实验室的科学规划与创新建设提供理论参考和实践启示。
摘要:本研究聚焦高等教育场域中的高校教师GAI(生成式人工智能)素养,提出了以提示语工程能力为核心,技术认知、创造性思维、批判性思维和伦理意识为支撑的“1+4”素养框架,并深入分析了其在教学与科研中的应用特征。提示语工程能力作为核心要素,直接决定了GAI技术的实际应用效果;而四个支撑维度则共同为教学创新、科研效率提升和学术伦理保障提供了理论基础和实践指引。尽管本研究初步明晰与构建了高校教师GAI素养内涵与框架,但仍需进一步完善,以更好地应对高等教育场域中多样化的需求与挑战。未来研究应深入挖掘GAI素养的内涵,细化各要素的具体表现及其交互关系,并通过实证研究检验框架的适用性与有效性。
摘要:职业本科教育作为现代职业教育体系的“领头羊”,肩负着培养兼具一线实操能力与解决复杂工程问题素养的高素质技术技能人才的重要使命。当前职业本科院校的规模呈加速扩张的态势,职业本科的高质量发展面临严峻考验。自20世纪90年代以来,我国台湾地区高等技职教育在取得令人瞩目的发展成绩的同时,亦面临着规模盲目扩张带来的人才供需失配、学用落差加剧与生源危机等问题,呈现“头部”高水平本科技职院校强劲发展和普通本科技职院校大范围“降格关停”并存的态势。为了应对挑战,我国台湾地区教育行政部门与“头部”科技大学进行了系列改革。以此为鉴,我们在建设高水平职业本科院校时,应稳步发展与合理规划,树立职业教育品牌标杆;坚定职业教育的类型特色,扎实提升办学质量;明确自身办学定位方向,追求多元特色化发展;加强制度建设与院校赋权,深化办学模式改革;构建多主体协同机制,点面渗透深化产教融合。
摘要:在高等教育普及化的时代背景下,广东高等教育迎来新的发展机遇与挑战。本文深入分析普及化时代广东高等教育发展历程、当前困境及未来发展策略,结合最新数据,指出其在招生规模、学科建设、人才培养等方面取得成果,但也存在区域发展不均衡、学科专业与产业发展契合度有待提高等问题。基于此,从优化布局、加强学科专业建设、提升人才培养质量、促进产学研融合等方面提出发展路径与策略,旨在推动广东高等教育高质量发展,更好地服务区域经济社会发展。
摘要:许崇清在战火烽烟中接手中山大学,主持将中山大学从云南迁回粤北乐昌坪石镇,开启了中山大学办学的粤北时期。粤北时期,许崇清的教育思想集中在阐明大学精神要义、批判实用教育哲学、探讨教育发展道路、探寻青年学生指导等方面,办学实践集中于迎揽知名学者、推动学术发展、健全规章制度、提振研究院工作、创建中山文献馆等方面。粵北时期许崇清在教育思想和办学实践方面均有较大作为,这得益于其学术造诣深厚、拥有独立思想、个人权威高重。
摘要:创新创业人才是科技发展和社会进步的根本性力量,培养创新创业人才是高校的一项核心任务。通过对项目式学习和创新创业活动内涵特征的分析发现,它们在理路上相通、过程上相似、方法上相同,具有内在一致性,项目式学习因而成为创新创业教育的有效方法和重要载体。针对以项目式学习为依托实施创新创业教育,我们从通识基础、专业化、转化实现三个阶段以及课堂内外两个维度,创新性地构建了课内和课外相结合,课堂内通识课项目、专业课项目和毕业设计项目,课堂外社团活动项目、学科竞赛项目和创新创业项目两个维度三个阶段由浅入深、由简单到复杂、由模拟到实战的全学程创新创业教育框架体系。