冬意仍在北方大地徘徊,风却已悄悄卸去几分凛冽。除夕的喧嚣犹在耳畔,新春的气息已循着门缝窗隙,丝丝缕缕地渗入千家万户。空气中还弥漫着爆竹燃尽的淡淡烟尘,混着融雪时节特有的清冽,深吸一口,仿佛能品到岁序更迭的韵味。 晨起推窗,一场薄雪趁着夜色悄然而至,轻软如筛落的糖霜,淡淡覆盖在屋瓦巷陌上。孩子们早已在巷子里追逐嬉闹,伸手去接檐角滴落的雪水,或是蹲在地上,用指尖在未扫净的雪面上描画奔跑的骏马,笔触虽
现围绕新媒体生态环境下中小学阅读类图书展开研究,分析新媒体对学生阅读习惯、市场格局、传播模式的影响,再阐述品牌建设对提升辨识度、构建信任、增强竞争力的重要性,随后从精准定位、内容创新、形象塑造、加强互动四个方面提出品牌建设策略,从数字化转型、资源整合、精准营销、人才培养四个维度提出出版策略。本研究为中小学阅读类图书适配新媒体生态、满足师生与家长需求提供参考,对推动行业高质量发展具有现实意义。
近年来,伴随科技革新的持续推进与社会需求的多元化发展,单一学科的研究范式已难以解决复杂的现实问题,学科交叉融合逐渐成为学术研究的主流趋势,催生出大量兼具理论深度与应用价值的交叉学科学术成果。这些成果不仅为学术领域开辟了新的研究方向,更为环境治理、公共卫生、智能教育等社会议题提供了跨学科解决方案,其传播、转化与应用的重要性愈发凸显。大学出版社作为依托高校学科资源服务学术研究的专业机构,具备推动交叉学
现立足国家中医药产业扶持政策的时代背景,剖析中医类图书出版的市场机遇与发展困境,指出当前行业存在选题同质化严重、受众定位模糊、传播形式单一等核心问题。本文提出,从知识结构、年龄层次、需求场景等维度对受众进行精准分层,打造差异化选题体系;同时,借力融媒体技术构建“图书+”立体化传播生态,为中医类图书突破发展瓶颈、实现高质量出版提供具体路径,助力中医药文化的传承与创新传播。 政策红利释放:中医类
在出版业数字化转型与高质量发展的双重驱动下,提质增效已成为行业转型升级的核心命题。编辑、质检与读者反馈作为保障出版质量、优化内容生产的关键环节,其协同效能直接决定出版业提质增效的实现程度。本文以出版业提质增效为研究背景,采用文献研究法与案例分析法,系统梳理编辑、质检与读者反馈协同的行业现状,深入剖析三者在协同机制、技术应用、流程衔接等方面存在的结构性问题,并结合AI出版协作平台等创新实践,提出
本文立足新质生产力的理论框架与时代要求,深入分析了图书出版业依托新质生产力实现高质量发展的必然性与实施路径。新质生产力以其高科技、高效能与高质量特征,为出版业转型提供了系统性方案。出版业有望有效应对当前效率偏低、供需错配等挑战,进一步增强文化传播能力与市场竞争力,从而推动行业整体向创新驱动、绿色低碳、融合开放的现代模式演进,切实服务于文化强国建设目标。 2023年9月,习近平总书记在黑龙江考
数字技术的持续迭代正深度改写出版行业发展轨迹,推动出版行业进入以数字化转型为核心的升级周期。图书编辑作为出版产业链中承担内容筛选、加工优化与价值传递功能的核心主体,其核心竞争力的构成要素与提升路径随出版行业的数字化变革发生深层次变化。立足数字出版生态的演进规律,精准界定数字时代图书编辑核心竞争力的核心维度,剖析编辑工作的现实阻碍及其成因,探索科学可行的提升路径,不仅对夯实出版行业高质量发展基础
人工智能(AI)技术的深度渗透正在重塑出版行业的生产逻辑与产业生态,市场两极分化加剧、读者需求多元化、技术替代风险等挑战,给资源有限的中小型专业出版社(以下简称“中小专业社”)带来严峻考验。现基于行业发展数据与典型案例,分析AI时代中小专业社的生存困境与独特优势,从内容创新、技术融合、渠道重构、人才建设四个维度提出“垂直深耕+智能赋能”的转型框架,为其实现差异化竞争和可持续发展提供理论参考与实践路
分析中国赋学史可得,刘勰所著的《文心雕龙》对辞赋的各项内容展开深度研究,以理论撰述的形式对先秦时期以及魏晋阶段辞赋创作方式展开对应分析,通过集百家之长与弃百家之短的形式构建了独特的圆融贯通的赋论观。当然,刘勰在《文心雕龙》其他篇目中,亦对赋这一文体多有阐发,且将其作为文学理论推演或文学批评实践的例证。本文仅针对《文心雕龙·诠赋》(以下简称《诠赋》)一篇中对赋的解读和批评,探讨刘勰主要的赋学观点,解
在经济社会转型与“健康中国”战略深入推进的宏观背景下,卫生健康行业对人才的需求正发生深刻变化。现基于笔者在一线教学与实践中的观察,以及多次参与校企座谈的感受,指出用人单位对毕业生沟通协作、职业韧性等“软技能”的迫切期待,这与传统职业规划教育侧重点存在明显错位。在此基础上,探讨职业规划教育应如何打破简单的就业指导模式,转向培养学生的职业生涯适应力,期望为同类院校提供源于实践、归于实践的行动思路。
在信息化与数智化转型背景下,公共图书馆的资源建设与推广工作面临新的机遇与挑战。传统单一技能型馆员已难以满足用户多元化、个性化的信息需求,亟须具备跨领域知识结构与综合服务能力的复合型馆员。现围绕公共图书馆资源建设与推广的核心职能,系统构建了复合型馆员胜任力模型。该模型以国际图书馆协会联合会(IFLA)《趋势报告之技能框架》为理论框架,整合“实用技能”“合作技能”与“个人发展技能”三大集群,涵盖知
基层社区是承载居民日常文化生活的重要载体,但其文化功能的释放仍受限于群众文化参与度偏低的现实困境。具体来看,包括文化供给内容吸引力不强、活动设计与居民需求脱节、多方协作机制松散、居民主动参与意愿薄弱以及文化空间效能未充分激活等短板,而数字化文化服务的赋能价值亦未得到有效彰显。现围绕群众文化参与的内涵与背景展开分析,进一步揭示影响居民参与的现实困境及深层机制,并在此基础上提出供需精准匹配、社会主
在数字化转型与生态文明建设的双重时代背景下,传统图书馆的管理模式正面临资源配置失衡、服务效能不足、发展动力单一等一系列现实挑战。因此,构建一套具备可持续发展属性的图书馆管理体系,既是图书馆主动适应时代发展趋势的必然选择,也是其切实履行社会文化服务核心职能的必经之路。现从可持续发展理念的核心内涵切入,围绕资源、服务、技术、人才四大关键维度,深入探讨图书馆管理体系的构建原则与具体实施策略,力求推动
随着公共图书馆在未成年人成长中的作用愈发凸显,面向青少年的阅读推广亟须以儿童友好理念为引领,兼顾阅读兴趣培养、能力发展与权利保障。现从理念内涵出发,审视当前推广实践中的突出问题,提出以儿童发展为中心的优化路径,包括精准配置适配不同年龄与兴趣的阅读资源,创新活动形式以拓展活动深度与广度,提升推广人员的专业素养与服务能力,营造安全、包容、可参与的阅读空间环境,并以评价与协同机制保障持续优化,以期为公共
在全民阅读战略深入推进的背景下,区级图书馆作为基层公共文化服务的核心载体,其阅读推广服务的质量与效能直接关系到公共文化服务的覆盖面与群众的文化获得感。基于此,本文以甘肃省天水市麦积区图书馆为研究对象,通过梳理其2025年线上线下的阅读推广实践,剖析其在活动开展、资源整合、馆际协作等方面的成效与特色,同时聚焦区级图书馆在服务精准度、品牌影响力、资源适配性等方面普遍存在的问题,从活动创新、资源优化
根据第七次全国人口普查数据,我国60岁及以上人口已达2.64亿人,占总人口的18.7%,人口老龄化进程持续加速。在这一背景下,老年人的健康需求正经历深刻转型——从传统的“疾病治疗”模式向涵盖生理、心理、社会适应与精神追求的全方位“大健康”范式转型。然而,现行养老服务体系仍偏重生活照料与医疗护理等基础服务,对老年人的心理健康、社会融入与生命价值实现等更高层次需求的关注明显不够。哈佛大学医学院联合
在数字技术驱动文化传播变革的背景下,图书资料数字化转型成为信息资源管理领域的必然发展趋势。然而,版权保护同开放获取之间的张力向来是限制转型进程的核心矛盾,二者的失衡会阻碍知识传播或损害创作者权益。本文通过系统整理国内外相关研究成果内容,从版权保护与开放获取核心冲突表现、平衡的理论基础、实践层面的平衡路径三个维度展开论述,深入探讨不同路径的适用场景和实施难点,并总结现有研究的不足与未来发展方向,
摘要:数字人技术为非物质文化遗产(以下简称“非遗”)的活态传承提供了新的可能。虚拟IP通过数字人语态重构非遗叙事的时空维度,突破传统传承的时空限制;构建沉浸式文化场景,提升用户参与感;完成文化符号的现代转译,增强时代适应性。然而,技术壁垒与真实性质疑、叙事碎片化、文化误读及可持续运营缺失等问题仍待解决。因此,需构建高保真数字人语态、打造沉浸式文化场景、建立分层传播机制,并形成“政府—企业—社区”三
摘要:城市公共艺术装置连接艺术表达与生态保护,基于生生美学理论,通过材料生态化、仿生设计与数字交互技术,在生态、社会与空间三层面产生积极影响。昆明生物多样性主题装置方案通过模拟本土珍稀物种构建沉浸式体验设计,显著提升公众环保认知。其设计方案运用垂直绿化、雨水收集技术,预计年固碳150—200千克,有利于改善微生态环境;理论测算日均交互可超60次,停留时间达6分钟以上,社交传播效果良好。生态导向的公
摘要:传统节日作为中华民族历史文化的重要组成部分,蕴含着丰富的文化内涵与多元的社会功能。在历史演进与现代社会的交融碰撞中,传统节日不仅彰显出象征性、群体性和地域性特征,更在建构文化认同、维系社会关系、推动经济发展、传承伦理价值等方面发挥着不可替代的作用。发挥传统节日的社会功能,需以深入挖掘和传承其文化内涵为前提,在现代社会转型和多元化背景下,重视传统节日的教育功能、增强其在伦理道德建设中的作用,并
摘要:陕北民歌是黄土高原地域生态与人文环境共同孕育的民间艺术形态,依托民众集体创作、口耳相传的传承模式,既承载着非物质文化遗产的核心内涵,也凝练着陕北人民世代积累的生活经验与精神追求。地域文化基因的具象化呈现、民众情感的直接性投射、民间艺术的活态化传承,共同构成陕北民歌文化价值的核心维度。在社会转型期,城镇化带来的生活场景重构与多元文化冲击下的审美变化相互作用,使陕北民歌传统传承体系面临显著断层危
摘要:在科技水平快速发展、文化生态深度重构的双重背景下,传统文化的传承与传播正经历深刻变革。现基于齐鲁传统文化与科技融合的理论框架,通过分析科技融合视角下齐鲁传统文化的传播价值、教育价值、产业价值与精神价值,阐明齐鲁传统文化在现代社会的重要地位。同时,深入探讨科技融合视角下齐鲁传统文化的内外转化动力,并提出数字化采集与存储、创意化开发与呈现、平台化传播与推广、产业化融合与落地的具体转化机制,以期为
摘要:影视作品作为大众文化传播的重要载体,在提升图书馆馆员职业认同方面具有独特作用。现围绕如何通过影视作品提升图书馆馆员的职业认同和社会地位展开探讨,分析影视塑造对职业认同的积极影响,并提出具体提升的外部路径,包括塑造积极的图书馆馆员形象、传递图书馆价值观念、加强影视制作团队与图书馆界的合作与推广等,以期为图书馆馆员职业发展提供文化助力;内部路径包括组织内部观影与专题研讨班、将相关影视作品作为新馆
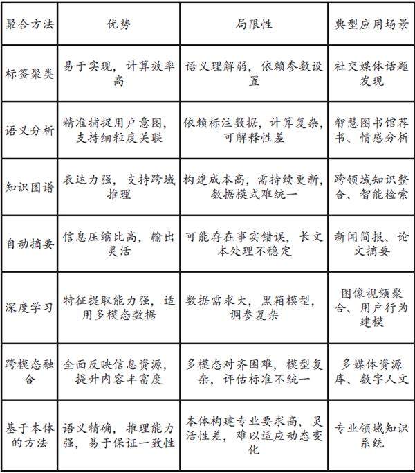
摘要:信息爆炸与用户需求多元化趋势对知识服务提出了更高要求。现论述基于用户需求的知识聚合与精准服务研究,分析其在大数据与移动互联网背景下的发展动因、核心价值、关键技术及应用成效。研究发现,知识聚合与精准服务在提升信息利用效能、优化用户服务体验、促进知识创新等方面具有重要作用。当前研究在数据质量、算法动态性、反馈机制与跨域协同等方面仍面临挑战。未来,应加强多模态与知识图谱融合,构建边缘智能驱动的优化
摘要:在科技产业变革时期,发展新质生产力成为城市构建竞争新优势的关键。现基于创新生态系统理论,构建“技术—制度”双螺旋演进模型,为理解城市新质生产力培育机制提供新视角。以杭州从“数字经济应用创新中心”向“硬核科技策源地”转型为例,剖析其“场景驱动”与“制度型开放”双轮驱动路径。研究表明,杭州通过空间重构、场景牵引与制度突破,实现了技术与制度相互赋能、场景与产业联动,同时分析了场景创新对产业增长的促
摘要:“一带一路”倡议提出以来,沿线国家城市之间的合作已从经贸、基建等“硬联通”领域,逐步拓展至文化、教育等“软联通”领域。城市作为合作落地的核心载体,其互动成效直接影响“一带一路”建设的深度与广度,而中华优秀传统文化凭借独特的价值内涵与精神底蕴,成为打破跨国文化隔阂、增强城市合作黏性的关键载体。现通过对15位“一带一路”沿线国家来华留学生的深度访谈文本进行编码分析,探索中华优秀传统文化交流在“一
摘要:高校图书馆已成为开展数据素养教育、服务新工科建设、赋能学生适应行业发展需求的关键力量。现基于新工科学生的数据素养需求特性,提出针对性策略,包括以用户为核心确定教育目标;以学生需求为导向优化数据基础设施效能;构建“教学—实训—竞赛—评价”一体化育人体系;加强队伍建设,构建馆员持续成长与激励机制;深化开放合作,构建可持续的协同育人新生态。 为应对新一轮科技革命与产业变革,工程教育体系正经历深刻
摘要:高等体育院校图书馆智慧服务转型是回应教育数字化战略、促进智慧校园建设的应然之举。现运用文献资料、逻辑分析等研究方法,在厘清高等体育院校图书馆智慧服务转型内涵的基础上,系统梳理高等体育院校图书馆智慧服务转型路径。研究认为,高等体育院校图书馆智慧服务转型是以数智技术为驱动,以组织创新与人才建设为基础,通过技术整合与资源重构形成新型服务能力,从而推动图书馆服务向信息化、智能化方向升级的变革过程。现
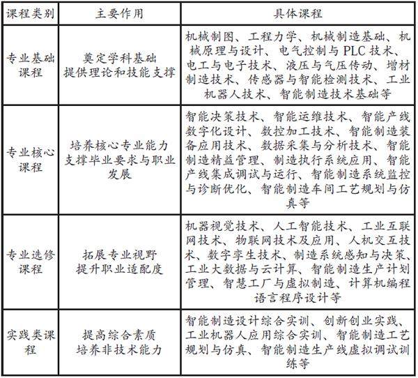
摘要:现通过对应用型本科高校智能制造工程专业人才培养需求及课程设置情况的分析,总结了该专业教材出版现状及面临的问题,从促进教材种类多样化、出版模式多元化与数字化转型,强化内容创新与时效性、深化产教融合,提升教材编者队伍素质、促进跨学科融合等方面提出了教材出版的发展路径,为相关专业教师编写类似教材和编辑策划选题提供参考。 智能制造是制造强国建设的主攻方向,其发展程度直接关乎我国制造业的质量水平。发
摘要:随着科学技术持续发展,公众文化自信日益增强,“城”与“乡”打造新型阅读空间呈现出内容创新、形式多样的良好发展态势,但在城乡新型阅读空间建设过程中也暴露了城市阅读空间的“网红效应”、乡村阅读空间的“搭便车”困境与缺乏“农味儿”、城乡阅读空间二元化发展等问题。现针对不同地域新型阅读空间的建设困境,浅谈提升其效能的新路径。从“城”维度,提出城市新型阅读空间通过“沉浸式”技术挖掘空间,提升阅读效果。
城市是人类最伟大的发明,通过观察其形成与发展过程,研究其特点,预判其演进趋势,可以发现,任何新建城市在经过若干年发展后,终将成为历史文化城市。在当今迭代如此迅速的时空语境中,历史文化城市是城市发展的最后阶段和形态,对历史文化城市的考察、爱护性建设,是发现城市魅力、促进城市可持续发展的重要议题。 城市发展中城市密码的内涵与类型 城市发展至今,已成为一个被赋予生命、不断生长的物质和文化共同交织的复
在全媒体语境迭代和内容创新的关键转型期,非物质文化遗产(以下简称“非遗”)电视剧既是非遗影像创作者的内在需求,也是时代驱动下的外显表达。现借鉴福柯“知识考古”式的叙事策略,分析非遗电视剧的话语机制,在解构传统非遗历史逻辑的前提下,重组碎片化信息以构建历史文化图景,再经由非遗叙事文本和媒介景观的影像缀合,联结起屏内“视听空间”与屏外“想象空间”。文章旨在从列斐伏尔空间叙事理论中的历史地理空间、精
汉砖拓印的纹样蕴含着汉代独特的艺术审美与丰富的文化内涵,是中华优秀传统文化的重要视觉表现形式。但受时间消磨以及保存条件的制约,众多汉砖拓印纹样出现了残缺不全、色彩褪去、图像模糊等问题,致使其文化价值与应用潜力未能充分展现。现针对AI技术在汉砖拓印纹样修复中的应用途径展开研究,阐述景观符号转化的关键逻辑及实践方法,剖析在AI技术助力下文化传承与现代景观融合的价值,从而为汉砖拓印纹样的文化传承与创
浙江省杭州市的文化基因,深藏在良渚古城的玉琮纹饰里,镌刻在南宋御街的青石板上,流淌在大运河的粼粼波光中。作为首批国家级历史文化名城和中国六大古都之一,杭州用40年时光书写了历史文化名城的建设篇章——从良渚遗址的考古发掘到西湖的免费开放;从大运河的精细化保护与修缮到宋韵文化的活态传承,每一步都在积极探索中华优秀传统文化创造性转化、创新性发展的杭州实践。在全国中心和节点城市的综合竞争力比拼中,杭州以2
全域土地综合整治作为国土空间治理的核心抓手,推动了自然资源要素的系统性重构,而自然资源档案作为记录资源演化、支撑整治决策的“数字基石”,其管理效能直接影响全域土地综合整治工作的精准度与可持续性。当前,自然资源档案管理面临流程割裂、时空错位、技制脱节等现实困境,亟须构建适配全生命周期的管理模式。基于全域整治的系统性特征与档案治理的内在规律,现从耦合逻辑、适配原理出发,剖析管理实践中的核心问题,进
现以梧州职业学院应用电子技术专业为例,根据该专业的人才培养方案,结合该专业实践性强的特点,阐述在《电工技术》课程中开展以夯实课程教学为本位,将职业资格标准有机融入教学全过程的教学模式研究与实践。 文章从研究背景、学情分析和现存问题出发,提出基于课证融通的高职《电工技术》课程教学改革,从学习目标设计、教学内容安排、教学模式策划、教学评价设计等方面改进教学方法,充分调动学生积极性,全面提升教学质量并
自2014年起,“全民阅读”已连续12年被写入政府工作报告,政策定位从“倡导”逐步升级为“大力推动”“深入推进”,再到“深化”的渐进式提升,标志着全民阅读从社会共识转向系统性工程建设。2025年10月,国务院批准设立“全民阅读活动周”;同年12月,《全民阅读促进条例》颁布实施,进一步明确“全民阅读”法治化推进路径,推动政府工作重心从宏观政策引导向微观实践落地转移,凸显国家提升国民文化素养、夯实文化
扬州市图书馆打造的“城市书房”体系,经过近十年的探索,已从单一的阅读服务点,转型为深度融入城市肌理、兼具文化魅力与经济活力的城市书房网络,形成了可资借鉴的“扬州模式”。本文以扬州城市书房实践为案例,旨在深入剖析公共图书馆建设城市书房实践,探讨将文化资源转化为驱动经济社会发展的有效资本的路径及其内在机制和多维价值,为我国现代化进程中的文化力量释放提供理论思考与实践参考。 当前,我国正处在转变发展方
在国家文化战略与数字技术发展的双重驱动下,闽派文化的创新传播对福建建设文化强省具有重要意义。然而,当前闽派文化面临定义模糊、标签弱化、传统传播模式难以满足Z世代需求,以及技术与资源融合深度不足等核心困境。本文旨在探索沉浸式技术赋能闽派文化传播的路径与实践,认为沉浸式技术依托场景具象化、互动深度化、传播全域化与表达年轻化等核心优势,能够有效破解其认知模糊难题,强化情感认同。同时,结合福建省相关政策与
在国家教育数字化战略背景下,高校图书馆传统学科服务模式面临信息爆炸、需求个性化与知识交叉化的多重挑战,其服务响应滞后、知识整合深度不足等问题日益突出。本文围绕数智赋能的系统性重构理念,从技术融合、数据驱动与政策导向三个维度论证转型的可行性,提出构建全域感知的智慧门户、数据驱动的精准服务、虚实融合的知识空间及智能协同的学科生态四种创新模式。研究显示,数智化转型本质上是图书馆从“资源中心”向“用户
群众文化活动是中华优秀传统文化传承与传播的重要渠道,是满足人民群众精神文化需要、凝聚共识、增强文化自信的重要阵地。随着我国文化事业的发展繁荣,群众对参与文化活动的意愿不断提升,对活动质量的要求也越来越高,而主持人作为群众文化活动的核心,其表达能力直接决定了活动的呈现效果和观众的观看体验。同时,为凸显举办场所的特点和情境,场景化表达尤为重要,其既是通过活动主题、场合、受众等信息提示主持人调动多元因素
中医药文化作为中华民族传统文化的瑰宝,积淀了丰富的医疗经验和养生智慧,在维护人民健康方面发挥着越来越重要的作用。在“健康中国”战略背景下,中医药文化迎来了新的发展机遇。现立足新时代中医药振兴发展的战略背景,依托山东省德州市德城区中医医联体平台,以德城区中医医院(德州联合医院)为牵头单位,以“传承—整合—创新”为主线,聚焦“中医药文化传承”与“中医医联体”建设的交叉融合及协同创新,系统挖掘与梳理
为探索图书馆阅读推广服务的创新路径,现基于社会网络理论与协同创新理论,分析馆社协作模式下的阅读推广现状。研究发现,当前存在协作机制不健全、资源整合程度低、活动内容同质化、专业人才不足、评估体系缺失等问题。在此基础上,提出系统化解决方案,包括建立健全协作机制、优化资源整合、创新活动设计、加强人才培养、完善评估体系等,对构建多元参与、资源共享的阅读推广新模式具有重要实践意义。 互联网时代,图书馆
摘要:中小学阅读推广已超越“借—还”的线性模式,演化为一场多模态、跨场景的符号实践:从书单荐读、征文竞赛、名家对谈,到图书漂流、主题展览、圆桌深读,形成了“文本—身体—空间”三维联动的意义网络。在此谱系中,内刊阅读并未因“纸味”而式微,反而通过数字增容、交互栏目与社群化传播,实现了由静态“读物”向流动“媒介”的范式转换,成为承继传统又接驳未来的推广样态,也是中学图书馆嵌入学科服务的一种尝试。 基
摘要:在新时代文化强国战略与高校思政教育改革背景下,黄河音乐文化的育人价值亟待系统挖掘。当前,高校思政教育存在内容单一、文化认同弱、情感共鸣不足等问题,难以有效激发学生价值自觉。现聚焦黄河音乐文化,构建融合其文化基因与育人目标的思政教育理论模型,通过解析其精神标识、道德规范与美学特质等核心要素,结合教育学、音乐学,从基因识别、价值凝练、模型构建及实施路径四个维度系统推进。此研究不仅能推动黄河音乐文
摘要:现围绕“德、能、勤、绩、廉”考核要求,构建“三级三层”评价结构,综合运用KPI考核法、360度全方位评价法与权重评价法,探索高校图书馆总目标责任与人员绩效评价的深度融合路径,以期在提升高校图书馆人员工作积极性的同时,确保图书馆总体目标的实现甚至超额完成。 高校图书馆人员绩效评价是激发图书馆人员工作动力、提高工作效率、提升服务质量的有效手段。近年来,我国高校图书馆人员绩效评价领域已积累较多研
摘要:现针对高职学生英语跨文化交际能力的培养问题,进行全面、深入且富有逻辑性的探讨。首先,分析当前高职学生在此领域的现状与面临的挑战,强调培养该能力的重要性和迫切性;其次,从师资队伍建设、课程优化、教学方法创新、课外活动拓展及文化差异教育等维度提出一系列有效策略。这些策略的实施旨在提升学生的英语语言能力,增进其对不同文化的理解,从而培养出具有国际视野和跨文化交际能力的高素质高职人才。 在高职院校
摘要:随着新型城镇化与乡村振兴战略持续推进,传统村落作为中华文明的重要载体,其保护与可持续发展面临前所未有的挑战。云南省作为我国传统村落数量最多、民族多样性最丰富的省份,拥有777个国家级传统村落,覆盖23个少数民族群体,形成了全球罕见的农耕文化遗产群落。然而,传统“静态保护”模式难以应对文化传承断裂、人口流失、“数字鸿沟”等问题。现基于“新质生产力”理论框架,提出以科技创新为主导、多要素协同配置
摘要:随着大数据技术的快速发展,海量信息与数据以前所未有的速度涌入社会各领域。少年儿童作为信息时代的原住民,需具备数字素养,以在复杂的数据环境中有效获取、评估、应用信息。上海少年儿童图书馆依托丰富的文化资源和多元的媒介载体,在培养青少年数字素养方面具有独特优势,并已在建设智慧阅读场景、构建数字资源生态、推动儿童科技素养发展等方面开展初步实践,旨在为少儿图书馆在大数据时代推动青少年数字素养发展方面提
摘要:伴随现代化进程的快速推进,南京云锦的传承既面临挑战,也迎来机遇。国家政策针对传统文化的保护与传承提出了一系列指导方针。为响应国家政策,现以先进理论为指导方针,结合虚拟现实及其相关技术,探索云锦的创造性转化与创新性发展策略,使云锦能够适应智能科技背景下的市场需求与生活美学背景下的审美需求,融入现代生活,实现活态传承。基于此,探讨云锦在当代社会面临的困境与挑战,梳理虚拟现实及其相关技术优势,探讨
摘要:中医药文化资源是中华优秀传统文化的瑰宝,其挖掘、保护、传承与创新利用日益受到国家及社会各界的重视。现明确中医药文化资源概念界定与分类方法,总结中医药文化资源的调查方法与转化路径,并以北京市门头沟区中医药文化资源调查与转化为例进行呈现。调查结果显示,该区拥有丰富的中医药建筑遗迹资源、本草资源、非遗技艺资源、人物资源及相关民俗资源。针对中医药文化资源转化,现提出非遗活化结合中医药民俗、文化旅游融
摘要:在当前高职教育全面拥抱数字化转型的浪潮中,学生档案管理普遍陷入纸质与电子“双轨并存”而“管理分离”的困境。这种模式不仅制约了管理效率的提升,更阻碍了档案数据价值的深度挖掘。要突破这一结构性瓶颈,必须突破单纯的技术升级视角,将其上升至管理范式重构的高度。为此,现系统性构建“载体—数据—服务”三维融合模型,旨在从根源上解决如何运用数智技术,突破物理载体壁垒、融通逻辑数据孤岛,最终实现档案服务的智
摘要:随着文化创意产业的蓬勃发展,档案文创产品作为传承国家记忆、提升文化软实力的重要载体,其推广工作的重要性愈发凸显。当前,社交媒体凭借庞大的用户群体、高效的裂变式传播效应、互动开放的生态格局及多元的呈现技术等优势,为档案文创产品推广提供了新路径,但实践中档案馆对此领域的理论研究存在明显不足。现通过分析社交媒体对档案文创产品推广的价值,探讨推广过程中的现实制约因素,进而提出有针对性的策略,旨在助力
摘要:随着现代社会的飞速发展和科学技术的日新月异,面向各种专业领域开展深度服务已成为公共图书馆从业人员必须具备的信息服务能力。现从开展该服务的意义、存在的问题及应用策略三方面展开探讨,以期为公共图书馆面向专业领域的深度服务提供新的途径和方向。 随着现代信息技术的不断发展,越来越多的社会公众优先选择到公共图书馆汲取专业知识、提升专业技能以及获取最新的专业咨讯,对公共图书馆参考咨询员提供的信息服务也
摘要:现借助CiteSpace软件,分析中国知网中有关图书馆文创研究成果的发表时间、作者、发文机构、研究内容等。结果表明,图书馆文创研究的发展可分为萌芽期、发展期、平稳期三阶段。研究者与机构之间的合作较少,研究内容主要集中于图书馆文创产品、图书馆资源与服务深度结合、知识产权研究等方向。 我国文化创意产业正处于飞速发展阶段,2021年,文化和旅游部等8部门联合印发的《关于进一步推动文化文物单位文化
摘要:在文化数字化背景下,保护与传承珍珠文化,需要对珍珠文献档案资源进行深入挖掘与高效利用。现通过对珍珠文献资料,如纸质文献、电子文献、历史采珠场和现代养殖区信息,以及活态档案资源的系统收集与整理,还原湛江珍珠产业的发展历程,提取兼具学术意义和实践价值的文献资料,并尽量降低珍珠档案文献挖掘可能引发的风险,包括环境风险、经济风险及社会风险等,从而更有利于保存珍珠文献。此外,以收集的珍珠文献资料搭建智
摘要:在数字技术深度渗透文化产业的背景下,从业者信息素养已成为制约数字文化产业提质增效的核心要素。现通过系统梳理数字文化产业发展的行业特征,剖析从业者信息素养的现状与短板,构建涵盖信息敏感识别、数字工具驾驭、信息质量甄别、伦理规范践行、价值创造转化的五维构成体系。同时,基于现状与构成维度,提出阶梯式培育、场景化实训、动态化评价、规范化引导、跨界化协同的提升路径,为推动数字文化产业可持续发展提供理论
摘要:藏医药文献作为中国传统医学体系的重要组成部分,其保护与传承工作具有跨学科研究的典型性。现以西藏藏医药大学为研究样本,运用档案学基础理论与方法,系统分析藏医药文献在保护与数字化传承过程中面临的困境以及管理机制方面的瓶颈。在此基础上,探索藏医药档案文献规范化管理流程,为藏医药档案文献科学管理提供切实可行的路径模式。 藏医药作为中华传统医学的独特分支,根植于青藏高原3800多年的实践智慧,以“隆
摘要:一体推进教育科技人才发展是建设教育强国、科技强国、人才强国与发展新质生产力的核心战略支撑,三者形成“教育培育人才、人才驱动科技、科技赋能教育”的闭环生态。出版业作为文化传播与知识服务的核心载体,在这一生态中承担着教育创新的“赋能者”、技术转化的“传播者”、人才成长的“培育者”三重使命。现结合江苏凤凰出版传媒集团、浙江出版联合集团等出版集团的转型实践,剖析出版业通过业态革新、内容升级、生态构建