摘要:乡村振兴离不开人才支撑,而农村非学历教育正是培养实用型、技术型人才的重要途径。相比传统学历教育,非学历教育更贴近农村实际需求,其强调技能提升与实践操作,在推动农业转型、促进乡村治理、增强农民就业能力方面作用显著。然而,当前农村非学历教育仍面临资源分布不均、内容更新滞后、参与积极性低等问题,导致其与乡村振兴目标之间存在脱节风险。本文认为,应构建政府引导、社会参与、市场运作的协同机制,整合线上线下平台资源,推动教育内容与产业需求精准对接。同时,还需强化成果评价体系,提升培训的实效性与可推广性。从长远看,非学历教育不仅要服务于当下,更应成为农村可持续发展的人才孵化器和创新动力源,且未来需进一步探索多元混合教学模式、完善政策配套与资金投入,让教育真正成为乡村振兴的“催化剂”。
摘要:在共同富裕示范区建设背景下,“扩中提低”改革与社会服务供给是推动收入分配结构优化和社会公平的关键举措。现有研究多孤立分析,忽视了二者的耦合机制与协同效应。本研究以金华为例,构建耦合分析框架,检验社会服务在优化收入分配中的作用。研究表明,二者是相互支撑的耦合系统,高质量、均等化的社会服务供给是扩大中等收入群体、稳固提升低收入群体的“助推器”和“稳定器”,为收入分配结构优化提供根本保障。研究成果旨在为构建二者协同增效的长效机制提供理论依据和实践路径,为共同富裕示范区建设提供政策建议。
摘要:乡村振兴战略为农产品品牌化发展提供了战略指引,农产品品牌传播作为连接农村生产端与城市消费端的关键纽带,对推动农业产业升级、实现农民增收具有重要意义。本文以乡村振兴战略理论、整合营销传播理论(IMC)、品牌人格理论等为支撑,系统分析乡村振兴背景下农产品品牌传播的研究背景与理论价值,梳理农产品品牌建设的发展现状及面临的结构性、标准化、传播性等多重挑战。在此基础上,构建基于整合营销传播理论的农产品品牌传播模型,明确“资源转化一传播放大一价值实现”的品牌价值创造机制,并融入地域文化、农耕文化与生态理念等特色要素。最后,从内容、渠道、受众3个维度构建核心传播策略,配套设计政策、技术、人才、评价四位一体的实施路径,为提升农产品品牌传播效果、助力乡村产业振兴提供理论参考与实践指引。
摘要:本研究聚焦云南高校高水平竞技体育人才培养,运用文献资料、逻辑分析与案例分析等方法,聚焦其多年自主培养高水平运动员的成功实践,通过深度剖析其培养模式的内在逻辑与运行机制,旨在揭示云南省高校竞技体育人才自主培养体系面临的困境。研究发现,云南高校高水平竞技体育人才培养普遍受困于个体因素(高水平竞技体育人才价值认同危机、内生动力不足)和环境因素(学训结构性矛盾尖锐、科学化训练水平有限、系统性保障缺失及家校社协同乏力)等难题;而云南师范大学田径队能持续取得突破性成就,核心在于精神层面与身体层面的升华与家、校、社的协调助力。基于此,研究提出云南高校竞技体育人才特色培养路径:内核驱动:铸魂育人,“带出”蓄能;体系优化:强化教练核心,夯实保障路基,建立“绿色通道”;协同赋能:架起家校共育桥梁,接入社会资源。
摘要:合同管理是一个动态过程,其各环节均存在不确定性。若未能及时识别并妥善处理潜在风险,可能导致合同效力瑕疵,致使相关当事人蒙受重大经济损失,甚至承担相应法律责任。因此,准确识别合同管理中的法律风险并实施有效防范至关重要。基于此,本文综合运用经验总结法等,就合同管理中的法律风险及防范展开研究。首先,系统阐述了合同管理中常见的法律风险类型,主要包括:主体资格瑕疵风险、合同条款设计缺陷风险、履约监控不力风险以及合同变更管理失范风险。最后,结合风险成因与特征,提出针对性防范措施,包括:强化主体资格审查机制、优化合同条款设计规范、完善履约监督流程、严格合同变更程序管控。本研究旨在为相关当事人有效管控合同管理法律风险、保障合同顺利履行提供参考。
摘要:本文聚焦数字金融助力我国低空经济发展展开策略探究。先阐述数字金融与低空经济的协同机制,包括政策驱动的协同性、技术底层的共通性、模式创新的互补性。接着提出数字金融助力低空经济发展的核心策略,涵盖构建多层次融资体系、创新风险管理模式、推动产业协同创新、强化数据治理与共享、完善政策支持体系等方面,旨在为数字金融推动低空经济高质量发展提供思路。
摘要:《区域全面经济伙伴关系协定》(RCEP)的生效为东南亚跨境电商市场带来了爆发式增长机遇。本文以RCEP 背景下广西中小企业面向东南亚开展跨境电商为研究对象,通过分析其发展现状,揭示企业面临的合规与支付风险突出、品牌影响力不足、跨境物流成本高时效慢、专业人才匮乏四大核心问题。在此基础上,从强化合规意识、加强品牌建设、降低物流成本、推进人才培养引进4个维度提出针对性发展策略。研究对于推动广西中小企业融入双循环新发展格局、提升东盟市场竞争力具有重要现实意义。
摘要:网络时代的深入发展使高职院校集体主义教育面临模式滞后、价值认同弱化和实施效能不足等现实挑战,同时也为创新教育路径提供了重要契机。本研究基于网络思政视角,通过分析网络思政与集体主义教育的内在关联,直面当前高职院校学生集体主义教育在网络环境下面临的现实困境,进而构建一套行之有效的、线上线下相结合的集体主义教育实践路径,为提升高职院校思政工作的针对性与实效性提供了理论支撑与实践参考。
摘要:高校作为弘扬主流价值观念的重要场域,思想政治教育肩负着深化指导思想、弘扬社会主义核心价值观、培养社会主义接班人的时代重任。但同时网络的迅猛发展使得多元社会思潮与主流价值观念之间的话语权争夺变得更为激烈,使得高校思想政治教育逐渐陷入话语权式微的现实困境:教育工作者话语权权威性降低、受教育者话语接受抵触倾向增强、思政教育话语内容具体现象性低。本文从调整师生话语关系,由独白走向对话;创新思政教育内容,由理论走向现实;把控思政教育环境,由被动走向主动等层面着手提出了网络视域下加强思政教育话语权的重建路径,以期改变思政教育话语权式微的现状。
摘要:互联网将每个人都卷入了无形的漩涡之中。但受文化水平、网络监管、情感缺失等因素影响,中老年妇女成为互联网平台的特殊“受害者”。她们全心全意地相信素未谋面的网络主播,有些人倾家荡产只为“博蓝颜一笑”,更有甚者千里迢迢地前往主播的家乡,希望可以与“偶像”面对面。这些受困家庭、与社会脱节的中老年女性,不懂得如何正确使用互联网平台,也不懂得如何捍卫自己的合法权益。本文基于社会生态系统理论,分析她们重金打赏行为的多维成因,通过半结构化访谈收集典型案例数据,提炼关键影响因素,揭示背后形成机理,并从社会支持系统角度提出解决措施。
摘要:融媒体技术重构了新闻传播的生态格局,短视频新闻的爆发式增长推动主持人语态从传统的“权威播报”向“场景化表演”发生深层变革。本文突破既有研究对语态表象的描述,提出“语态表演性转向”理论框架,通过分析短视频新闻的时空压缩特性与受众参与式文化的交互影响,揭示主持人语态在符号编码、角色建构与互动仪式3个维度的创新性变革。研究发现,这种变革既形成了“去权威化”的传播新范式,也面临着表演过度与专业伦理的张力,最终提出建立“表演一专业”动态平衡机制的实践路径,为融媒体时代新闻主持人的职业转型提供理论参照。
摘要:随着互联网在大学生群体中的深度渗透,网络已成为反映其思想动态、利益诉求的重要窗口,大学生网络與情也由此成为社会舆情的重要组成部分,并对个体成长、校园管理及社会发展产生深远影响。本文从主体特征、内容特征、传播特征等3个方面剖析大学生网络舆情的基础特征,对大学生网络舆情的形成机制与影响因素进行分析,并围绕大学生主体、校园、社会等3个维度解析大学生网络舆情的效应与影响,提出从构建监测预警体系、实施引导策略、完善长效治理机制等3个层面的应对策略。
摘要:在信息技术快速发展的大背景下,当代大学生已逐步习惯利用网络平台获取信息、交流互动,这不仅为思想政治教育提供新的发展机遇,也带来了层出不穷的新挑战。网络文化涉及的内容极为复杂,部分负面信息容易对意志不坚定的大学生产生消极影响,分散于不同主体的思政教育资源,由于协同体系建设滞后无法形成强大的育人合力。在此情况下,高校应注重教育资源的系统整合,推动各教育主体协同发力,最大化实现教育资源的育人效能,为人才培养提供更加坚实的基础。基于此,本文通过对大学生网络思想政治教育资源协同体系建设的意义进行探究,分析大学生网络思想政治教育资源协同体系建设面临的挑战,提出大学生网络思想政治教育资源协同体系建设的路径,为教育工作者开展思想政治教育提供建议。
摘要:新媒体时代对高职院校思政课教学模式提出了新挑战,高职院校思政课教师应及时更新教学理念,利用新媒体技术切实提高思政课的亲和力。本文首先阐释了思政课亲和力的核心内涵,即由教师影响力、内容说服力、方法吸引力构成;其次,梳理了江苏高职院校思政课亲和力的现状;最后,提出应借力新媒体培育教师综合素养以提升课堂感染力,优化教学内容以增强课堂说服力,创新教学方式以提高课堂吸引力等对策建议,从而构建与新媒体时代同频共振的思政课教学新生态。
摘要:《中共中央关于制定国民经济和社会发展第十三个五年规划的建议》明确提出,实施网络强国战略。高校作为培养高素质人才的主要场所,更需要重视学生网络素养教育,为网络强国战略的深入实施提供有力支持。但是由于各种因素影响,当前大学生网络素养教育未能达到预期,制约了大学生网络素养的提升。因此,高校要提高对网络素养教育的认识,在实践中探索有效策略提高大学生网络素养水平。本文主要分析网络强国战略下开展大学生网络素养教育的重要性,探讨网络强国战略下大学生网络素养教育的有效策略,以期对相关人员有所借鉴。
摘要:新媒体的快速发展为高校辅导员网络思政育人工作带来新的契机和挑战。本文从新媒体技术赋能高校辅导员网络思政育人效能提升角度出发,分析当前工作成效、存在问题与原因,探讨新媒体技术赋能价值与机遇,并提出可持续发展路径与保障机制。为高校辅导员更好地利用新媒体技术开展网络思政育人工作提供参考,促进高校思政教育工作与时俱进,增强育人有效性。
摘要:随着经济社会的发展,生态环境的保护与治理在政府社会治理过程中占据的比重愈发庞大,新型数字技术的引入使得政府迈上生态治理数字化转型的道路,其中,主流媒体在政府数字化建设中扮演愈发重要的角色。本文以协同治理理论为基础进行研究政府在主流媒体协同助力下实现生态治理的数字化转型,期望解决生态治理数字化过程中的政府传统生态思想束缚、协同政策体系不健全、数字信息难以整合与公开、舆论负面、公众参与度低等问题,实现主流媒体系统性变革与政府生态治理创新融合发展,进一步提升政府数字化生态环境治理能力。
摘要:新时代背景下,心理健康教育被赋予了“心理育人”使命。大学生心理健康教育课程作为心理健康教育的主渠道,课程教学效果影响着育人效果。表达性艺术治疗作为一种体验式教学手段,以其“趣味性”“治愈性”等特点在心理健康教育课程中发挥优势,将其运用到心理健康课程中对提高学生课堂参与、培育积极心态具有重要意义。
摘要:创新是社会发展和进步的不竭源泉。大学生作为推动社会发展的新兴载体,其创新行为的发现对整体社会发展尤为重要。本文以微观调查数据为基数,运用回归分析研究前摄性心理特质、创新氛围对大学生创新行为的影响,旨在为高校创新教育的建设以及创新人才的培养提供建议。
摘要:本研究以某高校一学院学生为样本,基于大五人格,来探究人格特质的5个维度对学业成绩的影响,并对其进行线性回归分析,结果如下:严谨性正向影响学业成绩;宜人性正向影响学业成绩;神经质、开放性、外放性与学业成绩不存在显著相关。学生管理者要关注了解不同学生的个性,做到因材施教,有针对性地开展心理健康教育与学业指导工作,促进学生的全面发展。
摘要:在职业教育数字化转型与国家“三教”改革深入推进的背景下,依托信息技术平台实施混合式教学已成为提升教学质量的必然路径。本研究针对高职院校《管理学原理》课程在教学目标、内容、方法及评价等方面存在的系统性不足,以超星学习通平台为技术支撑,系统性地开展了线上线下深度融合的教学改革。
摘要:发展型资助背景下,注重高校家庭经济困难学生(以下简称“贫困生”)能力发展尤为重要。优势视角强调人的优势、资源和潜能,注重个体的自我成长,这与发展型资助在目标上高度一致。其中,抗逆力作为优势视角的理论内核,是贫困生在逆境中实现心理适应、学业突破和社会融入的核心能力,对其成长成才具有重要意义。本文通过深入阐释优势视角和抗逆力的理论内涵,对江苏省某高职院校X学院贫困生采取问卷调查、个案深度访谈等方式分析贫困生在抗逆力方面存在的现实困境,发现大部分贫困生在学业抗逆力、心理抗逆力、经济抗逆力、社交抗逆力和职业抗逆力方面存在明显劣势。以此为基础,在优势视角的指导下,作为辅导员应从优势识别与激活、资源链接与整合和叙事重构与赋能3个方面来提升贫困生抗逆力。
摘要:受传统性别刻板印象的长期影响,高职学前教育专业的部分学生因来自家庭、社会和外界的多重压力,容易在异样评价中产生自我怀疑,进而面临自我认同与职业发展的挑战,甚至在学前教育领域中的职业发展空间也因此受到了限制。当前男性师资短缺问题,限制了高职学前教育专业学生的职业选择和发展空间,也不利于幼儿的身心全面发展。本文基于公共协同视角分析高职学前教育专业的学生应对刻板印象的选择价值意蕴、实践困境,探索切实可行的选择提升策略,以期帮助更多学生能主动打破性别壁垒限制,在新时代学前教育专业学习与实践中充分发挥才能。
摘要:本研究旨在探讨高校抑郁倾向学生心理危机干预体系的路径。通过对当前学生抑郁倾向的现实表现以及影响因素的总结,提出一套全面、系统且有效的心理危机干预机制。机制构建涵盖早期识别与筛查、心理咨询与支持、多部门协作、心理健康教育体系等多个方面,以确保对抑郁倾向学生提供及时、恰当的帮助和支持,促进其心理健康和全面发展。同时,强调心理健康教育、心理危机预防与干预相结合的重要性,为高校应对这一重要问题提供了有益的参考和指导。
摘要:在全球化背景下,提升大学生用外语进行数字化叙事的能力,对于构建中国国际话语体系以及传播中国故事至关重要。然而,当前大学生在该能力培养中普遍存在共情意识薄弱、文化认知模糊、语言输出困难及数字素养不足等问题。为破解此困境,本研究创新性地引入“共情”理论作为核心视域,系统性地构建了一套外语数字化叙事能力培育框架。该框架将共情的动态过程(情绪感染一观点采择一共情关注)转化为四大培育策略:通过跨文化对比激发叙事意识、通过深度文化输入把关叙事文本、通过微观叙事与他者视角采择情绪共鸣点,以及通过提升数字素养把控内容传播。本研究旨在为高校外语教学提供一套兼具理论深度与实践指导意义的创新范式,以期有效提升中国故事的国际传播效能。
摘要:本文旨在探究在高校“一站式”学生社区场域下,心理健康教育与思想政治教育的深度融合路径。面对新时代大学生的心理特点与成长需求,传统的、分割的教育模式已难以适应立德树人根本任务的要求。“一站式”学生社区作为管理服务下沉、育人资源集聚的新型阵地,为两大教育体系的有机结合提供了前所未有的契机。本文从融合的必要性与内在逻辑出发,系统阐述了构建“阵地共建、队伍共融、内容共通、活动共策、服务共享、数字共联”的“六共”融合模式,并将其与保障机制相结合,旨在打破壁垒,实现同向同行、协同育人,从而提升学生思想政治觉悟与心理健康水平,培养担当民族复兴大任的时代新人。
摘要:针对当代大学新生由于对大学生活不适应而产生的退学意念。以L学院大一新生X同学的个案为例,基于叙事疗法的视角,引用“四段式”的干预路线,具体从问题外化、解构故事、重构故事、意义强化等4个阶段展开心理干预。经过干预,X同学成功抛弃了退学意念,提升了自我价值感。
摘要:在“五育并举”视域下,大学生心理健康教育需融合德、智、体、美、劳全面发展的理念。作为中华文明根脉的中华优秀传统文化蕴含千年历史智慧结晶,有着丰富的心理调适智慧,如“修身养性”“顺应自然”等思想,可为心理健康教育提供理论支撑与实践路径。本文探讨中华优秀传统文化在大学生心理健康教育中的融入策略,通过挖掘中华优秀传统文化中的积极元素,助力学生提升心理韧性、缓解压力、塑造健全人格。
摘要:为深入贯彻落实全国教育大会部署,深化新时代高校“三全育人”综合改革、推进“一站式”学生社区综合管理模式高质量发展,心理健康服务的融入机制与效能提升成为关键议题。本文立足立德树人根本任务,以布朗芬布伦纳的生态系统理论为分析框架,系统构建“空间一活动一数字一制度”四维协同的生态化心理育人模型。该模型通过空间维度浸润式环境营造、活动维度联动式共同体构建、数字维度智慧化疆域拓展及制度维度长效化保障夯实,实现育人力量系统下沉、资源一体化集成、场域革命性重构。研究指出,这一创新机制有助于推动高校心理育人从“被动干预”向“主动预防”、从“单一供给”向“生态赋能”、从“管理本位”向“学生本位”范式转换。实践表明,该路径能显著优化社区心理生态,是构建高质量“一站式”学生社区、培养德智体美劳全面发展的社会主义建设者和接班人的系统性解决方案,也可以为深化社区育人功能、实现心理育人价值增值提供理论依据与实践范式。
摘要:时至今日,社交媒体已成为当代青少年生活中不可或缺的组成部分,其使用模式与其自尊水平发展之间的复杂关系引起了学界广泛关注。本文深入探讨社交媒体使用对青少年自尊的多维度影响机制,识别关键风险与潜在保护因素,并系统梳理以循证为基础的干预策略。研究表明,过度沉浸、社会比较、网络欺凌及外表理想化内容的持续暴露是损害青少年自尊的核心风险。同时,社交媒体亦可能通过提供社会连接、身份表达及支持性社群带来积极影响。个体的特征、社会支持系统和平台使用方式在其中扮演着重要的调节作用。有效的干预需构建多层次体系:个体层面可运用认知行为疗法矫正消极思维模式;学校层面应融入批判性数字素养教育;家庭层面强调开放式沟通与使用监管;社会政策层面则需推动平台设计伦理化与社区支持网络强化,辅以技术工具赋能青少年健康使用。
摘要:教育高质量发展大背景下,民办高校也应积极创新教学模式,培养出更多符合时代需求的人才。然而,大部分民办高校在人才培养实践中,还存在育人目标分散、协同机制建设滞后、资源配置效率低等不足,导致人才培养实效不如人意。在此情形下,深入了解“思政一就业一创业”协同育人共同体的构建逻辑,探索切实可行的构建路径,突破当下的育人困境,是所有民办高校都应重点落实的工作。本文通过对民办高校“思政一就业一创业”协同育人共同体的构建逻辑进行分析,指出民办高校“思政一就业一创业”协同育人共同体的构建困境,提出民办高校“思政一就业一创业”协同育人共同体的构建策略。
摘要:农村残疾人是巩固拓展脱贫攻坚成果、全面推进乡村振兴过程中需要格外关注、重点帮扶的特殊困难群体。促进其就业创业,不仅是保障其基本生存权和发展权的根本路径,也是实现社会公平正义、构建和谐社会的内在要求。然而,就业创业教育赋能机制不完善、数智赋能激励机制不完善、助残就业创业政策支持和监管制度不完善等问题严重阻碍了农村残疾人就业创业的平稳发展。因此,为了巩固脱贫攻坚成果,预防农村残疾人规模性返贫,开拓助残就业创业的共同富裕新路径,应当创新助残就业创业教育赋能、数智赋能、政策支持和监管治理等方面的助残就业创业治理新机制。
摘要:本文基于对全国30个省份76所职业院校300名师生的问卷调研数据,运用SPSS26.0进行量化分析,深度剖析职业本科应用型人才培养面临的课程滞后、校企协同薄弱等核心问题。通过系统性研究,创新性构建“三元五核”人才培养模型,从外部驱动(社会需求、政策支持、技术变革)与内部协同(课程、师资、专业群、资源、产学研)双维度提出创新路径。研究表明,优化后的培养模式可使课程更新周期缩短至1.5年,为全国职业本科院校提升人才培养质量提供理论依据与实践范式。
摘要:高校的校园安全,是师生安心学习、潜心科研的坚实后盾,也是社会稳定、国家发展的重要基石。但是随着社会发展进步,高校的应急处理与安全保卫工作面临越来越多的挑战,加之高校风险意识不足、预案体系不完善等短板,这一系列问题如同潜藏的礁石,随时可能会威胁到学校的安全保卫工作。本文以高校应急处理与安全保卫工作能力提升需坚持的原则为切入点,探讨分析高校应急处理与安全保卫工作面临的挑战及怎样更好地提升校园安全保卫工作,希望可以为高校创建平安校园提供参考借鉴。
摘要:随着数字技术应用深度的不断加深,当前的大学生就业指导模式已无法满足学生个人成长与时代发展的双重需求,推动就业指导转型显得尤为迫切。与此同时,问题驱动模式作为大学生就业指导课程教学改革的另一切入点,有望在数字技术的赋能下提升大学生就业指导课程教学的整体质量。基于此,本文首先对数字技术应用于大学生就业指导课程教学的价值意蕴进行分析,其次对大学生就业指导课程教学实践中的困境进行挖掘,最后提出基于数字技术的大学生就业指导课程问题驱动教学模式优化路径。
摘要:“工匠精神”作为一种职业精神,是职业道德、职业能力、职业品质的体现。课程思政视域下,高等院校宠物专业教师应围绕立德树人根本任务,通过加强课程思政建设,强化“工匠精神”的培养,能够培育出既具备专业技能又兼具良好职业道德的宠物专业人才。本文针对课程思政视域下宠物专业“工匠精神”培养存在的问题,提出相应的策略,旨在积极推进课程思政建设,并发挥协同育人效能,培养学生的“工匠精神”,落实立德树人根本任务。
摘要:本文对高职院校直播电商学生就业实习基地建设进行了深入研究,并提出了建设路径。通过重构课程体系、加强师资队伍建设、完善实训设施及优化校企合作机制,提高学生的实践能力和职业素养,实现教育与产业需求的精准对接。研究表明,构建产教融合协同育人机制,营造智能化实训环境,开发真实企业项目驱动的实习课程等,能够促进高职院校直播电商教育的高质量发展,为行业输送复合型人才。
摘要:来赣留学生中华文化传播能力的培养非常必要。来赣留学生中华文化传播能力的核心构成包括文化认知能力、符号转化能力、跨文化适配能力与实践输出能力。针对来赣留学生中华文化传播能力培养中文化认知碎片化、符号转化能力不足、跨文化适配意识薄弱、实践场景单一等困境,本文提出了构建中华文化核心脉络与区域文化载体结合的认知培养体系、强化文化内涵向传播符号转化训练、建立受众特征与传播策略适配培养机制、搭建江西真实场景与传播任务结合的实践平台等策略,以切实推进高校对来赣留学生中华文化传播能力的高质量培养。
摘要:婴幼儿时期是人类发展的关键阶段,而具备专业能力的婴幼儿托育人才是提升社会婴幼儿托育服务行业质量的核心要素。在公共协同视域下积极推进高质量、专业化的婴幼几托育服务行业的全方位、深层次发展,对于适应新时代发展所要求的构建一个“幼有善育”优质养育和教育环境具有重要意义。本文以公共协同为切入点,重点分析了当前“幼有善育”背景下婴幼儿托育人才应具备的关键能力,总结出婴幼儿托育人才关键能力培养实践中遇到的主要问题,提出具有针对性的婴幼儿托育人才关键能力培养提升路径。通过研究,以期为推动婴幼儿托育行业的健康、可持续发展,满足社会日益增长的托育服务需求起到促进作用。
摘要:高校毕业生就业正面临前所未有的挑战,构建高校毕业生高质量就业服务体系亟须政策的支持。自高校扩招以来,以湖北省出台的199份高校毕业生就业政策文件作为分析样本,借助NVivo软件和扎根理论对其进行编码,总结出政策变迁经历了起始探索(1999—2009年)、规范推进(2010—2020年)和体系创新(2021年至今)3个阶段,遵循情景驱动、创新驱动、诱因驱动、项目驱动和行为驱动的五重逻辑。未来,可以从完善政策响应机制、推动政策内容创新、重塑政策场域、强化政策执行监督、彰显政策人本取向5个方面,促进政策体系及其执行机制的优化。
摘要:高质量就业是经济社会发展的重要基础,高校毕业生高质量就业是新时代实现高质量发展的重要抓手。本文分析了高校毕业生高质量就业的意义,从区域产业适配视角揭示了我国高校毕业生就业应遵循的原则,进而提出了与区域产业适配的高校毕业生高质量就业路径。研究表明,在新时代背景下,高校应以产业为依托,深化产教融合,全面提升人才培养质量;以产业为导向,科学定位人才培养目标,持续深化校企合作;以产业为主线,加强学科建设和专业建设,增强专业服务产业能力;以产业为载体,依托特色产业园区,打造“产学研”深度融合的人才培养平台;以产业为标准,优化专业结构布局,助力高校毕业生就业等路径,实现区域产业与高校毕业生之间的协同发展,有效解决当前高校毕业生就业面临的突出问题和挑战,为高校毕业生高质量就业提供重要支撑。
摘要:在数字经济时代,数字化转型正在深刻重塑就业市场格局,高职学生就业竞争力的提升有助于实现高质量充分就业。本文将高职学生就业竞争力划分为基础竞争力、核心竞争力和环境竞争力3个维度,并确定各维度的关键构成要素。研究结果表明,高职学生的就业竞争力处于中等偏上水平,且各维度发展呈现不均衡态势。基于上述发现,本文从个人、家庭、学校、社会4个层面提出高职学生就业竞争力提升的策略。研究结论对培养数字化技能人才提供参考。
摘要:教育改革持续深化,就业市场竞争日益激烈,为培养兼具综合能力与职业能力的应用型人才,优化民办高校就业指导课程已迫在眉睫。传统就业指导课程问题凸显,课程体系割裂、教学内容空泛、师资力量薄弱及评价机制滞后,严重脱离社会实际需求与学生职业发展现状。本文聚焦成果导向教育理念,分析当前民办高校就业指导课程的发展现状,从课程目标、课程内容、教学模式、师资队伍、评价体系等多维度提出优化路径,为推动学生高质量就业与学校可持续发展提供坚实保障。
摘要:专创融合是高校创新创业教育高质量发展的重要方向。现阶段,高校在这一领域存在专业教育与双创教育衔接不顺畅的问题,同时面临师资专创双能不足的状况,实践平台与专业场景脱节、评价机制重形式轻实效也是亟待解决的困境。本文基于这些问题,探索构建以专业为基础、双创为延伸的内容体系,组建多元协同教学团队,打造场景化实践平台,建立成效导向的评价机制。此外,还提出强化顶层设计、推动课程重构、深化校企协同等保障措施,旨在为高校破解专创融合难题、培养创新型人才提供思路。
摘要:在“双循环”新发展格局与“中老铁路经济带”建设的战略背景下,云南省作为区域开放型经济的枢纽,其高职语言类专业面临着布局同质化与产业需求多样化的结构性矛盾。本文通过田野调查与数据分析揭示当前云南省语言类专业发展存在的“三重失衡”问题,构建基于地缘经济特征的语言类专业错位发展理论框架,提出“三维耦合”策略体系,创新跨国产教融合共同体治理模式,构建动态平衡的生态治理机制,为沿边省份职业教育服务国家战略提供可复制的实践范式。
摘要:本文聚焦人工智能技术深度渗透文化传播领域背景下,当代中国大学生面临的中华文化主体性危机及其教育应对路径。通过理论溯源厘清文化主体性概念内涵,揭示AI技术通过信息茧房、虚拟认同、算法霸权等技术机制导致的四大危机表征,并分析危机成因的根源在于西方文化霸权与本土教育滞后。针对这一困境,本文提出“技术一教育一实践”三维应对框架,为构建具有中国特色的“AI + 文化主体性”教育生态提供理论参照。
摘要:思政教育不能形而上,而是要贯穿于人才培养的全过程。日常管理作为高职院校思政工作的薄弱环节,其约束性、事务性与思政教育的引导性、思想性特征之间存在明显冲突。当前, 6600 后”已成为高职院校日常管理的对象,他们展现出与 *80 后” *90 后”截然不同的特质,这意味着新时期高职辅导员的日常管理工作必须进行相应调整。因此,本文以高职辅导员日常管理工作调整为切入点,以耦合日常管理约束性、事务性和思政教育引导性、思想性冲突为目标,探索和总结新时期高职院校管理工作要点与策略。
摘要:本文构建“师一生一管”三维协同育人模式,探索教育信息化2.0背景下思政教育创新路径。基于“三全育人”理念,融合多模态数据交互、动态追踪与个性化推荐技术,形成协同驱动、系统设计、个性服务的实践模式。通过国内外案例分析,建立“背景一输入一过程一结果”四维评价体系。实践表明:学生在线学习参与率提升 60% ,思政课满意度超 90‰ 该模式实现了思政教育与信息技术的深度整合,为新时代思政教育高质量发展提供理论指导和实践方案。
摘要:社会力量参与文化遗产监管可以有效弥补政府资源不足的问题。社会力量参与文化遗产监管机制还存在不健全的问题,影响了监管效能的发挥。社会力量参与文化遗产监管新机制的总体定位是政府主导的合作监管;新机制应该坚持保护优先与多元共治的有机统一,明确政府主导地位与社会力量的角色边界,构建制度化、规范化的合作监管流程。基于社会力量参与文化遗产监管新机制的基本思路,社会组织、企业、新闻媒体和公众四大主体可以从多方面开展与政府力量的合作。
摘要:数字经济发展深度重塑了零售业态,对零售管理人才的知识架构与能力模型也作出了全新要求。高校《零售管理》课程迫切需要通过数字化技术重新建立教学体系,以顺应产业变革及人才需求。本文着眼于数字化赋能的核心逻辑,系统分析其在课程目标、内容体系、教学方法与评价机制里的创新路径,旨在探索面向未来的智慧化零售管理人才培育模式,为高等教育实现数字化转型提供理论借鉴。
摘要:在深化产教融合、增强职业教育适应性的时代背景下,高职院校学生社会实践作为贯通理论学习、技能锤炼与社会服务的关键环节,其模式创新关乎高素质技术技能人才的培养成效。本文以“共同缔造”理论为视角,结合武汉铁路职业技术学院的社会实践成果,探讨高职院校“阶梯递进式”学生社会实践模式的构建与实施路径。通过分析“校园志愿服务一基层服务一企业技能实践”三阶段递进模式,论证该模式在促进学生自我认知、社会责任感和专业技能提升中的作用,并总结其保障机制与资源整合策略,为高职院校实践育人提供理论参考与实践范式。
摘要:大学阶段是个体掌握时间管理的关键转换期。本文梳理了清单管理、计划管理、成效管理和生涯管理4种不同层次的时间管理思想,及其衍生出的时间管理工具。它们分别关注事务、项目、角色和自我4个层次的时间管理单元,旨在把事情做完、掌握事情进度、做正确的事和做自己。基于以上梳理,本文给出了大学生时间管理的相应启示。
摘要:在职业教育改革的大背景下,河北省高职院校迎来了前所未有的机遇,但是高层次人才的匮乏成为了制约河北省高职院校发展的关键因素之一。薪酬激励制度的完善对于高层次人才的引进和留存发挥着重要的作用。本文以河北省高职院校为研究对象,分析其在高层次人才薪酬激励制度的制定上存在的问题,并提出相应的建议,以期为河北省高职院校高层次人才薪酬激励制度的完善提供借鉴。
摘要:听课不仅能够促进教师之间相互学习,更利于青年教师学习优秀教师的教学经验。目前很多教师在课堂听课时存在很多问题:有的教师无计划和无准备听课;有些青年教师听课的时候比较迷茫,不知道自己应该关注哪些内容;有的教师觉得学校听课数量不合理,谈不上进步,反而是一种负担。本文就如何提升中职课堂听课质量的途径进行探讨,包括确保开课信息全面细致,使听课教师充分了解课程内容;引导听课教师分别进入“学生”和“欣赏者”角色,从不同视角深入感受课堂;强调注重听课内容与授课形式的统一,通过“听、看、记、思”多维度进行课堂观察;提出完善听课考核制度,构建科学合理的评价体系。通过实施这些途径,期望能切实提升中职课堂听课质量,为中职教育教学质量的提高提供有力支持,促进中职教育的良性发展。
摘要:高职院校学生宿舍管理始终是一项关键工作,它直接关系到学生的日常生活品质与校园环境的安全稳定。通过引入现代化管理理念和技术手段,结合学生的需求和参与,实现宿舍管理社区化,促进学生之间的互动和合作,为他们提供更好的住宿环境和社交体验。本文旨在探讨如何构建高职院校学生宿舍的社区化管理新模式,论述了社区化管理的理论基础,列举了社区化管理的关键要素,提出了几条构建社区化管理模式的策略,以期提高宿舍管理的效率和质量。
摘要:随着全国高校思政工作的不断深入开展,新时代对高校培养新人才提出了更高更新的要求,赋予了高校更高更新的人才培养任务。使得课程思政具有了较高时代性和政治性。高职院校体育课程是整个大学课程体系中重要组成部分。本文运用实地调查法、德尔菲法、逻辑分析法等方法,对高职院校体育课程与思想政治教育协同育人体系进行研究。充分运用好课堂这一基本路径,结合各种育人载体,将思想政治教育与其他各学科教学紧密结合,协同发展,推动思政工作融入各学科教育全过程。
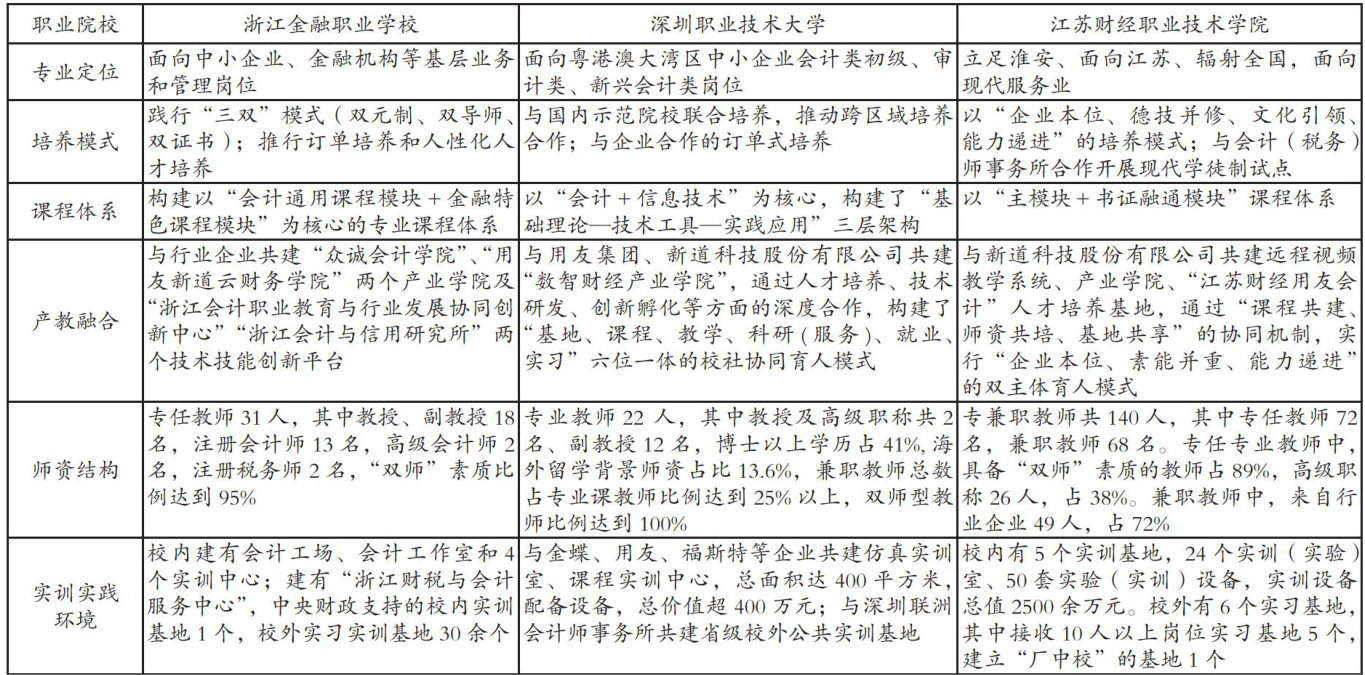
摘要:本文聚焦数字化转型背景,深入剖析高职院校大数据与会计专业建设现存问题,通过对比标杆院校在人才培养、产教融合、师资队伍、教学资源条件等方面的举措,提出定位专业特色、拓展校企合作、优化课程设置、提升师资队伍综合能力、升级改造实训环境与资源等策略建议,为高职院校大数据与会计专业建设提供参考。
摘要:随着数字化时代的全面到来,网络素养逐渐成为高职教育的重要课题。在素质教育目标的引领作用下,高职教育开始思考专业课程与思政教育的融合路径,致力于研究多样化的思政教育协同机制。从本质上分析,高职学生网络素养培育与思政教育目标高度契合,均能为学生的长远发展奠定坚实基础。本文针对高职学生网络素养培育与思政教育协同机制展开研究,思考协同机制构建的必要性与基本原则,剖析优化构建路径,以期切实提高思政教育实效,助推学生成长为德技并修的技术技能型复合人才,确保高职院校思政教育内容紧跟时代发展要求,为高职教育改革指引方向。
摘要:提升大学生数字素养是数字时代高校的重要任务,是高校在新时期落实立德树人根本任务的重要举措。当前,大学生是互联网的原住民,其学习、生活、娱乐等方式早已同互联网深度绑定。但部分大学生的数字素养仍亟待提高。网络信息素养不足、网络暴力、隐私泄露、造谣传谣等行为在大学生中屡见不鲜。本文探讨了高校提升大学生数字素养的目标,从教育体系升级、管理模式转型、评价机制重构3个维度,构建了大学生数字素养培育系统工程,并探讨其具体实施路径,为高校提升大学生数字素养提供了全新思路。
摘要:非物质文化遗产(以下简称“非遗”)作为中华优秀传统文化的重要组成部分之一,其传承与创新是职业教育的重要使命,在思政引领的背景下职业教育非遗文化传承基地的建设不仅能够促进非遗技艺的活态传承,而且还能通过文化浸润进一步地强化学生的文化自信与家国情怀。为此,本文从挖掘非遗文化的思政价值出发,深入探索基于“三位一体”模式的职业教育非遗文化传承基地建设路径,并从4个维度分别提出“技艺+文化”课程开发、项目式实践教学、校企协同育人机制以及多维度评价体系的创新策略,以期为职业院校非遗文化传承提供理论参考与实践指导。
摘要:马丁·布贝尔的“我一你”关系哲学,为审视教育中的师生关系提供了核心标尺,其倡导的“相遇”“对话”与“包容”正是高职思政课师生关系的应然样态。然而,人工智能(AI)技术在赋能教学改革的同时,也潜藏着使师生关系陷入“相遇阻隔”“对话浅化”与“包容表象”三重异化的风险。本文旨在以布贝尔哲学为价值导航,系统剖析上述风险,并据此提出让AI成为“时间的解放者”“对话的激发者”与“关怀的预警者”等针对性建构路径,从而引导AI技术从潜在的“关系解构者”转变为坚实的“关系赋能者”,为构建智能化时代高职思政课真诚平等的“我一你”型师生关系提供理论与实践方案。
摘要:本文基于黄炎培职业教育思想,通过校家社协同育人推动中职学校工匠精神的培育。首先结合新时代工匠精神内涵,将其解构为“匠德、匠心、匠技、匠艺”四维框架,分别对应职业道德、专业态度、技术能力与创新伦理。其次,通过理论分析与实践调研,提出校家社协同驱动中职工匠精神培育的作用机制,强调政府统筹、学校主导、家庭参与、社会支持的多元主体联动模式。最后,以培育目标为导向,构建校家社协同育人实践路径:借助政府推动和学校主导,筑牢中职学生匠德之魂;加强校社联合驱动,培育中职学生匠技之基;增强校家协同育人,奠定中职学生匠心之根;搭建数字化校家社协同智慧教育平台,赋能中职学生工匠精神培育的高质量发展。
摘要:中职思政课程亟须从传统灌输式教学向深度融合与实践导向转型。当前课堂普遍存在教学内容脱离岗位实际、教学手段滞后等问题,难以满足学生多元发展需求。新质生产力作为融合创新、智能与实践的新发展理念,为课程改革提供了新的方向。本研究聚焦中职思政课堂教学如何借助新质生产力提升教学效能,提出以任务引领、技术融合、素养导向为基本原则,构建“五维策略”实现课程创新。教学实践应围绕学生认知特点与成长需求展开,强化价值引导与能力培养的有机结合。
摘要:在新时代,随着我国经济社会的产业升级与科技创新转型,在地方经济社会发展的转型阶段迫切需要高校提供大量的技术支撑、人才供给与智力支持,这也对民办高校在参与地方社会治理、公共服务、文化传承、技术研发等社会服务方面提出更高要求。近年来,许多民办高校的社会服务实效性不高,存在服务与地方经济社会发展需求脱节、被动参与社会服务、提供的低端社会服务较多等短板,导致民办高校迫切需要提升满足经济社会转型需求的社会服务能力。因此,本文在分析民办高校社会服务能力的现状与主要问题基础上,深入分析了产生这些问题的原因,提出切实可行的提升民办高校社会服务能力的优化对策与建议,以期为实现民办高校主动为地方经济社会发展提供优质服务做出贡献。
摘要:随着民办高等教育快速发展,思政课作为立德树人关键课程,其教学质量与青年教师科研能力紧密相关。当前民办高校青年思政课教师科研能力存在较多问题,制约思政教育内涵发展,因此提升其科研能力非常重要。本研究通过深入探讨民办高校青年思政课教师科研能力现状,从个人、学校、社会层面分析影响因素,旨在构建多维度提升路径。期望为增强教师科研素养、优化学校科研管理、完善社会支持体系提供理论参考与实践指导,推动民办高校思政教育高质量发展。
摘要:在数字经济蓬勃发展与新文科建设深度融合的背景下,数据资产作为数字时代核心生产要素,其相关课程教学需突破传统模式局限,强化学生的实践应用与创新思维能力。BOPPS教学模式以参与式学习为核心特征,通过结构化的六大教学板块实现教学过程的闭环优化,为数据资产课程教学改革提供了有效路径。本文结合数据资产课程的学科特性与教学目标,系统探讨导入、目标、前测、参与式学习、后测及总结六大板块的具体设计思路,构建适配数据资产人才培养需求的教学体系,为同类数字经济相关课程提供参考。
摘要:新时代背景下,工科高校德育教育面临培养兼具技术能力与家国情怀人才的紧迫任务。工业强国叙事作为融合中国工业化历程、精神内核与价值引领的话语体系,为破解工科高校德育教育中“技术至上”倾向、创新动力不足等问题提供了新路径。工科高校可以通过构建课程结构体系、打造工业校园文化、提升教师工业知识水平等路径实现工业强国叙事赋能工科高校德育教育。
摘要:作为职业教育改革新的成果, "Σ661+X' 证书制度打破了传统的单一学历教育模式,满足了社会对于高技能人才的需求,也为学生提供了更多的就业和发展机会。因此,本文以 ?1+X? 证书制度下中职建筑专业课证融通的研究和探索为题,就其内涵、教学现状、建议及应用价值4项内容展开论述,以期推动中职建筑专业课教育教学的改革与发展。
摘要:在数字化转型加速推进的时代背景下,职业教育作为服务产业发展的重要类型,其教师数字素养已成为推动教育质量提升与产教深度融合的关键变量。在分析教师数字素养的时代生成逻辑与价值意蕴的基础上,指出其既是教师专业自主的重要标度,也是产教双向赋能的关键触媒,分析了当前职业院校教师数字素养发展中存在的困境,进一步提出了建构数字身份认同、畅通多元化联动机制、推动形成学习新生态、培育数字化教学共同体等培育路径。
摘要:全球一体化、信息化背景下,我国音乐类非物质文化遗产(以下简称“非遗”)传承面临着极为严峻的机遇和挑战。职业院校作为专业育人的摇篮,承担着塑造音乐人才、传承非遗音乐的重任。本文以“科教融汇”为视角,通过分析当前职业院校音乐非遗传承教育中存在的课程体系僵化、教学模式陈旧、师资力量薄弱及评价机制单一等现实问题,提出构建模块化课程体系,创设智慧教学场景,打造结构化教学团队,完善多元评价体系,试图搭建一条融合科技创新与教育实践的路径,旨在有效激活非遗音乐的内生动力,培养兼具技艺传承能力与文化创新精神的复合型人才,为民族音乐在新时代的创造性转化与创新性发展注入可持续的强劲动能。
摘要:教育数字化战略背景下,高职思政课作为落实立德树人根本任务的关键课程,其数字化转型是适应时代要求、提升教学实效的必然选择。借助大数据、人工智能等技术,可有效识别学情,实现从“大水漫灌”到“精准滴灌”的教学模式转变,破解传统思政课供需匹配难题。然而,精准教学并非单一教学主体所能实现,需多元主体协同推进,目前仍存在协同机制不畅等挑战。本文旨在厘清数字化赋能高职思政课精准教学的内在逻辑,并重点构建多元公共主体协同联动的实施路径,以推动思政课高质量发展。
摘要:步入网络时代后,网络逐步渗透人们生活的方方面面,其重要性日渐凸显。然而,网络给人们带来便利的同时,也不可避免地带来消极影响。在此背景下,大学生思想政治工作也迎来新的机遇与挑战,如何寻找切实可行的大学生思想政治工作路径,已成为高校需重点关注的事宜。基于此,本文通过对网络时代做好大学生思想政治工作的重要性进行探究,指出网络时代做好大学生思想政治工作面临的挑战,提出网络时代做好大学生思想政治工作的策略,进而更好地贯彻落实立德树人根本教育任务。
摘要:本文以省级一流课程“国际金融(双语)”的实践改革为切入点,系统考察数字技术驱动下教学模式创新的可行路径。针对现行课程体系所呈现的三重结构性缺陷——教学案例与国际金融前沿动态脱节、数字平台智能化功能缺位、评价机制过度倚重机械记忆而忽视能力迁移一—课程团队实施了以数字技术为支撑的整合式变革:其一,构建动态更新的实时案例库,确保教学内容与行业实践的同步迭代;其二,升级智能教学平台,嵌入学习行为诊断与个性化路径推荐,以强化精准化学习支持;其三,重构多元和过程导向的评价体系,上调实践能力考核权重,并建立能力习得的量化追踪与即时反馈机制,实现教学进程的自适应优化。实践表明,上述数字化改革能显著提升学生的参与度,优化学习体验,提高了课程教学质量。
摘要:在新质生产力快速发展的背景下,高职院校辅导员的思政育人工作模式面临新的机遇与挑战。本文从新质生产力的视角出发,分析辅导员在思想政治工作中的角色定位变化,探索如何通过重塑辅导员的内驱力,提升其思政引领力从而创新思政育人工作模式以应对现实工作中的多重挑战。为新质生产力背景下高职院校辅导员的思政育人工作模式创新提供支持。
摘要:全民健身公共服务供给的数字化转型是提升服务效能的关键举措。但其当前面临着多重困境:基础设施覆盖存在失衡,数据孤岛现象持续凸显,服务与需求的匹配度处于偏低水平,技术支撑呈现相对薄弱状态,数据安全防护亦显不足。应对这些困境,需以统筹设施布局为基础,打破数据壁垒为前提,精准供给服务为核心,同步强化技术与人才支撑,构建安全体系,以推动全民健身公共服务实现高质量发展,回应群众多元化的健身需求。
摘要:中医药文化作为民族瑰宝,其蕴含的深厚文化底蕴和哲学思想在新时代背景下闪耀出灿烂的光芒,医院的思想政治工作要立足实际、谋求创新。本文基于无锡市中医医院思政工作实际,对中医药文化进行深入阐述,发现中医药文化与思想政治工作融合的理论基础,通过一系列融合实践,探索中医药文化在医院思想政治工作中的创新融合路径,同时依据实践成效与挑战,为下一步思政工作提出建议,以期进一步推动中医药文化与医院思政工作的创新融合。
摘要:随着我国进入新发展阶段,高校学生资助工作面临从“保障型”向“发展型”的战略转型需求。发展型资助育人的理论依据主要包括人力资本理论、人的全面发展理论、发展性社会工作理论等。当前,高校发展型资助育人面临赋能体系不健全、数字技术应用不深、育人协同不足等现实困境。为构建高质量发展型资助育人体系,应加强政策引领,聚焦能力发展;强化数字赋能,提升服务效能;深化协同联动,融合育人资源。
摘要:课程思政建设是落实立德树人根本任务的战略举措。本文以《飞机结构与系统》课程为例,提出思政建设“TBL模型”,通过重构课程内容、创新教学方法,围绕育人目标从不同维度将思政元素深度融入专业教学。关键词:课程思政;高职专业课;TBL模型;《飞机结构与系统》
摘要:扬州大运河文化作为中华优秀传统文化的重要分支,蕴含丰富思想政治教育资源。将其融入高职院校思政课教学,既是传承地域文化的时代要求,也是创新思政教育的有效途径。通过分析其育人功能、融入教学的价值意蕴以及当前存在的问题,提出针对性的建设路径,可为高职思政课改革提供参考,推动文化传承与思政育人协同发展。
摘要:步入数字化时代后,思政教育既迎来新的发展机遇,也面临着层出不穷的挑战。现已有诸多思政教师尝试在教学过程中应用AI技术。然而,在资源整合、主体协作等方面还存在诸多问题,导致育人成效不尽如人意。公共协同作为多方资源高度整合的核心理念,与AI技术特性相契合,基于该理念探索AI技术在思政教育中的融合路径是势在必行的。基于此,本文通过对公共协同视域下AI技术在思政教育中的融合意义进行探究,指出公共协同视域下AI技术在思政教育中的融合困境,提出公共协同视域下AI技术在思政教育中的融合路径。
摘要:教师是推进课程思政的关键力量,其课程思政教学能力直接决定育人成效。本文从课程思政的认知、元素挖掘、教学实施、反思与评价及科研能力5个维度调查了广西民办高校外语教师课程思政教学能力的现状。研究结果显示,广西民办高校外语教师普遍对课程思政有高度的价值认同与积极的实践意愿。然而,在实践中面临自主学习积极性不高、思政元素挖掘与融合能力不足、信息技术创新应用与深度融合困难、育人效果评价体系缺乏以及科研能力薄弱等挑战。基于此,本文提出通过动力激发、能力赋能、机制支持和教研协同,帮助教师不断提升课程思政教学能力,实现课程思政与专业教育的深度融合,以落实立德树人的根本任务。
摘要:“五育并举”视域下,高职体育育人价值已延伸至思想品德、心理健康等非智力因素培养。辅导员作为核心协调力量,在资源统筹、需求对接等方面作用关键。本文聚焦体育助力学生非智力因素提升,探索以辅导员为枢纽的“精准对接一协同推进一评价反馈”三维路径,提出个性化方案、协同平台等策略,为高职体育育人改革及学生综合素质提升提供实践参考。
摘要:“三线精神”在新中国社会主义建设的伟大实践中孕育生发,在改革开放进程中发展延续,在新时代复兴征程中凝练升华,形成了以“艰苦创业、无私奉献、团结协作、勇于创新”为核心的精神内核,对于引导时代新人坚定理想信念、厚植家国情怀、砥砺奋斗品格、强化使命担当具有重要的时代价值。应聚焦立德树人,将“三线精神”融入课堂教学主渠道;强化文化浸润,将“三线精神”植入校园文化与社会氛围;推动实践转化,将“三线精神”汇入社会实践与创新创业,从而构建系统化、立体化的育人体系,为培养担当民族复兴大任的时代新人提供精神动力与实践支撑。
摘要:自2016年以来,高职院校提前招生的生源结构逐渐向普通高中学生倾斜,综合素质测评的考核形式呈现固化与单一化趋势。本研究通过对温州地区5所高职院校近年来综合素质测评考核形式的系统分析,发现现行考核机制存在评价维度单一、专业适配性不足等问题。据此,本文提出以下优化建议:科学划分专业类别并制定差异化考核标准、合理运用高中学业水平考试成绩、建立考核效果反馈与追踪机制、探索区域高职院校联合招生考试模式等,以期优化综合素质测评方案,精准选拔适配生源,提升招生工作效率与质量。
摘要:本文结合现阶段高校思政课教学中存在的问题,以系统观念为指导,提出旨在推动思政课高质量发展的663+19 专题教学模式。该模式中 663W 是指以问题为导向的专题模块内容、深化思辨的结构化讨论和拓展教学空间的线上辅助3个递进及协同的环节,“1”是指多元立体的评价体系,其贯穿于教学全过程,作为教学的支撑与反馈系统。 663+19 专题教学模式力求能激发学生学习主体性,促进理论与现实的深度结合,提升思政课堂的吸引力。
摘要:随着数字经济的蓬勃发展,财务数字化转型已成为企业提升竞争力和可持续发展能力的重要手段之一。随着财务数字化转型的推进,传统的财务报表分析课程内容已无法满足转型需求,其教学内容和模式需要随之变革。本文在分析财务数字化转型对财务报表分析课程的影响的基础上,指出传统财务报表分析课程教学中存在教学内容重理论轻实践、重核算轻决策;教学方法“重老师主讲、轻学生主体”;考核方式重知识轻能力、重结果轻过程等问题,提出通过引入新技术,重构教学内容、创新教学方法,改革考核方式,以适应财务数字化转型的新时代需求,以培养具备数字化思维,懂会计、懂业务和懂信息技术的复合型、应用型财会人才。
摘要:高职思政教师在实施议题式教学过程中,通过设计议题、情境和活动3个要素,引导学生自主、合作、探究式学习,实现了较好的教学效果,但高职思政教师在议题式教学实施过程中仍面临诸多问题。本文结合问卷调查数据和教师访谈,浅析议题式教学实施中存在的困境,从议题选取、情境创设与活动开展、理论与实践统一、任务评价、现代化的教学技术等5个维度,提出系统化优化策略体系,为高职院校思政课教师开展教学创新提供了具体可行的操作框架,以提升教师的专业素养和教学能力。
摘要:在发展新质生产力背景下,我国面向东盟地区的电力出口迎来了新的发展格局。本文通过剖析发展新质生产力对我国面向东盟电力出口的本质逻辑、存在的状况以及可行的实践路径,明确指出在新质生产力背景下中国电力出口的现状,涉及对东盟电力出口的规模与结构,以及新质生产力在其中的反映。同时指出中国对东盟开展电力出口面临的挑战。最后提出了相应的应对方案与意见,包括增进政策沟通及合作、提升技术创新与管理水准。
摘要:数智化转型与生成式AI技术普及,对高职就业指导教师职业素养提出新要求。本文采用文献研究、问卷调查等方法,探究高职就业指导教师生成式AI职业素养现状,构建包含认知、应用技能、伦理、融合创新4个维度的职业素养体系。研究发现教师存在AI认知不足、应用能力薄弱等问题,成因涉及个人、学校与社会层面。据此从个人自主发展、学校培养支持、社会协同赋能3个层面,提出分层培训、平台搭建等针对性提升策略,为数智时代高职就业指导师资建设提供理论与实践支撑。