摘 要:普惠金融借助数字技术的力量,服务盲区迈向广泛覆盖,从单一信贷拓展至综合服务,实现了从数字化到数智化的跨越式发展,有效缓解了小微企业和长尾客户群体的融资难题。文章以2013—2022年度广西14个地级市文化消费支出水平和数字普惠金融指数为基础,通过基准回归分析、中介效应检验和异质性分析研究发现:第一,数字普惠金融的发展无论是覆盖广度还是数字化程度都对广西文化消费水平的提高有显著作用。第二,数
摘 要:国际上对我国的产能问题存在较多争论。为此,文章提出了回应对策:按照西方经济学的常识,强调只有有了剩余才有可能有交换和出口;产能过剩不等于倾销,只有全部生产成本低于售价才是;中国并未取得全面比较优势,撼动不了现有国际政治经济秩序,萨尔缪森循环不可能发生。同时,需要严格整治规则外各级政府补贴,以及内外两手抓,以力避萨尔缪森循环经济脱钩现象的出现。 关键词:产能过剩;政府补贴;倾销;萨尔缪森循
摘 要:为解决产业园区招商引资供需错位、效率低下问题,文章以W经济开发区为研究对象,构建招商引资精准匹配模型。文章采用文献研究法、案例分析法及层次分析法,确立“园区—企业”双向匹配维度与三级指标体系,经应用验证,模型可将招商周期缩短35%、签约率提升至75%,有效适配W经济开发区产业布局与企业需求。研究表明,该模型能突破传统招商局限,不仅为产业园区招商精准化提供可行路径,也为同类园区提供参考。
摘 要:当今社会体育已成为人们生活中不可或缺的一部分,而体育设施建设则是支撑这一产业发展的重要基石。随着城市化进程的加快和居民生活水平的提高,对体育设施的需求日益增长。体育设施建设不仅关乎居民的身体健康和生活质量,更与地方经济的发展紧密相连。文章主要研究体育设施建设对地方经济的带动作用,分析其在促进经济增长、扩大就业、提升城市形象等方面的积极作用,以期为地方政府在推动体育设施建设过程中提供有益的参
摘 要:目的:对城乡发展水平进行评价,深入分析城乡发展的内部差异和影响因素,助力乡村振兴。方法:以西藏自治区为研究区域,选择多功能视角下生产、生活、生态功能在内的8个指标,使用综合评价法对各乡村三生功能、发展水平进行分析,最后识别各乡村核心功能类型并以此探索因地制宜的有效发展方式。结果:各地级市发展水平差异较大,空间分布呈中部发展水平高,南北发展水平相对较低的态势。根据公式计算得出识别结果,并根据
摘 要:当前,商业银行的绿色信贷余额占各项贷款的比重比较低,政策的贯彻实施方面,包括激励措施与惩罚措施均未取得预期效果,并且借助金融科技的快速发展出现其他更便捷的贷款方式,这将对商业银行绿色信贷策略选择产生一定的影响。文章选取2016—2022年42家披露绿色信贷数据的商业银行为样本,实证检验绿色信贷对商业银行经营绩效的影响,并探讨金融科技对两者关系的调节效应,实证结果表明:绿色信贷与商业银行经营
摘 要:家庭经济的脆弱性问题是社会各界普遍关注的社会问题。家庭经济脆弱性通过关注家庭消费的波动性和不平等性来度量家庭面临风险冲击造成潜在的福利损失。文章采用数字普惠金融指数和CFPS微观数据,考察了数字普惠金融发展对家庭经济脆弱性的影响。基于主观效用框架度量了家庭经济脆弱性,发现数字普惠金融发展能够通过减少家庭间消费不平等显著减缓家庭经济脆弱性。同时,数字普惠金融发展对家庭经济风险存在倒“U”形的
摘 要:二十世纪九十年代开始,中国互联网发展迅猛,电子商务行业以规模化形式扩张,第三方移动支付行业应运而生。作为行业龙头,支付宝与微信支付为占领市场份额展开激烈竞争,然而互联网时代瞬息万变,传统静态战略分析受到挑战,为此文章从动态竞争角度展开分析。文章运用竞争者分析战略方法,阐述由市场共性和资源相似性造成的动态竞争原因,以时间轴方式呈现自平台推出以来的行动—反应循环,并重点从传统节日和金融科技竞争
摘 要:中央与地方采取了一系列政策措施和管理活动,以此规范和管理政府债务,防范和化解债务风险,促进经济社会持续健康发展。城投公司作为地方经济发展的重要参与者,在债务管控背景下,融资方面面临严峻的挑战。基于此,文章首先对债务管控与城投公司融资之间的关系进行分析,其次探讨债务管控视角下城投公司优化融资的重要性,包括保障城市建设与经济发展、优化债务结构与降低融资成本、增强城投公司自身实力与抗风险能力、支
摘 要:随着新能源汽车行业快速发展,智能驾驶事故受到广泛关注。文章基于社交媒体视角,结合多源数据,运用事件研究法,探讨智能驾驶事故背景下社交媒体对涉事车企股价与交易量波动的影响;从议题演变、公关策略、事故责任归属与营销模式风险四个维度展开深入分析,并提出合理建议。研究发现:①智能驾驶事故背景下,社交媒体高关注度与负面舆情高占比显著影响车企股价与交易量波动,且负面舆情冲击更强;②小米SU7爆燃事件对
摘 要:全民健身战略的深入实施显著推动了健美操产业的发展。基于国家政策的引导和支持,健美操产业面临前所未有的发展机遇。全民健身战略的推进不仅提高了公众对体育健身的重视程度,还促进了健美操运动的普及和发展。在市场需求和政策支持的双重驱动下,健美操产业链条逐渐完善并延伸,涵盖健身装备生产、培训机构运营、赛事组织等多个环节。科技创新的赋能与升级也为健美操产业注入了新的活力,推动了教学内容、教学方法和运动
摘 要:文章以乡村振兴的宏观背景下,昌吉州葡萄酒产业的发展作为研究对象。首先分析了当前昌吉州葡萄酒产业发展存在的问题,包括原料供应不足、产业链不完善、品质控制能力有限等。其次借助产业经济学的方法,根据不同的产业发展环境和条件,提出了区域特色化、产业高端化、市场国际化的产业发展模式。预期三大模式将主导昌吉州葡萄酒产业的未来。研究表明,这种产业发展模式能够优化产业结构,提高葡萄酒产业的附加值,促进行业
摘 要:杨浦滨江作为中国近代工业发祥地与“人民城市”理念实践场域,5.5千米岸线上的20余家特色咖啡屋,构成工业遗产活化与公共服务创新的微观样本。文章以“工业锈带”到“生活秀带”转型为背景,梳理“一尺之间”“秀带咖啡”等代表性咖啡空间的形态特征与运营模式,剖析其工业遗存保护性利用策略,阐释咖啡屋作为公共空间载体践行“把城市最好的资源留给最广大人民群众”的路径。研究发现,这些咖啡屋通过工业肌理传承、
摘 要:在“双碳”和可持续发展战略推进的背景下,企业低碳创新成为推动经济社会绿色发展的重要动力。基于创新网络理论,文章以2012—2022年中国A股上市企业为研究样本,研究创新网络嵌入对企业低碳创新绩效的影响及调节机制。研究结果表明,创新网络嵌入显著正向影响企业低碳创新绩效;同时,高管环保背景在两者之间发挥着调节作用。文章基于高管环保背景视角对创新网络嵌入影响企业低碳创新绩效的研究进行了拓展,为促
摘 要:随着全球对清洁能源的需求不断增长,新能源企业在技术研发方面的投入持续增加。然而,技术研发成本的有效控制对企业的可持续发展至关重要。文章深入分析了新能源企业技术研发成本的构成,阐述了成本控制的原则,分析了加强新能源企业技术研发成本控制的重要性,探讨了新能源企业技术研发的成本控制面临的阻碍,提出了新能源企业技术研发的成本控制策略,旨在为新能源企业提高技术研发效率、降低成本提供有益的参考与借鉴。
摘 要:在全球化与市场化的双重挑战下,国有企业成本控制的精细化管理与持续改进机制的构建,已成为提升企业竞争力与实现可持续发展的核心策略。文章通过对成本控制现状进行分析,揭示了国有企业成本控制存在意识不足、方法落后、内部控制机制不健全及缺乏系统性成本控制体系等问题。探讨了精细化管理的理论根基,强调优化管理思路、技术手段与组织架构对于提升成本控制效能的重要性。提出了一套精细化管理措施,旨在全面提升成本
摘 要:国有企业在推进全面预算管理过程中遭遇重重挑战,这些挑战不仅影响了预算管理的有效性,也制约了企业的长远发展。文章首先阐述了全面预算管理在提升资源配置效率、强化内部控制和促进战略目标实现方面的重要性。其次分析了国有企业在预算编制、执行、监控和考核等环节所遭遇的困境,包括缺乏战略导向、信息不对称、执行力度不足、监控不力等。针对这些困境,文章提出了一系列突破策略,如强化战略导向、加强信息沟通、优化
摘 要:全面成本管理作为现代企业提升竞争力的关键手段,其核心在于优化成本结构、提升运营效率,进而增强企业的市场竞争力。然而,当前全面成本管理的实施仍面临组织结构调整、流程优化、信息系统建设以及员工技能提升等多重挑战。部门间协作不畅、权责不明确、流程繁琐、信息传递不畅、系统功能不足及员工抵触情绪等问题均影响了全面成本管理的有效实施。对此,企业可以从加强部门间沟通与协作、简化流程、升级系统功能、加强员
摘 要:随着数字经济、平台经济、共享经济等新经济形态的蓬勃发展,金融企业的业务模式、风险特征与运营逻辑发生了深刻变革,传统审计模式在应对金融创新、数据安全、跨境风险等新挑战时逐渐显现出适应性不足的问题。文章以新经济形态对金融企业审计的影响为切入点,首先剖析新经济背景下金融企业审计面临的技术适配性不足、风险识别滞后、审计人才结构失衡等现实困境。其次围绕审计质量提升的核心目标,创新性地提出“技术赋能—
摘 要:国家出台奶业振兴等政策,推动乳制品产业快速发展,乳制品行业的集中度提升,竞争加剧。在这样的背景下,有效管理营运资金至关重要。然而,传统的营运资金管理缺乏战略性和全局观,侧重于指标的优化,忽视了与企业经营活动的结合。因此,文章将价值链应用于新乳业的营运资金管理,旨在解决营运资金管理与生产经营的脱节问题。通过建立绩效评价体系,对新乳业的营运资金管理进行研究,以此提升企业管理水平。 关键词:新
摘 要:从2017年开始,全过程工程咨询服务逐步被视为企业发展的核心趋势。研究进一步制定全过程工程咨询服务核心能力的评估体系,并寻求提升服务核心能力的途径格外关键。通过文献研究法和头脑风暴法,筛选出全过程工程咨询服务核心能力的评价指标,并采用层次分析法对各项指标进行权重分配,进而构建模糊综合评价模型。选择将WK公司作为实例进行评估,旨在推动全过程工程咨询单位服务核心能力的进一步增强。 关键词:全
摘 要:薪酬激励与人力资源管理存在着紧密的相互依存、相互促进的关系。新时期背景下,国有企业要通过科学合理的方式不断提高薪酬激励在国有企业人力资源管理中的应用水平,以此更加充分地发挥出薪酬激励的重要价值及功能。基于此,文章首先对国有企业薪酬体系的改革背景进行分析,其次探讨了薪酬激励与人力资源管理的关系,最后提出薪酬激励在国有企业人力资源管理中的应用策略,旨在为同行提供一定借鉴与参考,推动国有企业人力
摘 要:中层管理者是组织承上启下的关键节点,其能力水平直接影响企业运营的效率与战略目标的实现。随着市场竞争日益激烈,怎样通过有效的人力资源培训机制提升中层管理能力成为企业发展的重要课题。深入分析中层管理能力构成要素,涵盖决策管理、团队领导、沟通协调等核心维度,系统阐述人力资源培训机制体系架构设计、内容模块构建和实施路径选择。研究显示,科学合理的培训机制能显著促进中层管理者决策管理能力提升,产生团队
摘 要:文章以“价值创造”为视角,结合企业实践,探究内部审计与公司治理的内在关联、价值创造维度及实现路径。内部审计具有治理属性,随公司治理需求从合规转向价值创造,其职能向战略化、系统化拓展,可通过风险防控筑牢价值根基、强化控制提升运营效能、提供咨询优化决策、监督评价保障治理有效,多维度创造价值。实现路径包括优化组织架构保障独立性与权威性、创新方法技术、提升人员素质、加强与管理层及外部审计的协作。最
摘 要:文章以L市属国有城投集团为例,就如何构建与业务战略高度协同的人才供应链体系进行研究,通过分析转型中面临的人才挑战,提出基于“战略锚定—能力建模—动态匹配—生态赋能”四维人才供应链模型,探索如何构建与业务发展同步、与创新需求匹配的动态人才供应链实施路径和创新机制,实现人力资源对业务转型的有效支撑。 关键词:城投型国有企业;科创转型;人才供应链;人力资源管理 中图分类号:F276.1文献标
摘 要:文章深入分析测评员工职业技能提升训练成效的多元化方法,强调精准挑选评估方案、注重培训中的互动讨论与反馈意见、提升后续工作绩效评价的准确性、完整性与多种评估方式,以及构建长期监控培训成效和反馈机制的系统之关键性。企业可通过问卷询问、经验总结、行为观察、自我评价和比较分析等多种评估手段,对培训成效进行全方位、精确的衡量。研究显示,丰富多样的评估方法能助力企业发掘培训过程中的问题与不足,同时为制
摘 要:文章基于人力资本理论的视角,通过对长三角地区典型中小企业的深入实证调研,系统地剖析了这些企业在管理理念更新、薪酬激励机制构建、数字化转型推进以及人才保留策略实施等多个维度上存在的结构性矛盾和深层次问题。研究发现,仅有少部分中小企业成功建立了较为完整且系统的人力资源战略管理体系,而大部分中小企业在核心技术岗位上的年均人才流失率却呈现出偏高的趋势。针对这些突出的问题和挑战,文章创新性地提出了“
摘 要:文章深入分析西部农产品营销策略现状,探讨其在资源特点、销售渠道、电商应用等方面的情况,详细分析营销策略过程中存在的物流成本高、品牌知名度低、电商人才短缺和质量监管难度大等问题,并针对这些问题提出了加强物流基础设施建设与创新物流模式、提高品牌知名度、培养电商人才以及加强质量监管等一系列解决策略。研究表明,通过实施这些策略,有望促进西部农产品在全国市场的销售,推动东西部农产品流通,助力乡村振兴
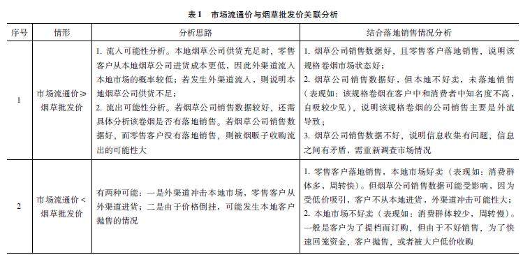
摘 要:市场流通价对于分析卷烟市场状态具有至关重要的作用,目前的研究多集中在流通价的应用层面,而对流通价的具体计算分析方法研究较少。文章对卷烟市场流通价的分析方法进行探索,提出卷烟流通价格计算时的注意事项及应从点、线、面三个层面进行流通价分析。 关键词:卷烟;流通价格;批发价 中图分类号:F426.8文献标识码:A文章编号:1005-6432(2026) 02-0114-06 DOI:10.
摘 要:近年来,随着烟草专卖管理部门不断加大打击卷烟违法活动的力度,假、私卷烟得到了有效遏制,卷烟零售市场经营秩序日趋规范。但随着经济的发展卷烟溢价增高,真烟跨省市非法流动现象却频繁发生,严重扰乱了卷烟市场经营秩序。治理真烟跨省市非法流动精准治理工作便成为各级专卖管理部门的重点与难点,亟待解决。文章结合工作实际,对某国有企业2024年1月至6月各项业务数据进行归类分析,并结合实际提出相应的方法、措
摘 要:财务信息化建设是推动业财融合的有效举措,是实现经济管理目标的基本要求。新时代背景下,医院逐步构建了现代化管理制度,且财务管理工作逐渐向数字化的方向转型。基于此,文章以医院为例,展开业财融合背景下的财务信息化建设策略的探讨。首先以业财融合为背景,分析财务信息化建设对医院的影响,并梳理医院财务信息化建设面临的实际问题,然后以问题为指引,针对性提出业财融合背景下财务信息化建设的可行性策略。笔者认
摘 要:在信息技术快速发展的背景下,企业财务管理面临重大变革,业财融合已成为优化管理模式、提升决策效能的关键路径。通过推动信息化建设、加强财务与业务的协同管理,企业不仅能够提升财务数据的准确性与实时性,还能有效防范经营中的潜在风险。财务管理从传统的事后核算向事前预测、实时监控及战略支持转型,为企业的长远发展提供了有力保障。合理的组织架构与持续的能力提升将进一步巩固业财融合的效果,为企业在复杂多变的
摘 要:大型企业集团因内部交易复杂、合并范围频繁变动,其合并现金流量表的编制长期出现内部抵消不净、分类易错、主附表不勾稽等现象。文章基于合并报表勾稽关系与经济活动实质,构建了一套直接编制的优化模型。该模型创新性地运用五大活动类别对报表科目变动进行精细化拆分与整理,通过省略传统的内部抵消分录,实现了主附表数据的自动勾稽。案例验证表明,本模型不仅能有效提升编制效率与准确性,更为复杂集团企业的现金流管理
摘 要:以预算管理一体化视角优化财务管理信息系统,可以深化整合预算与财务数据信息,提升事业单位财务管理质量,对推动事业单位可持续发展具有积极意义。文章在阐述预算管理一体化内涵的基础上,指出预算管理一体化背景下财务管理信息系统建设存在的问题:系统数据口径不统一,预算数据整合与共享不足;系统各模块整合不足,财务管理与预算业务分离;系统整体性控制缺乏,预算流程梳理优化不及时;系统的安全管理不足,财务人员
摘 要:随着数字化转型的加速,人工智能技术在建筑企业业财一体化管理中展现了巨大的潜力,但依然面临诸多问题。当前,企业普遍存在信息孤岛、数据集成困难、个性化定制不足及数据安全隐忧,导致管理效率提升受限。信息孤岛问题使得业务数据和财务数据无法有效共享,影响决策的及时性与精准性。此外,人工智能技术的开发与运用需要大量高质量的数据和资金支持,尤其是中小企业往往难以承担高昂的成本。同时,数据隐私保护和网络安
摘 要:文章在概述弹性分配机制、柔性管理的基础上,系统梳理了经济下行期企业在工资总额弹性分配中存在的刚性过强、分配失衡、调整滞后问题,以及人员管理层面用工模式固化、人员配置低效、员工关怀缺失等痛点。在此基础上,明确了工资总额弹性分配机制的构建原则,从核算方式、薪酬结构、层级差异化分配三个维度提出核心内容;围绕人员管理构建原则,探索了用工模式、人员配置、员工发展、沟通关怀四大柔性化路径,旨在为经济下
摘 要:博物馆的核心职能包括收藏、保护、研究、展览、教育五项内容,陈列展览是较为重要的职能,具有传播文化、教育群众的重要价值。新时代背景下,博物馆陈列展览所需应用的设备、技术、方法较为多元,但会因此引发资金分配不均衡、资金利用不充分等问题,甚至会出现一定的资金浪费。为了有效控制陈列展览的费用支出,博物馆有必要采取预算管理,通过科学预算,打造高质量、低成本的陈列展览展示活动。为此,文章首先分析预算管
摘 要:传统财务管理模式无论是工作方式还是管理内容,都存在较为明显的单一性,难以适应现代企业的发展需求。在业财融合背景下,企业需要加强信息技术的应用,融合企业资金、信息以及业务等多项元素,全面提升企业管理的水平。在业财融合的帮助下,企业财务部门可以更加深入地了解自身在开展业务活动中的实际情况,精准获取和分析各类业务数据,进而提升财务管理数据的精准性。文章主要以业财融合为背景,探究大型企业管理会计的
摘 要:数字经济时代下,数据成为企业的核心生产要素,企业经营模式与管理需求也随之发生深刻的变化。传统财务会计侧重合规记录,管理会计注重内部分析,加强二者的有机融合,可满足企业发展需求。文章立足于数字经济时代,围绕财务会计与管理会计的协同发展,提出了多项合理可行的措施,旨在为财务会计与管理会计的协同发展提供助力,推动企业可持续发展。 关键词:数字经济时代;财务会计;管理会计 中图分类号:F234
摘 要:文章论述大数据时代会计信息化对财务报表分析的影响与应对策略,会计信息化依托大数据技术达成数据处理及存储的高效率,并促使财务报表分析模式发生改变。分析大数据对财务报表分析的数据质量、分析方法、人员能力等方面的积极影响和消极影响,并就消极影响提出提高数据质量保障能力、创新财务报表分析方法、提升财务人员专业能力、健全财务报表分析监督体系、促进跨部门间的数据共享协同等对策建议,以期为适应大数据时代
摘 要:随着数字技术的飞速发展,企业财务管理数字化转型成为必然趋势。文章聚焦企业财务管理数字化转型展开深入探讨,首先详细阐述其重要性,包括提升财务管理效率、支撑战略决策、增强财务风险防控,并指出转型中存在的缺乏适配数字化技术、专业数字化人才短缺、财务数据整合度低等问题,进而提出了相应的优化策略,旨在助力企业顺应时代潮流,实现财务管理的高质量数字化转型。 关键词:企业财务管理;数字化转型;财务风险
摘 要:文章分析指出公立医院内部财会监督存在相关主体未能准确把握财会监督内涵、监督主体不明确、缺乏有效的事前监督、未能深入经济业务实质、忽视流程梳理和风险防控等问题,并以L医院为例,分析其通过优化财务付款审核岗位设置及流程、制定付款审核环节重点问题清单、构建信息化财会监督流转平台、建立纪检、审计协同监督机制等相关实践,创新公立医院内部财会监督路径,助推公立医院持续高质量发展。 关键词:财会监督;
摘 要:随着技术进步,人工智能将与财务管理进一步深度融合,催生更多创新应用。然而,现有研究仍存在对不同企业应用场景关注不足的问题。文章探讨了人工智能技术在企业财务管理中的应用及其深远影响。通过理论与实际相结合,发现人工智能能够显著提升财务管理效率、增强风险防控能力并优化决策支持过程。研究表明,人工智能技术在自动化流程、智能数据分析及实时监控等方面展现了巨大潜力,推动企业财务管理向智能化和精准化方向
摘 要:随着国家各级政府密集出台氢能产业支持政策,我国氢能产业链各环节快速发展,氢燃料电池物流车上牌销量增长迅速。然而其应用高度依赖政策支持,且集中在具有低价氢资源及合适应用场景的地区。由于氢能物流车只在近年才得到应用,以往研究对其关注较少,本研究聚焦我国氢能物流车相关行业发展现状,深入分析制约其应用和发展的因素。基于此,文章从政策统筹协调、标准体系建设、制氢、管道输氢、氢气加注、氢能物流车应用等
摘 要:随着互联网、大数据、云计算、人工智能等信息技术与物流交通行业的深度融合,智慧物流迎来了重要的发展机遇。文章基于SERVQUAL 理论模型,深入探讨消费者满意度下的无人机智能物流配送服务质量,详细阐述服务质量相关理论,分析影响因素、构建评价体系、开展实证研究以及提出针对性提升策略,为优化无人机物流配送服务提供参考,旨在提升消费者满意度,促进物流行业创新发展。 关键词:消费者满意度;无人机;
摘 要:在当前数字经济迅猛发展的浪潮中,跨境电商正紧锣密鼓地运用数字经济打造新型国际贸易模式。但高质量发展面临物流成本高、数字基建薄弱、专业数字化人才储备匮乏、售后服务体验难以令消费者满意等瓶颈。文章结合数字经济特征与跨境电商现状,分析了瓶颈成因与影响,提出优化物流布局、强化数字基建、构建跨境电商数字化人才、提升跨境电商售后服务满意度等对策,旨在推动跨境电商从规模增长转向质量提升,为全球贸易增长提
摘 要:随着数字技术的发展,国家文化公园数字化建构成为推动中华文化传承与保护的重要举措。数字游戏作为一种新兴的数字媒介,为国家文化公园数字化建构提供了新视角。文章以列斐伏尔的三元空间理论为分析框架,以数字游戏的一种类型——开放世界游戏为着眼点,从游戏的设计空间、体验空间和认同空间三个维度,为数字游戏何以建构数字化国家文化公园提供理论依据。同时,文章认为在数字游戏语境中,开放世界游戏赋能国家文化公园
摘 要:文章聚焦用户数据产权归属与当下主流数据产权主体多元化与扩权理论的正确性展开研究。伴随信息技术发展,数据参与着各行各业的生产实践,用户数据权属问题凸显。当前用户数据产权尚无明确规定。文章剖析用户数据权属研究现状,从市场主体经济关系、不同数据的不同经济学意义、企业使用数据过程中与用户的权利失衡等,论证数据产权归属单一性与当下主流理论的错误性。提出应明确用户数据仅归属于用户个人的政策建议,对维护